Showing 120 of 120on this page. Filters & sort apply to loaded results; URL updates for sharing.120 of 120 on this page
Download Forward Navigation - Start Navigation Android - Full Size PNG ...
android studio - Back and forward navigation arrow icon gone - Stack ...
Principles of navigation | App architecture | Android Developers
Designing effective navigation in Android - Speaker Deck
How to use Android navigation gestures | Android Central
How to Navigate Forward and Backward in Chrome on Android - YouTube
How to Switch to Navigation Buttons or Gestures on Android
How to Use Gesture Navigation in Android P (Guide) | Beebom
Navigation with Back and Up | Android Developers
Gesture Navigation Android at Albert Hoopes blog
Android Navigation View With Navigation Component | Material Design ...
How to Navigate Forward and Backward in Chrome Android - YouTube
How To Create Navigation View In Android Studio at Mike Jackson blog
Migrate to the Navigation component | App architecture | Android Developers
How to enable and use navigation gestures in Android - Blog - Creative ...
Exploring Android Navigation Architecture Component
How to Get Back 3 Button Navigation Bar on Android Samsung
How to Forward a Text Message on Android
The Best Android Navigation Apps of 2026 - BestApp.com
Enable navigation for Android Auto | Navigation SDK for Android ...
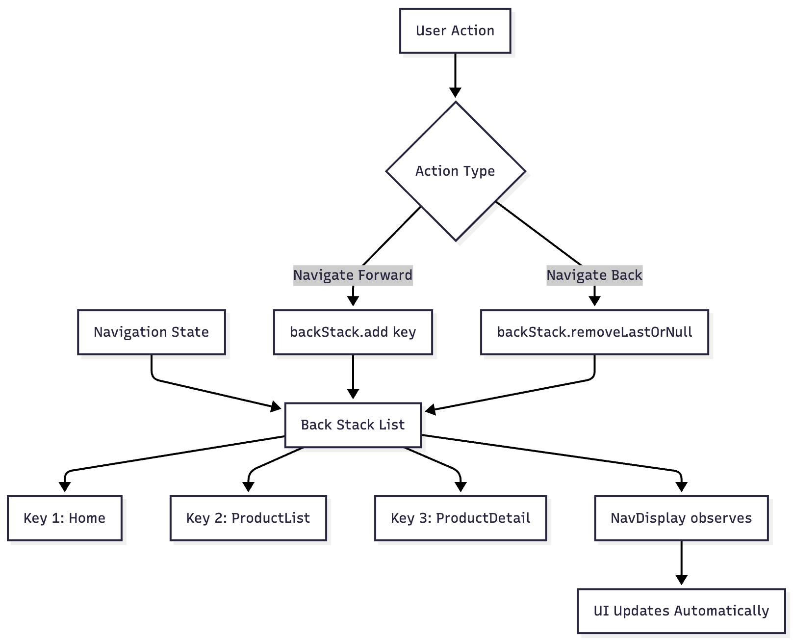
Navigation 3: The Future of Android Navigation
How to Forward Calls on Android | Beebom
Forward GPS - Latest version for Android - Download APK
How To Change Navigation Bar On Android | Daves Computer Tips
Android Navigation Drawer with Bottom Navigation | by abhishek p ...
How to Automatically Forward Text Messages to Email or Cloud on Android ...
Google Maps Platform Documentation | Navigation SDK for Android ...
How to Get Back 3 Button Navigation on Android Phone - Turn On Smart ...
How to Forward Calls on Android: Android Call Forwarding : r/mydroidalerts
Android Studio Navigation Drawer Tutorial Navigation Drawer - Tutorial ...
Easy Bottom Navigation Bar in Android Studio with Activities - Bottom ...
What Is Navigation Bar In Android at Laura Granados blog
How to enable and use navigation gestures in Android
How To Forward Calls On Android - Full Guide - YouTube
How to use Navigation Graph | Android Studio| Kotlin | by Alejandro ...
Modify the navigation UI | Navigation SDK for Android | Google for ...
Complete Bottom Navigation View in Android Studio using Navigation ...
How to switch or tweak the gesture navigation mode on a Samsung Android 10
Navigation Editor | App architecture | Android Developers
How to customize Android 10 navigation gestures on any Android phone ...
Try the demo | Navigation SDK for Android | Google for Developers
How to Change the Navigation Buttons or Gestures on Android
Bottom Navigation View With Navigation Component Android | Navigation ...
How to use navigation gestures in Android 10? - Android Guides
How To Set Default Navigation On Android at Jason Rocha blog
How to Use Gesture Navigation in Android 11
Android Navigation Component With Bottom Navigation View - YouTube
How to Go Forward in Chrome Browser on Android - DroidWin
Navigation bar in Android | Towards Dev
How to use gesture navigation on Android
How to Check Call Forwarding on Android and Forward Calls + SMS ...
How To Forward Calls On Android And IOS (Easy Way) | Kwebby
Android Navigation Drawer Tutorial Left And Right Side | Android Side ...
How to implement Google Map Navigation in Android - YouTube
How to forward messages on your Android phone
Navigation Drawer and Bottom Navigation View in Android Studio | Kotlin ...
Android Navigation Drawer Explained [Step By Step] | by Velmurugan ...
Fab Centre Bottom Navigation - Android Studio, Curved Bottom Navigation ...
Navigation Android Studio: Hướng Dẫn Cài Đặt, Sử Dụng Và Animation Điều ...
Google sneaks in new navigation bar for Android Q, swipe-for-back ...
How to Navigate Backward and Forward in Edge Android? - YouTube
🚀 Navigating Android Navigation: A Complete Comparison Guide | by ...
Navigating The Road With Ease: A Comprehensive Look At Android Auto And ...
5 Essential Tips for Android Users - Xiaomiui.Net
How to change the way you navigate your device in Android 14 | My ...
How to change the way you navigate your device in Android 13 | My ...
How To Share GPS From An Android Phone To An iPad [Guide]
How to achieve this type of navigation in android? : r/androiddev
Where's the Forward Button in Android's Chrome Browser?
Future Of Android: Why Navigation 3 is a Game-Changer! | by Ashiq Fury ...
How to activate & change navigation gestures on Samsung Galaxy phone ...
How to Forward Calls on Android: Diverting Calls
[Solved] How to Forward Text Messages on Android? (4 Ways)
Navigate Between Activities in Android Studio with RRutors
How to Set Navigation via Buttons or Gestures [Android 14] - YouTube
How to Forward Calls on Android/iPhone – AirDroid
How to Forward calls from one phone to another?
How to set up call forwarding on Android - Android Authority
Fix: Android back button not working
4 methods so as to add Android Auto to your automotive - TopTrendBox
How to Set Up Call Forwarding on Android
How to master Android navigation: A Comprehensive Guide for Developers ...
How to change your Android device GPS location | How to use GPS ...
Bottom Navigation in Android: Design Tips and Benefits
Android Call Forwarding : How to Configure and Use
GPS Navigation Map Route Find - Apps on Google Play
Android 14: The Ultimate Guide » nextpit
【Android】Navigation实现页面跳转_安卓navigate页面跳转-CSDN博客
android13-settings[system navigation]1.简介 主要看下导航模式的切换逻辑,因为我们 - 掘金
A Tale of Three (or More) Nav Patterns
How to enable/disable call forwarding on Android? - Blackview Blog
How to enable Selective Call Forwarding on Android?