Showing 120 of 120on this page. Filters & sort apply to loaded results; URL updates for sharing.120 of 120 on this page
2: Build process of an Android application (Adapted from 2) | Download ...
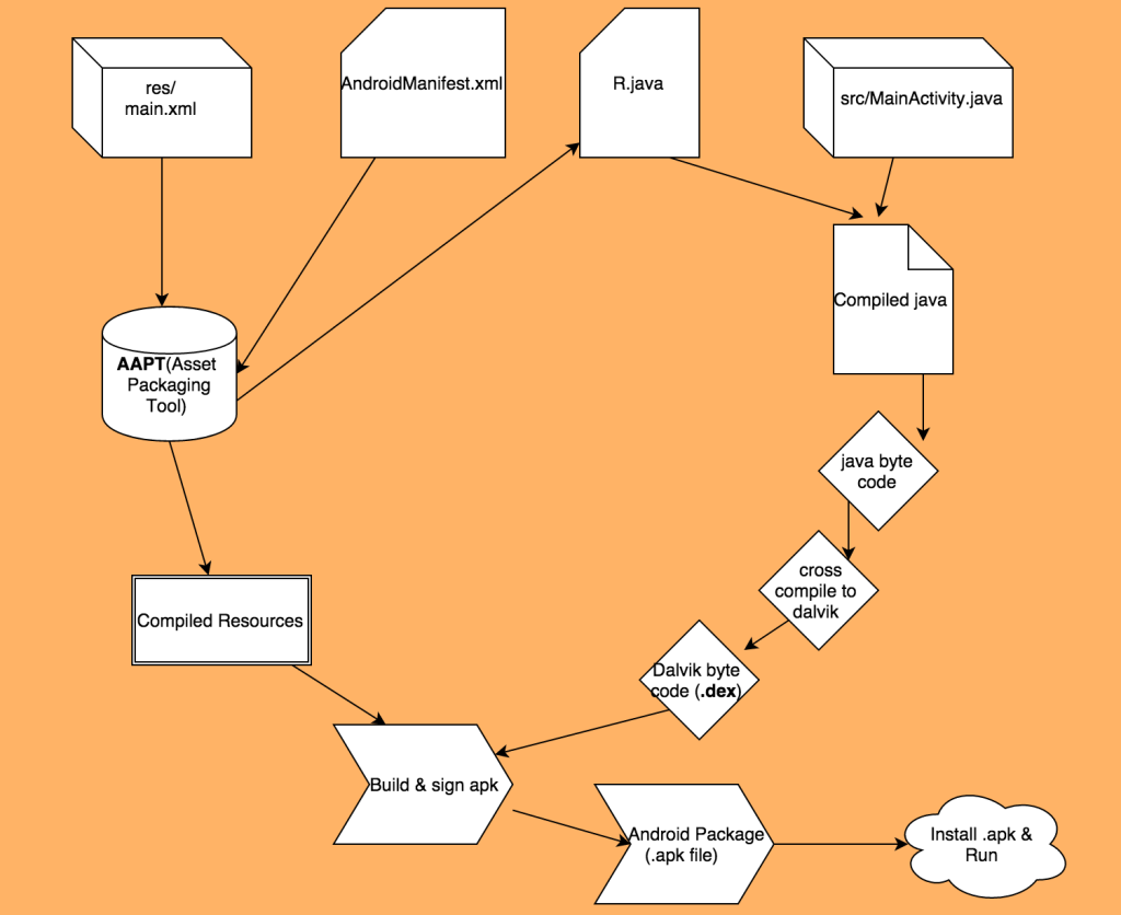
Android Application Project Build Process
Android application build process | Download Scientific Diagram
Android Application Build Process or Compilation Process
Android : How to compile Android Application with system permissions ...
Android Application Development Process Steps|Bruno
Android Application Development Process 2026 : Aalpha
PPT - Android Application Development Process in 2019 PowerPoint ...
Android Application Build Process & Gradle [Android Bits #4] - YouTube
Understanding the Android Compilation Process
Android vs Desktop App Kotlin Compilation Process
The internals of Android APK build process — Article | by Android Dev ...
android architecture,life cycle,sdk,execution process | PPT
Happy Android Coders: Overview of Android Programming Development Process
How does the Android build process work? - Stack Overflow
Creation of a new process in Android | Download Scientific Diagram
Mobile Application Development - Lecture 4 - Compilation Process of ...
Android App Security: Android Application Architecture
Process of compiling Android app with Java/Kotlin code | by Ban ...
Dynamic Instrumentation | Android Application | Emulator | Native ...
Android Application Project Essentials: Key Components & Concepts - Studocu
HackFest of Android Application Development - ppt download
The Compilation Process in Mobile Application Development | by Harshalc ...
Best Apps To Compile And Run Programs On Android
Transformation and compilation process in Android | Download Scientific ...
Android Application Framework: Beginner’s Guide
What is difference between Compile , Target and Min SDK in Android | by ...
Demystifying 🎯Target SDK and Compile SDK in Android Development | by ...
Compiler et exécuter votre application | Android Studio | Android ...
Inside the Android build process - Unity Manual
Android application structure | PPT
The compilation process of Android APK. | Download Scientific Diagram
Reverse engineering an Android Application | The epic.blog
PPT - Enhancing Android Application Security with Contextual Policy ...
How to make ide in Android like AIDE to compile android project in ...
Android 101 — Compile Kernel Android | by M Shulkhan | Medium
Complete Android Development Process with Practical 🔥 - YouTube
5 Steps Needed for Android Development Process - Candidroot Solutions ...
How to compile Android app source to use androidx in Android system ...
Compile APK in Android Studio Guide | PDF
Synopsis on android application | PDF
Android App Development Process ~ Mobile and Web App World
Classic Android Compilation Process - Free Transparent PNG Download ...
Us Tech Apps: The Android App Development Process
Android Gradle - Build Tool for Android Applications - DataFlair
Android Operating System | PPTX
Compilation and execution of an Android application. | Download ...
Reverse engineering android apps | PPTX
Compilation steps of an Android application. | Download Scientific Diagram
Understand Android OS - SecurityBoat Workbook
PPT - Android Outlook PowerPoint Presentation, free download - ID:5426982
PPT - Lecture 6: Process and Threads PowerPoint Presentation, free ...
Compilation process of Android. | Download Scientific Diagram
How Your Android Code Compiles To Deliver .APK Package File ...
Java mobile android development
Understanding the Android APK build process, the execution environment ...
Android App Development: Definition, Cost, Process, Frameworks
How Does Android App Work? - GeeksforGeeks
Learn Android app development in easy steps
A Comprehensive Guide To Android App Development 2023
A Step-by-Step Guide to Android App Development
Cross compiling android applications | PPT
Cross compiling android applications | PPTX
Introduction | Android Developers
Android Studio | Android Developers
Android App Development: The Complete Guide for 2026
Android Application: Definition, Types, Features, Development, Pros and ...
How Android Apps are Built, Deployed and Run on Android Runtime?
AOT, JIT - Android Compilation Pipeline
How to start Android App Development
1: Android boot sequence | Download Scientific Diagram
Major development tools of the Android platform and the building ...
PPT - Android PowerPoint Presentation, free download - ID:1861190
Android app building process. The series of steps for the building and ...
Android Architecture design programming with java | PPT
How The Compilation Process Work in C? | by David Henao | Medium
How Does Android App Work? | GeeksforGeeks
Android Development | Onesight Global
Compilers in Android Studio 3.2. Dex compilation is an integral part of ...
Android App Development Company | Polygant
Laddu Jo Sono Putra: Android Concepts
PPT - Intro to Android and iOS PowerPoint Presentation, free download ...
PPT - Android PowerPoint Presentation, free download - ID:3078442
Use cases | Android Open Source Project
Workflow of Android file decompiling. | Download Scientific Diagram
RV-Android Build Process | Download Scientific Diagram
Changes in Android Runtime :: Rohan Maity's Space — Rohan Maity's Space
steps of compilation. The compilation is a process of… | by ...
【ART 世界探险】Android N 上的编译流程解析就在我们分析 Android M 版本的 ART 还只走出了一小 - 掘金
Mastering the Android Development Process: Tips & Tricks | Ios app ...
Exporting Android Applications as APKs | PDF | Google Play | Android ...
How Android Apps are Built and Run · dogriffiths/HeadFirstAndroid Wiki ...
Understanding the quality and evolution of Android app build systems ...
PPT - Programming in Android PowerPoint Presentation, free download ...
6 Phases Of Compiler | A Detailed Explanation (+Flowcharts) // Unstop
A Detailed Comparison Of Java Vs C++ | WPWeb Infotech
Demystifying Compilation: A Step-by-Step Guide | by Aytac Huseynli | Medium
Mobile Development Dr Msury Mahunnah email msury mahunnahifm
APK compilation flowchart. | Download Scientific Diagram
JavaScript Is Everywhere: How to build/compile from phonegap app to ...