Showing 120 of 120on this page. Filters & sort apply to loaded results; URL updates for sharing.120 of 120 on this page
BOOTH Algorithm for Multiplication | PDF
Ethernet and USB boot algorithm : r/embedded
The EKF " Boot " Algorithm | Download Scientific Diagram
Managing EFI Boot Loaders for Linux: CSM: The Good, the Bad, and the Ugly
Amazon.com: Podus Boot by ExoArmor - Multi Function - for Heel Pressure ...
A framework for optimization of the boot time on embedded linux ...
p value - Is the following algorithm for bootstrapping test valid ...
BOAT -Bootsrapped Optimistic Algorithm for Tree Construction ...
Booth Algorithm In Computer Architecture With Example at Helene ...
The Implementation of Booth’s Algorithm - YouTube
Achieving a Root of Trust with Secure Boot in Automotive RH850 and R ...
Boot Process In Operating System
Booth's algorithm part 1 | PPTX
Linux Boot Process Explained Credits: ByteByteGo | Ethical Hackers ...
Boot Process Explained at John Regis blog
Making Secure Boot Even More Secure - Security Boulevard
Emulating ARM System Boot Procedure with U-Boot on QEMU
Embedded Boot Process Overview | Master Beginner-Friendly Guide 2026
Embedded System Boot Techniques - EE Times
The Android boot process from power on_when no ,the system will be able ...
A secure and trusted boot process with custom components. | Download ...
The P&O algorithm flowchart | Download Scientific Diagram
Raspberry Pi Boot Mechanism at OSC Nagoya 2025 | PDF
Flowchart depicting the implemented algorithm of Boot-MRMR approach. G ...
Booth's Algorithm Fully Explained With Flow Chart PDF | PDF
General Boot process — explained. In this post, I hope to discuss the ...
What are the elements of secure boot processes? - Electrical ...
System Boot how it works in the operating system | PPTX
Understanding The Boot Process | PDF
8-Computer Boot Process | PDF
Buy Flo Form Complete Cair Multi-Podus Boot – Medical Brace to Address ...
PODUS Boot - Elite Orthopaedics, Inc.
Boot Process - THE URBAN TEACHER
Game About The Boot Process!!
Screenshots of different boot stages: (a) SYSLINUX menu of the ...
5. Boot Options
Writing an Operating System #1 - The Boot Process - YouTube
Stealthy UEFI malware bypassing Secure Boot enabled by unpatchable ...
1: Android boot sequence | Download Scientific Diagram
The Keys To The Kingdom and The Intel Boot Process - Security Boulevard
Boot process | Embedded Artists Developer Site
Maksud Power Boot Cycle at Jill Ford blog
Unit 4 The Boot Process Randy Marchany VA
What Is Boot Loading at Daryl Reif blog
unable to boot into rootfs after building uboot and kernel from source ...
Flowchart of the developed model d) Boot nodes: The election co ...
Writing An Operating System — The Boot Process – EBRC
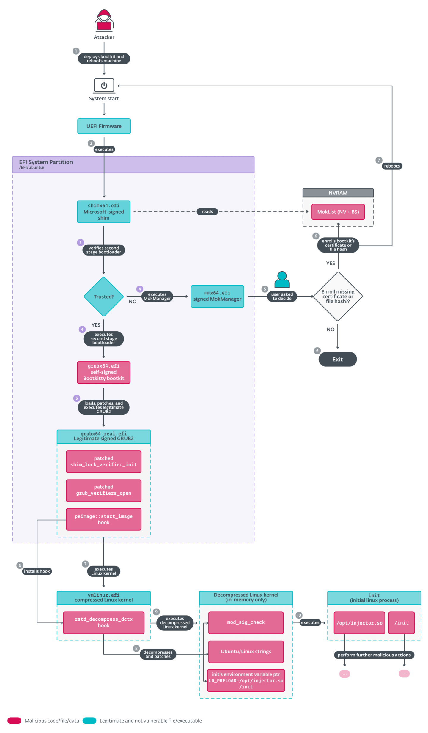
Found on VirusTotal: The world’s first UEFI bootkit for Linux - Ars ...
Understanding the Boot Flow Process
How to implement the Bootstrapping algorithm in R? - TechVidvan
Booth's non restoring Division Algorithm - YouTube
Design an efficient bootloader for portable multimedia systems, Part 1 ...
4. Boot Options
Podus Boot - Orthopaedic Suppliers
secure boot (二)基本概念和框架 - 知乎
POTUS Meaning: What It Stands For, How It’s Used, and Smarter Alternatives
The Process of becoming POTUS – Real Collaboration Rocks LLC
HPS GHRD Linux Boot Examples - Altera FPGA Developer Site
Boot options
Understanding the Boot Process: From Startup to Loading the Operating ...
CS Study Notes - Boot Process, OS Architecture & Memory
Brace Direct Women's Short Air Walker Boot - Pink Lined Medical Walking ...
Computer Organization | Booth's Algorithm - GeeksforGeeks
Boot Process with Systemd in Linux - GeeksforGeeks
POTUS Tracker has grown significantly, reaching 1.2 million lifetime ...
POTUS Review | Key Aspects
Boot Process - AsteroidOS
c - Profiling u-Boot/Kernel boot sequence - Stack Overflow
Awakening the Machine: The Silent Symphony of Embedded Linux Boot
PPT - William Stallings Computer Organization and Architecture 6 th ...
PPT - TMA 1271 INTRODUCTION TO MACHINE ARCHITECTURE PowerPoint ...
Podus Boots DME-Direct
Lecture 15: Booting Process - YouTube
Bootstrapping – Another Approach to Confidence Intervals
Booting - Wikipedia
Shielder - Reversing embedded device bootloader (U-Boot) - p.1
Flow chart of P&O algorithm. | Download Scientific Diagram
A Comprehensive Guide to Bootloaders and Architectural Patterns
Starting and Stopping the System
Understanding embedded-system-boot techniques - EDN
Understanding Computer Booting Process: A Step-by-Step Guide - SimiTech
What Is Booting? | Baeldung on Computer Science
PPT - BAB 2 BASIC OPERATING SYSTEM CONCEPT MANAGEMENT PowerPoint ...
Booth's Algorithm: Flowchart, Circuit, and Steps Explained | COA - YouTube
PPT - Advantages of Operating Systems vs. Raw Hardware PowerPoint ...
3: The stages of the booting process | Download Scientific Diagram
Ivan’s Blog
What Is Booting And Its Steps at Tyson Curran blog
PPT - Advanced Porting The Framework PowerPoint Presentation, free ...
u-boot 引导linux 内核过程_uboot引导内核的过程-CSDN博客
Booting an Operating System - YouTube
Booting | PPT
More on Learning Neural Nets Support Vectors Machines - ppt download
Bootstrap Method - GeeksforGeeks
GitHub - ValerianCoelho/Booths-Division-Algorithm: This Python script ...
ImaginationOverflow - Embedded Linux, Boot, U-Boot and SD Card...
PPT - Chapter 2 Operating System Structures PowerPoint Presentation ...
Booting and Dual Booting of Operating System - GeeksforGeeks
Embedded Linux Beginners Guide | Documentation | RocketBoards.org
Booth’s algorithm.(a014& a015) | PPTX
What Is A Multi Podus Boot? - YouTube
How to train your pixies | XLAB
John Quincy Adams | Presidents of the United States (POTUS)
How do Bootloaders Work?
Bootloader study
详解汽车软件Boot程序的几种自刷新方式-电子工程专辑
FleaBay! Broadway Souvenir Cup Choose SPONGEBOB, SHUCKED, KINKY BOOTS ...
‘If you compromise the bootloader, you pwn the whole phone’ - The Parallax
Bootloader And Stages of Booting Process Explained!