Showing 86 of 86on this page. Filters & sort apply to loaded results; URL updates for sharing.86 of 86 on this page
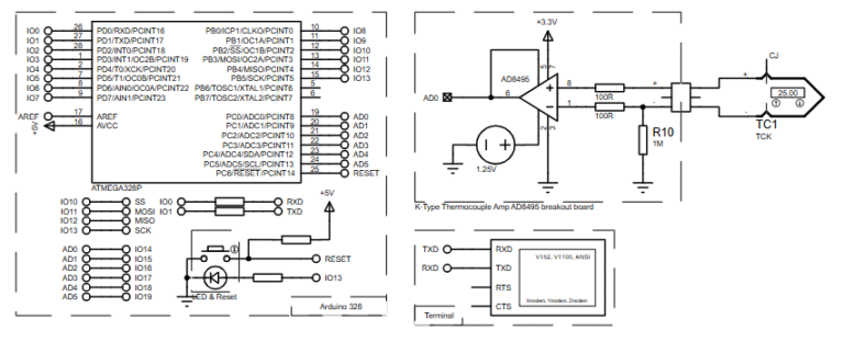
Interfacing AD8495 K-Type Thermocouple with Arduino
Arduino ad8495 thermocouple amplifier – Artofit
Arduino | AD8495 Analog Output K-Type Thermocouple Amplifier | Adafruit ...
AD8495 Thermocouple Arduino Project
Thermocouple and AD8495 - Sensors - Arduino Forum
Arduino AD8495 K-Type Thermocouple Amplifier - | Chegg.com
New Product Guide: Adafruit AD8495 Analog Output K-Type Thermocouple ...
AD8495 K-Type Thermocouple Amplifier Raspberry Pi Pico
Build AD8495 K-Type Thermocouple ESP32 WebServer
Analog Output K-Type Thermocouple Amplifier – AD8495 Breakout - Alphatronic
Overview | AD8495 Analog Output K-Type Thermocouple Amplifier ...
DEBO AMP THERMO2: Developer Boards - Thermocouple Amplifier, AD8495 at ...
Assembly | AD8495 Analog Output K-Type Thermocouple Amplifier ...
Thermocouple Amplifier AD8495 K-Type Thermocouple Analog Output Module ...
Adafruit K-Type Thermocouple Amplifier Breakout AD8495 | Kiwi Electronics
AD8495 ARMZ Precision Thermal Coupling K-Type Thermocouple Amplifier Module
AD8495 ARMZ Thermocouple Precision Thermal Coupling Amplifier Module K ...
Analog Output K-Type Thermocouple Amplifier - AD8495 Breakout ...
AD8495 Armz Thermal K Type Thermocouple Amplifier Analog Output ...
Downloads | AD8495 Analog Output K-Type Thermocouple Amplifier ...
AD8495 ARMZ Thermal K-Type Thermocouple Amplifier Analog Output Module ...
Arduino thermocouple amplifiers
Ad8495 thermocouple amplifier circuits
Using AD4895 Thermocouple Amplifiers with Arduino Mega - Sensors ...
AD8495 K Type Thermocouple Amplifier Analog Output Module, Easily Read ...
Amazon.com: Garosa AD8495 K Type Temperature Thermocouple Amplifier ...
Pinouts | AD8495 Analog Output K-Type Thermocouple Amplifier | Adafruit ...
AD8495 Thermocouple Amplifier Module - K Type ARMZ Precision Thermal ...
EGT-K Thermocouple Amplifier K-Type 0-1250°C analog output 0-5V AD8495 ...
AD8495 Amplifier Module ARMZ Thermal Precision K-Type Thermocouple ...
WOMBLE AD8495 ARMZ Thermal Analog Output K-Type Thermocouple Amplifier ...
Quad-Channel J-Type / K-Type Thermocouple Amplifier, AD8494/AD8495 ...
Sensors Tutorials with Arduino: Arduino-Analog K-Type Thermocouple ...
ARMZ Thermal Precision Analog Output K-Type Thermocouple Amplifier ...
Amazon.com: Adafruit Analog Output K-Type Thermocouple Amplifier ...
CJMCU-8495 (AD8495 ARMZ) Thermocouple amplifier type K buy cheap online ...
S93b51c832f4a466cb8e0764eaa0eaa201.png