Showing 120 of 120on this page. Filters & sort apply to loaded results; URL updates for sharing.120 of 120 on this page
CSU Absence Management Business Process Guide for Self Reporters ...
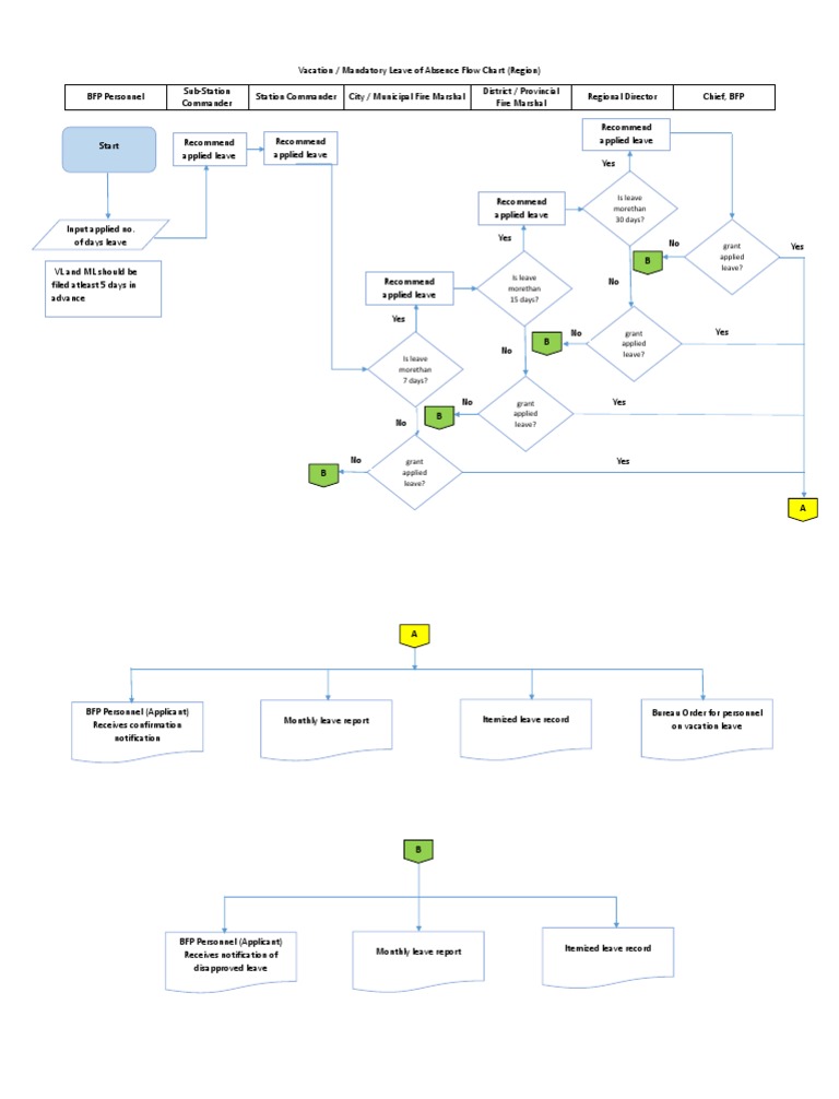
Leave Of Absence Process Flow Chart
Absence management:: Process flow for setting up absence management module
SAP SuccessFactors: Manage Leave of Absence Process Diagram
HRMS Absence Management Process | PDF | Human Resource Management ...
CSU Absence Management Business Process Guide for Approvers ...
Leave of Absence Process | Human Resources
Process overview: Absence cancellation - Help | Advanced HR
Sickness Absence Process Toolkit - Allen People Solutions
PPT - Staff Unplanned Absence Request Process PowerPoint Presentation ...
(Example) Configure a Subprocess Activity for the Absence Request Process
The Importance of Personal Touchpoints in the Leave of Absence Process ...
Process for Managing Absence - Epwin Window Systems Intranet
20+ FREE Process Map Samples to Download
HRP Portal Absence Entry Whole Process : edsembli Support
Leave of Absence Process | UA Human Resources
Employee Absence Request Management Flowchart PPT Sample
Attendance and Absence - Our Policies | WQE
What is Absence Management? Types, Causes and Tips
Absence Procedure Flowchart - Epwin Window Systems Intranet
Absence Management PowerPoint and Google Slides Template - PPT Slides
PPT - Lincoln Absence management Services- Supervisors PowerPoint ...
Leave of Absence | The Faculty of Social Sciences
The secret to proactive absence management | Wellbeing | HR Grapevine ...
Absence Management | Cal Poly Humboldt
Overview of Using Absence Management
Leave of Absence Landing Page - My ACI Benefits
Fusion Absence Management : Explained with examples
Dealing with long-term absence | CIPD HR-inform
How Absence Components Work Together
Your Guide to Taking a Leave of Absence
Absence at Work: The Ultimate Guide for Managers - Workplace Wellbeing ...
How You Set Up Absence Management
Absence Management Guide (2026): Policy, Process, and Employee Absence ...
Sickness Absence Policy - Appendix F: Flow Chart for Formal Procedures ...
Employee Leave Application Process Flowchart at Jay Hudson blog
Components of a Modern Leave of Absence Management System - Tilt
Understanding Absence Management
Running the Absence Entitlement and Take Processes
Absence Management
PeopleSoft Absence Management 9.1 PeopleBook
Steps in the work-absence management and return-to-work process ...
Configuring Absence Management Integration with PeopleSoft Payroll Systems
Absence Management Implementation Step by Step | PDF
What Is Absence Management, and Why Do You Need It?
Absence Management Integration
Ultimate Guide to Conducting a Sickness Absence Review
Sickness Absence Policy and Procedure - Effective HRM
Understanding Absence Processing
Learn the New Process for Managing Absences
Understanding Absence Setup and Management Tasks
Employee Leave Management Process Flowchart Structure PDF
absence flowchart | Figma
Workflow Sample: Learning BPM Through a Simple Absence Registering Workflow
UNISON City of Edinburgh Branch Sickness Absence
PPT - Absence Through Self Service PowerPoint Presentation, free ...
Leave of Absence Flow Chart | PDF | Employee Relations | Employee Benefits
Sickness absence management (Sickness absence management (Policy and…
Leave of Absence | Templates | ProcessMaker
Value Stream Mapping (VSM) and improvement of an absence management ...
Annual Leave Process Flow Chart
How to manage sickness absence in myhrtoolkit
Absence Management Powerpoint Ppt Template Bundles PPT Sample
Stages of absence management | Download Table
Monks Abbey Primary and Nursery School - Absence & Attendance
Absence accrual
How to use absence management features as an employee
Sickness Absence Monitoring Spreadsheet — db-excel.com
Leave Tracker Excel Template (100 Employee) | Absence Tracker, Leave ...
PPT - Revised Sickness Absence Policy PowerPoint Presentation, free ...
Enterprise Health :: Absence Management Workflow
Absence Management System: Functions and Operations | Exercises ...
Sickness absence settings on myhrtoolkit | absence management guide
Flowchart – Dealing with Absenteeism
Leave Resources for Managers and Supervisors | Human Resources
Leave Request Procedure BPMN | Free Leave Request Procedure BPMN Templates
What Is a Leave of Absence? | AIHR – HR Glossary
Leave Management System - Samarth
Activity Diagram For Leave Management System
Study Leave Resources & Guidance | Health Education England East Midlands
Leave Request | Leave Management- alsahalhrms
Managing sick leave | Australian Medical Association
Workflow of leave request
ProcessMaker 3 Workflow & BPM Documentation——Enterprise Trial Guide ...
Leave Management
Sickness & Illness & U... | Matic Manual
How to Reduce Absenteeism in the Workplace – One Education
Workflow Sample: With Cloud, Leave Request at Any Time from Smartphone!
Should You Take a Leave of Absence? Flowchart Pic | Flyby | The Harvard ...
10 examples of workflow charts: Ready to use and edit
Leave Request Workflow Chart Template - Venngage
Medical Leave | Office of Student Support & Accountability
Free Employee Leave Flow Chart Templates For Google Sheets And ...
DRAFT – Family & Medical Leave
Leave management system | HR Leave Management | HR Blog | Zoho People
Cflow Blog | Our Blogs on Workflow Automation Software & Cloud BPM
E-news Web