Showing 120 of 120on this page. Filters & sort apply to loaded results; URL updates for sharing.120 of 120 on this page
abstract syntax tree - ast python how to find connections between ...
abstract syntax tree - How to remove a child node from Python AST ...
Left: Initial Python abstract syntax tree. Right: Domainspecific AST ...
ast — Abstract syntax trees — Python 3.14.3 documentation
An example of Python code and Abstract Syntax Tree. The Python AST ...
Ast Tree Abstract Syntax Tree What Is JavaScript AST, How To Play
Python 소스 정적 분석. AST: Python Abstract Syntax Tree | by Ymshin | Medium
A Python code snippet (left) and its abstract syntax tree (right ...
The abstract syntax tree of a Python code snippet. (a) Code snippet (b ...
Abstract syntax tree corresponding to Python code "mylist = [0 ...
Astviewer: a small Python abstract syntax tree browser I wrote using ...
AST là viết tắt của Cây cú pháp trừu tượng - Abstract Syntax Tree
PowerShell AST Explained: How the Abstract Syntax Tree Works - Bart ...
Abstract Syntax Trees In Python - PyBites
Introduction to Abstract Syntax Trees in Python - Earthly Blog
A fraction of an abstract syntax tree (AST) | Download Scientific Diagram
PPT - Abstract Syntax Tree (AST) PowerPoint Presentation, free download ...
Abstract Syntax Tree Example
Abstract Syntax Tree (AST) for concern aspect | Download Scientific Diagram
An example of source code with corresponding abstract syntax tree (AST ...
Abstract Syntax Tree
We represent a state of a program as an abstract syntax tree (AST ...
Abstract syntax tree of the while loop. | Download Scientific Diagram
An object-oriented program, its simplified abstract syntax tree (AST ...
Basic understanding of Abstract Syntax Tree (AST) | by Jessica López ...
Simplified abstract syntax tree (AST) representing the illustrative ...
Abstract Syntax Tree Example - JacksonropSchmitt
Example of abstract syntax tree (AST) and abstract semantic graph ...
Just published a python-based Abstract Syntax Tree (AST) parser for ...
Exemplary Abstract Syntax Tree (AST) | Download Scientific Diagram
Understanding Abstract Syntax Trees with Python
Abstract Syntax Tree (AST)-based autofix - YouTube
AST-DF: A New Webshell Detection Method Based on Abstract Syntax Tree ...
Abstract Syntax Trees in Python (ast library). | by Sergio Paniego | Medium
My latest Python project: a tool for visualising Python Abstract Syntax ...
6 Abstract Syntax Tree Royalty-Free Images, Stock Photos & Pictures ...
Solved What is abstract syntax tree (AST), or just syntax | Chegg.com
Python’s Abstract Syntax Trees (AST): A Beginner-Friendly Guide | by ...
PPT - Building Abstract Syntax Trees: Concepts and Implementation ...
Python AST Module | Scaler Topics
How to generate AST(abstract syntax tree) for Python source code using ...
Analyser et manipuler votre code avec l'AST (Abstract Syntax Tree ...
5 Amazing Python AST Module Examples - Python Pool
Supercharge your code with AST: Abstract Syntax Trees | Cole Turner
Ast(Abstract Syntax Tree) module in python | Greyson Jones posted on ...
Abstract Syntax Trees: They’Re Actually Used Everywhere – PCETSK
Python AST as XML
How to parse Java source code with AST (Abstract Syntax Tree) using ...
Abstract Syntax Trees (AST) | Echo
Python CST and AST | datafireball
16.1 Introduction to Abstract Syntax Trees
Unleashing the Power of Python’s AST (Abstract Syntax Tree) 🚀 | by ...
Let’s Build A Simple Interpreter. Part 7: Abstract Syntax Trees ...
🧬 Exploring Python’s Abstract Syntax Trees (AST): Write Code That ...
Python’s Hidden Metaprogramming Trick: AST (Abstract Syntax Tree) Magic ...
Understanding Abstract Syntax Trees | MatterAI Blog
Unlocking Python’s Hidden Power: The AST (Abstract Syntax Tree) Module ...
What Is an Abstract Syntax Tree?
AST(Abstract syntax tree,抽象语法树)-CSDN博客
Identifying and Reducing Test Case Combinatorial Explosions with Python ...
shramos's site!: Static code analysis: Traversing the AST (Abstract ...
Using IPython for AST Visualization — ctree alpha documentation
Guide to Understanding Python's (AST)Abstract Syntax Trees
GitHub - Debatreya/BodmasParser: A lightweight Python project to build ...
python - Can I match a string to a certain subtree of the AST? - Stack ...
Python AST. You will be going to learn how to use… | by Kamnee Maran ...
GitHub - gyermolenko/awesome-python-ast: Python tools, libraries and ...
PHP AST(Abstract Syntax Tree)入門
Software Design by Example · A Code Linter
Given NFA A, find first(L(A)) - ppt download
[oeasy]python0135_python_语义分析_ast_抽象语法树_abstract_syntax_tree ...
GitHub - waniashafqat/RegEx-and-AST: Implementation of Regular ...
The ANTLR Mega Tutorial
PPT - Theory of Compilation 236360 Erez Petrank PowerPoint Presentation ...
PPT - Lesson 10 PowerPoint Presentation, free download - ID:6514342
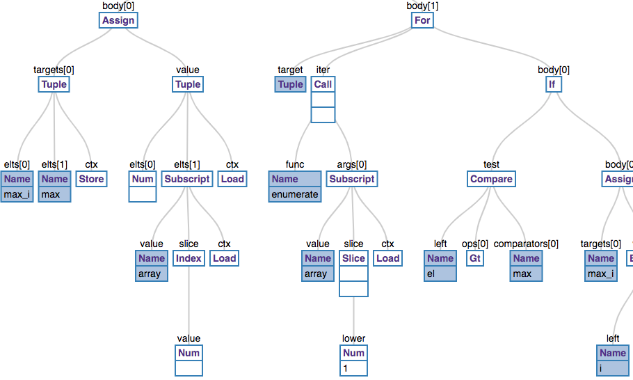
16.3 From Expressions to Statements
Operator Precedence and Associativity - ppt download
PPT - Compilation 0368 -3133 PowerPoint Presentation, free download ...
reveal.js
[oeasy]python0135_python_语义分析_ast_抽象语法树_abstract_syntax_tree - 知乎
[oeasy]python0135_python_语义分析_ast_抽象语法树_abstract_syntax_tree_python 语义 ...
PPT - Introduction to Compiler Design: Principles and Practical ...
[2201.07984] AstBERT: Enabling Language Model for Financial Code ...
[oeasy]python0135_python_语义分析_ast_抽象语法树_abstract_syntax_tree-阿里云开发者社区