Showing 120 of 120on this page. Filters & sort apply to loaded results; URL updates for sharing.120 of 120 on this page
An Algorithm for the Evaluation of Peripheral Neuropathy | AAFP
Progressive Rash in an Infant | AAFP
Infant with Diaper Rash and White Bumps | AAFP
Pruritic Rash on the Hands and Feet | AAFP
Symmetrical Reticulated Lower Extremity Rash | AAFP
Rapidly Progressing Rash in an Adult | AAFP
New-Onset Bullous Rash | AAFP
Recurrent Facial Rash | AAFP
Rash in a School-Aged Child | AAFP
Hyperpigmented, Linear Rash on the Lower Extremity | AAFP
Abrupt Onset of a Tender Rash on the Upper and Lower Extremities | AAFP
Diagnostic algorithm for a rash suspected of dermatitis herpetiformis ...
Photosensitive Erythematous Skin Rash | AAFP
Rapidly Progressing Facial Rash | AAFP
Red Rash on the Back | AAFP
A Disseminated Rash on the Upper Body | AAFP
Fever and Skin Rash | AAFP
Visual Disturbance and Skin Rash | AAFP
A Geometric Summertime Rash | AAFP
Diffuse, Bright-Red Rash with Desquamation and Scaling in an Adult | AAFP
Rapid-Onset Skin Rash | AAFP
Progressive Rash Involving the Hands and Feet | AAFP
Diagnosis and Treatment of Acne | AAFP
Atopic Dermatitis: Diagnosis and Treatment | AAFP
Does Syphilis Rash Go Away After Treatment at Christopher Lewis blog
Atopic Dermatitis: A Review of Diagnosis and Treatment | AAFP
A Diagnostic Approach to Pruritus | AAFP
Approach to the Adult Rash - Clinical GateClinical Gate
Urticaria: Evaluation and Treatment | AAFP
Acne Vulgaris: Diagnosis and Treatment | AAFP
Papular Rash Differential
Common Skin Rashes in Children | AAFP
Causes for a non-blanching rash in adults and children – non bleeding ...
Herpes Zoster and Postherpetic Neuralgia: Prevention and Management | AAFP
Annular Lesions: Diagnosis and Treatment | AAFP
2019 | AAFP
Newborn Skin: Part I. Common Rashes and Skin Changes | AAFP
Diagnosis and Management of Contact Dermatitis | AAFP
Differential Diagnosis of the Swollen Red Eyelid | AAFP
Conjunctivitis: Diagnosis and Management | AAFP
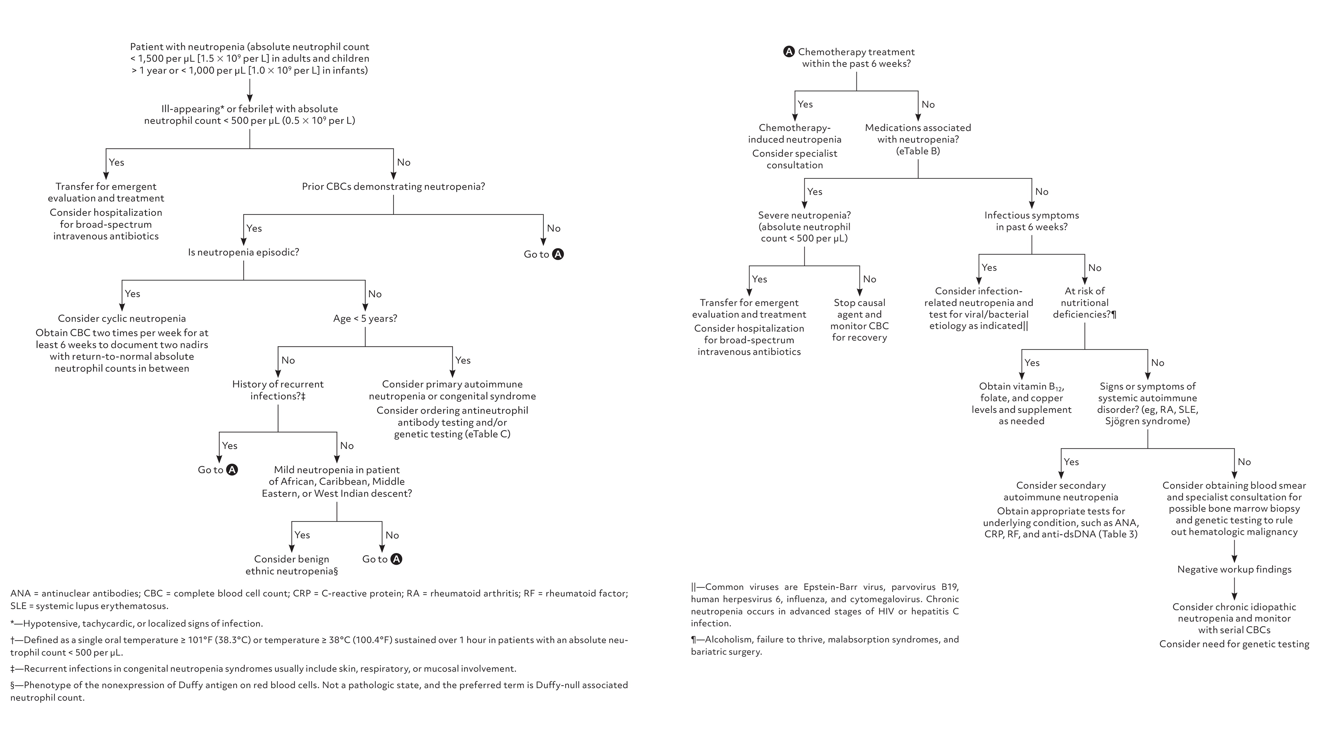
Neutropenia: Evaluation and Management in the Primary Care Setting | AAFP
Peripheral Neuropathy: Evaluation and Differential Diagnosis | AAFP
Diagnosis of Streptococcal Pharyngitis | AAFP
Anaphylaxis: Recognition and Management | AAFP
Thyroid Disease In Pregnancy Aafp at Erin Patteson blog
Pruritus: Diagnosis and Management | AAFP
Chronic Diarrhea in Adults: Evaluation and Differential Diagnosis | AAFP
Diabetic Ketoacidosis: Evaluation and Treatment | AAFP
Evaluation of Fever in Infants and Young Children | AAFP
Scalp Rash Differential Diagnosis at Mitzi Mcclain blog
Otitis Media: Rapid Evidence Review | AAFP
Rash Decisions: An Approach to Dangerous Rashes Based on Morphology ...
Approach to the Adult Rash | Anesthesia Key
Diagnosis and Management of Tinea Infections | AAFP
Hair Loss: Common Causes and Treatment | AAFP
Unexplained Lymphadenopathy: Evaluation and Differential Diagnosis | AAFP
Diagnosis and Treatment of Seborrheic Dermatitis | AAFP
Newborn Skin: Part I. Common Rashes | AAFP
The rash with maculopapules and fever in adults - Clinics in Dermatology
Osteoarthritis: Diagnosis and Treatment | AAFP
Approach to the unknown rash | PDF
Diagnosis and Management of Rheumatoid Arthritis | AAFP
Don't be Rash about Deadly Rashes — Maimonides Emergency Medicine Residency
Male Breast Mass Algorithm at Sharon Soliz blog
Approach to child – fever with rash | PDF
Functional Dyspepsia: Evaluation and Management | AAFP
Rash Illness Evaluation - ppt download
Cirrhosis: Diagnosis, Management, and Prevention | AAFP
Approach to Skin rash | PPTX
The rash with maculopapules and fever in children - Clinics in Dermatology
Rash Illness Paige Jordan RN, BSN Region II Epidemiologist - ppt download
Common Rashes in Childhood | Doctor
| PaedsPortal
Systemic Lupus Erythematosus: Primary Care Approach to Diagnosis and ...
Polyarticular Joint Pain in Adults: Evaluation and Differential ...
Diagnosing Acute Monoarthritis in Adults: A Practical Approach for the ...
FIGURE 2.
A guide to neonatal rashes - Paediatrics and Child Health
FIGURE 4.
Pediatric Rashes
Hepatitis B Patient Information
Group A Strep Infection
Diagnostic decision tree for common rashes. | Dermatology nurse ...