Showing 120 of 120on this page. Filters & sort apply to loaded results; URL updates for sharing.120 of 120 on this page
Solved Write a Python program for the A* algorithm for the | Chegg.com
Algebraic Graph Algorithms: A Practical Guide Using Python – CoderProg
A star python - help ful worksheets - A* Algorithm- A* Algorithm is one ...
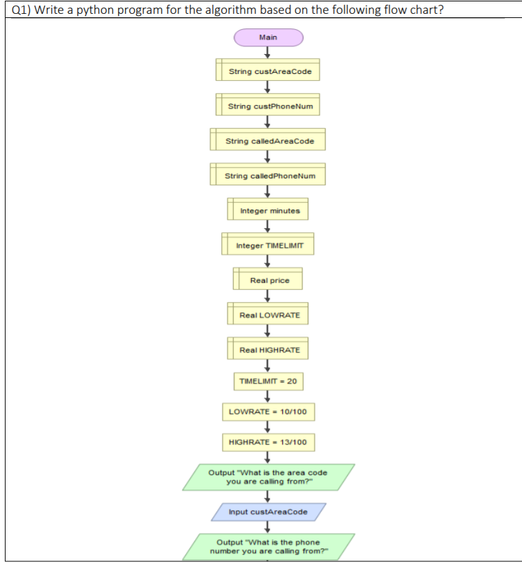
Solved Q1) Write a python program for the algorithm based on | Chegg.com
Mastering Dijkstra’s Algorithm using Python | by Caio Machado de ...
Different Line graph plot using Python ~ Computer Languages (clcoding)
Write a Python program to implement A* algorithm. Refer the following gra..
Graph Traversal in Python:A* algorithm | by Miao Bin | Nerd For Tech ...
The Insider's Guide to A* Algorithm in Python - Python Pool
Plotting the Optimal Route for Data Scientists in Python using the ...
Graph Traversal in Python:A* algorithm | by Raynolds | Nerd For Tech ...
Graph Coloring Algorithm in Python - GeeksforGeeks
Chapter 1: What is a Network? | Modern Graph Theory Algorithms with Python
Graph Traversal in Python:A* algorithm | by Reynolds | Nerd For Tech ...
How To Draw Graph Using Python
A* algorithm from scratch with Python
Python A* - The Simple Guide to the A-Star Search Algorithm - Be on the ...
GitHub - bturkoglu/a-star-algorithm-with-python: a* algorithm using ...
A* Algorithm - Introduction to The Algorithm (With Python ...
🚀 Visualizing A* Algorithm in Action with Python & Pygame!* 🎮 | SHNEKA M
Python For Graph And Network Analysis: Unlock The Power Of Connected Data
Answered: EXAMPLE: Suppose we want to use the A* algorithm on the graph ...
SOLUTION: The A Star (A*) Algorithm Explained with Modular Python Code ...
Graph Theory Using Python - Introduction And Implementation
Exploring the A* Search Algorithm with Python | Colabcodes
Dijkstra's Algorithm Explained: Implementing with Python for Optimal ...
Prim's Algorithm in Python: A Guide to Efficient Graph Management ...
Developing A* algorithm in Python - Stack Overflow
A* Algorithms in Python and C++ for Path Finding
Let's Learn Python #20 - A* Algorithm - YouTube
How To Draw A Graph In Python
A* Search Algorithm Implementation in Python - CS101 - Studocu
Daily Python: Python for Beginners: Detect Cycle in an Undirected Graph
Linear Search Algorithm Using Python | by Manan B Shah | Medium
a star - A* Search Algorithm - Stack Overflow
A* Algorithm: A Comprehensive Guide
Graphs 4 | Implementation Graph Python Code - YouTube
Connected Components in Graphs Algorithm in Python • datagy
What is A* Search Algorithm? | A* (star) Algorithm in AI 2024
Python Algorithm Implementation: Pythonic Coding Style Explained with ...
Graphs in Python - Theory and Implementation - Dijkstra's Algorithm vs ...
Graph Plotting in Python | Board Infinity
How I Implemented Algorithm in Python: Planning Graph | by Debby Nirwan ...
Implementing Graph Algorithms with Python NetworkX-Python Tutorial-php.cn
astar(A*) Search Algorithm Python - Naukri Code 360
Data Structures and Algorithms in Python for Beginners - StrataScratch
Implementing the Dijkstra Algorithm in Python: A Step-by-Step Tutorial ...
Dijkstra's Algorithm (Shortest Path) in Python • datagy
Advanced Graph Algorithms in Python | CodeSignal Learn
Implementing Djikstra’s Shortest Path Algorithm with Python – Ben Alex Keen
Solved Apply the A* Algorithm step by step using the | Chegg.com
A* algorithm | PPTX
Building Knowledge Graphs Using Python | by Zulqarnain Shahid Iqbal ...
Graph Theory Search Algorithm
Python program to implement Multistage Graph (Shortest Path)
A* Algorithm in Artificial Intelligence (AI) You Must Know in 2026
Tree Graph Python at Chloe Shipp blog
A* Algorithm in Python: Easy and Practical Guide | by Den D Ginanjar ...
The A* Algorithm: A Complete Guide | DataCamp
Graph Algorithms with Python
The A* Algorithm – Artificial Intelligence
A* Search Algorithm - GeeksforGeeks
A* (A star) Search | Improvement on Dijkstra's Algorithm | Informed ...
Search Algorithms Simplified - Using Python
Flow chart of an algorithm in Python and XMP/C | Download Scientific ...
Comparison of Sorting Algorithms using Python
[7.3] Breadth First Search(BFS) in Python | Graph Theory | Data ...
Create Beautiful Graphs using Python | by Rahul Patodi | PythonFlood
A* Algorithm | Introduction to the A* Seach Algorithm | Edureka
Implementing Dijkstra39s Algorithm In Python Python Pool
Solved Implement in Python 3 a solution to the "All Shortest | Chegg.com
GitHub - theshikharmalik/A-star-algorithm: A* path finding algorithm is ...
An Overview on Data Structures and Algorithm in Python
Solved Need the solution in python:Use A* algorithm to | Chegg.com
The A* Algorithm Explained - TheOmniBuzz
Implementing Dijkstra's Algorithm in Python - Python Pool
Solved Apply in python the A** algorithm on the following | Chegg.com
GitHub - SameetAsadullah/Graph-Based-A-Star-in-Python: Python program ...
Graph Data Structure in Python. In this article, you’ll learn about ...
Intro to Python Packages: Numpy and Matplotlib | by Preston Elliott ...
GitHub - Chiradipb02/A-star-Path-Finding-Algorithm: A simple ...
Creating Graphs In Python: Plotly Python Examples – QEKAE
Python - freeCodeCamp.org
GitHub - jorgenkg/python-algorithms: Python algorithms: A*, GA, SA, HMM ...
Types Of Algorithms In Python | Python Algorithms Examples – Radiowelle Nrw
Graphs in Python - Theory and Implementation - Representing Graphs in Code
Flow chart of the A* algorithm. | Download Scientific Diagram
Python: Comprehending A* Path Algorithms and Implementation | HackerNoon
Graphing In Python 3 at Debra Baughman blog
Mastering Divide and Conquer: A Fundamental Algorithmic Paradigm | by ...
Flow chart of traditional A* algorithm. | Download Scientific Diagram
Data Structures & Algorithms In Python
Python Algorithms: BFS, DFS, A*, Tic-Tac-Toe | PDF | Applied ...
GitHub - VaibhavSaini19/A_Star-algorithm-in-Python: The A-star ...
GitHub - discretemkt/algorithm-graph-python
GitHub - arnab132/Dijkstras-Algorithm-Python: Implementation of ...
Graph-coloring-algorithm-python
GitHub - hadis98/A-Star-And-BFS-Search-Algorithms: Compare A*, BFS ...