Showing 120 of 120on this page. Filters & sort apply to loaded results; URL updates for sharing.120 of 120 on this page
8 Puzzle problem in AI - A 3 by 3 board with 8 tiles (each tile has a ...
8 Tile Puzzle Problem in AI? Solve 8 puzzle problem with blind search ...
Lab 4 8 Tile Problem.docx - 1 Lab 4: 8-tile problem Reagan Roberson ...
Problem solving by Searching Problem Formulation 8 Puzzle
State Space Search | Eight Tile Puzzle Problem | Artificial ...
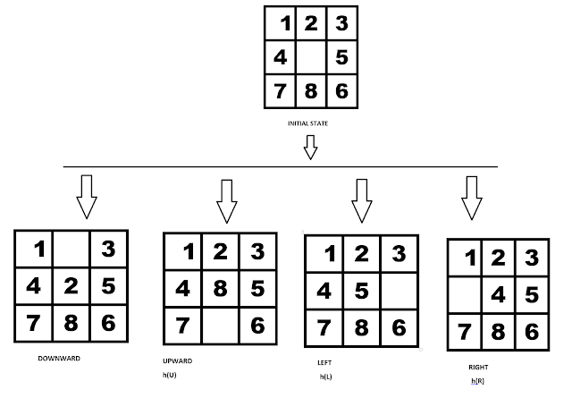
Problem solving by Searching Problem Formulation 161 8
How to Solve an 8 Puzzle (3x3 Sliding Tile Puzzle) (Beginner Tutorial ...
The 8 Puzzle Problem in AI - Naukri Code 360
8 Puzzle Problem solution | Misplaced Tiles | AI | Easiest Solution ...
Ai 8 puzzle problem | PPTX
8 puzzle Problem using Branch And Bound - The board consists of 8 tiles ...
Solved 8. Consider a 3 by 3 tile puzzle. It has 8 tiles and | Chegg.com
Speed Up the Misplaced Tiles Heuristic for the 8 Puzzle Problem - YouTube
Apply the A" algorithm to the 8-puzzle problem to the initial tile ...
Solved 8-puzzle problem is a 3×3 grid with 8 tiles | Chegg.com
8 Disastrous Mosaic Tile Problems and Their Solutions - MEC Artworks
Solved Question 4 Consider a 3 by 3 tile puzzle. It has 8 | Chegg.com
8 puzzle Problem using Branch And Bound - GeeksforGeeks
8 Tile Puzzle Solver | Yizan Chen | Professional Portfolio
Solved Problem 3: We want to tile a 2×n strip with 2×2 | Chegg.com
GitHub - pramodkumar17521/8_tiles_puzzle: 8 tiles puzzle problem is ...
AI代写:CS540 A* on the 8 Tile Puzzle|留学生CS代写|代做Java编程|C作业|C++程序|Python代码
8 puzzle problem - It consists of a 3x3 grid containing eight numbered ...
8 Disastrous Mosaic Tile Problems and Their Solutions - MEC - Bespoke ...
Number Tile Puzzle Pack | Problem solving skills, Problem solving ...
(PDF) Genetic Algorithm to Solve Sliding Tile 8-Puzzle Problem
1 Hill Climbing Consider the 8 puzzle problem with the...
8 Most Common Pebble Tile Shower Floor Problems
Problem Solving Examine the algebra tile | StudyX
Eight puzzle problem | bartleby
1: The structure of a problem space search for the eight puzzle. There ...
8-Tile Problem Portable - Download - Softpedia
Solved eight-puzzle problem The eight-puzzle is a simple | Chegg.com
8 puzzle problem. The 8 puzzle consists of eight… | by dpthegrey | Medium
GitHub - udaycancode/8-Puzzle_problem: In this puzzle solution of the 8 ...
Number of misplaced tiles h1–8 Puzzle Problem (Part 1) | by Eitzaz ...
[Solved] Consider the problem of solving two 8-puzzles. 10P a. Give a ...
8-Puzzle Problem in Artificial Intelligence - Bench Partner
Solved The 8-Puzzle problem consists of a 3*3 board with | Chegg.com
The 8-puzzle. Each tile is moved by sliding the tile into the space ...
8 Puzzle Solver - An online solution for solving sliding puzzle
How to check if an instance of 8 puzzle is solvable? - GeeksforGeeks
Heuristic Search : 8-Puzzle Problem - SciComp
(Solved) - Implement 8-Puzzle Problem Using Hill Climbing Algorithm And ...
AI problem solving.pptx
Heuristics with 8 puzzle Algorithms in AI
How To Solve Sliding Tile Puzzles at Meghan Herbert blog
This problem concerns the 8-tile puzzle problem where | Chegg.com
Most common tile installation problems – Tips and Solutions
Solved The 8-puzzle problem is played on a 3-by-3 grid with | Chegg.com
GitHub - waleedahmad98/8-Puzzle-Solver: A 3x3 Tile Puzzle Simulator ...
8 Tiles - Merge Puzzle Android App
[GET ANSWER] 1) 8 Puzzle Problem: The 8 puzzle consists of eight ...
Q.1. Solve the 8- Puzzle problem. | 2 | 8 | | StudyX
(Solved) - How To Model 8-Puzzle Problem As Best First Search Problem ...
PPT - Lecture 2: Problem Solving using State Space Representation ...
Solved The 8 puzzle game consists of a 3x3 grid with 9 | Chegg.com
PPT - Problem Solving via State-Space Representation: Simplification ...
SUM PROBLEM TILES DIGITAL - Marcy Cook Math
Solving the 8-Puzzle Problem: A* Search Algorithm and Tile | Course Hero
PROBLEM PRODUCT TILES - Marcy Cook Math
Solved The 8-puzzle game involves 8 movable numbered tiles, | Chegg.com
GitHub - anibalj09/8PuzzleProblem-IntelligentSystems: An 8 puzzle ...
Most common tile installation problems - Tips and Solutions
How to solve the 3X3/8 Tile Sliding Puzzle - YouTube
How many tiles do you need? A simple word problem related to area - YouTube
8 Tiles Sliding Puzzle with GUI - YouTube
Artificial Intelligence: 8 Puzzle Problem.
Common Tile Installation Problems: How can you avoid them? – Welcome to ...
Case Study - Tile Components — Derek Wong Design
PPT - Dave Reed PowerPoint Presentation, free download - ID:693939
GitHub - kawaremu/8-Puzzle-Solver: A* algorithm that solves 8-puzzle ...
CSC 480 - Foundations of Artificial Intelligence
Solved The 8-puzzle consists of eight numbered tiles on a 3 | Chegg.com
GitHub - ShreyaJoshi18/8-Tile-Puzzle-Problem
Slider Puzzle Assignment
SOLVED: 8-Puzzle or sliding puzzle is a popular puzzle that consists of ...
AI search techniques for Sliding 8-Tile puzzle | by Andrew D | Medium
Solved a. The 8-puzzle problem: The 8-puzzle is a small | Chegg.com
Solved 19. In the popular 8-tiles" puzzle eight small square | Chegg.com
PPT - State Spaces and Uninformed Search: Exploring Problem-Solving ...
Solved The 8-puzzle consists of a 3 x 3 grid with eight | Chegg.com
GitHub - MohamadTarekk/EightPuzzle: Eight Puzzle solver using BFS, DFS ...
instructions
Example for the 8-tile puzzle. | Download Scientific Diagram
Prolog for eight puzzle - Stack Overflow
Stick-on Tiles Not Sticking? (Fix It in 5 Steps!)
Production system | PDF
Solved In this lab, you will run code that solves the 8-tile | Chegg.com
Solved 1 Introduction 8-Puzzle or sliding puzzle is a | Chegg.com
CS 2223 Dec 14 2015
Solved The 8-puzzle is a sliding puzzle that is played on a | Chegg.com
extended example: 8-puzzle
PPT - CS 4700: Foundations of Artificial Intelligence PowerPoint ...
Solve 8-tile sliding puzzle - YouTube
Tiling Problems (A) | Printable PDF Year 7 Geometry Worksheet
GitHub - hxu328/A--Search: solving the 8-tile puzzle we have discussed ...
GitHub - dmogilevsky/A_star_Search: My implementation of A* Search to ...
Solved Write a program to solve the 8-Tiles Puzzle using the | Chegg.com
Chapter 12 - Sliding-Tile Solver
a book with numbers on it and the title number tiles 1 - 5 hands - on ...
Algebra Tiles Printable | Teaching Resources
Solved The 8-puzzle is a classic puzzle consisting of a 3×3 | Chegg.com
The 8-puzzle sliding game Figure 1 shows an example | Chegg.com