靶向治疗!获诺奖的 “点击化学” 原来可以这么用 - MedChemExpress - 知乎
靶向治疗!获诺奖的 “点击化学” 原来可以这么用 - MCE
靶向治疗!获诺奖的 “点击化学” 原来可以这么用 - MedChemExpress_点击化学靶向四链体核酸的应用-CSDN博客
关于靶向治疗,你不得不知的几件事! - 知乎
靶向抗癌治疗药物的发展 - 知乎
化疗和靶向治疗本质的区别是什么?哪些肿瘤更适合靶向治疗? - 知乎
乳腺癌的靶向治疗: 进展与未来方向 - 知乎
抗恶性肿瘤药--分子靶向药物 - 知乎
靶向治疗和免疫治疗的区别是什么? - 知乎
2022年诺贝尔化学奖颁给“点击化学”,学科奠基人时隔21年再获诺奖,三位得主共同开启化学的“功能主义”时代 - 知乎
解读2022诺贝尔化学奖:科普“点击化学”与“正交化学” - 知乎
耐药成了靶向治疗的“拦路虎”!如何判断耐药? - 知乎
美国癌症学会年度报道之:靶向治疗或可替代肾癌患者手术治疗 - 知乎
癌症靶向治疗的耐药性机制和联合疗法 - 知乎
癌症靶向治疗药物大全 - 知乎
化疗与靶向用药有什么区别?看这就对了! - 知乎
关于乳腺癌靶向治疗,你知道多少 - 知乎
动脉粥样硬化治疗靶点-----基因 - 知乎
有更好的靶向治疗,传统化疗是不是应该被抛弃? - 知乎
Nat Rev | 靶向癌症治疗的理性组合:背景、进展和挑战 - 知乎
综述 | 癌症靶向治疗 如何挖掘联合用药潜力对抗耐药性? - 知乎
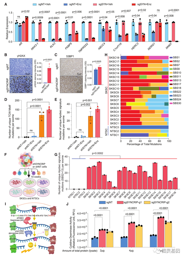
Cancer Cell | 前列腺癌雄激素受体靶向治疗耐药机制与治疗方向 - 知乎
靶向治疗最少要几次? - 知乎
点击化学在药物研发中的应用(二) - 知乎
刚刚,2022年诺贝尔化学奖正式揭晓! - 知乎
靶向肿瘤微环境 丨“冷”肿瘤如何变“热”- MedChemExpress - 脉脉
靶向治疗与免疫治疗的比较 - 知乎
靶向治疗转移性肿瘤细胞的肽做为癌症检测探针和医治传送载体的表现 - 知乎
什么是靶向药物,靶向治疗有什么优势和特点? - 知乎
常用化疗药物及分子靶向药物分类 - 知乎
12大类靶点,细数抗肿瘤药物研发热点 - 知乎
为什么单靠靶向药很难达到治愈?-- 靶向治疗背后的道理 - 知乎
药物靶点专题|从药物靶点发现到药物研发中的经典靶点 - 知乎
结直肠癌的流行病学、治疗现状及免疫治疗突破 - 知乎
肿瘤免疫治疗中潜在的具有协同增效或差异化改造的小分子药物 - 知乎
新旧诺奖之碰撞:下一代靶向蛋白降解技术 - 知乎
2019年最新的癌症靶向药有哪些? - 知乎
诺奖成果“点击化学”在ADC及PROTAC领域的研发与应用 - 知乎
靶向药治疗肺动脉高压的最新变化 - 知乎
肺癌患者碰到靶向药耐药“死胡同”该何去何从?免疫治疗可破局 - 知乎
点击化学有啥用? - 知乎
【药化合成】点击化学与药化合成 - 知乎
创新药研发中靶点发现和药物发现 - 知乎
《科学·转化医学》:清除靶向治疗残余耐药癌细胞的方法找到了 - 知乎
恶性肿瘤的分子靶向治疗 - 眉山肿瘤医院
使用生物正交点击反应的人工化学记者靶向策略可提高肿瘤的主动靶向效率,Molecular Pharmaceutics - X-MOL
靶向和控制化学和光动力双重疗法的多功能分子治疗剂。,Journal of Medicinal Chemistry - X-MOL
罕见肺癌的靶向治疗:现状、挑战和前景,Molecular Therapy - X-MOL
提高(化学)放射治疗疗效的分子靶向治疗进展,Strahlentherapie und Onkologie - X-MOL
靶向治疗需要基因检测哪些部门可以做?如何选择靶向治疗? - 基因妈妈
ACS Nano|针对多重耐药细菌感染的精准光化学靶向抗菌治疗策略- X-MOL资讯
靶向治疗小分子药物面临的困境和发展方向 随着现代分子生物学的发展和 计算机 辅助药物设计、结构生物学、组合化学等先进技术的应用,小分子靶向抗癌 ...
医学专题--多组学在药物治疗靶点筛选中的研究思路_筛选到靶点后研究思路-CSDN博客
诺奖成果“点击化学”在ADC及PROTAC领域的研发与应用 药物化学专业,特别是手性药物研发专业的学生或从业者,对于Sharpless是非常 ...
开展癌症精准靶向治疗,IDEAYA自研药物IDE161完成首例患者给药|IDE161|IDEAYA|靶向治疗|乳腺癌|HRD|卵巢癌|癌症 ...
肿瘤靶向治疗,更精准的治疗
2022诺贝尔化学奖揭晓:助力癌症靶向药研究_博士_贝尔托齐_巴里·夏普莱斯
刘志博团队报道靶向核素治疗驱动的前药释放策略_科研进展_北京大学化学与分子工程学院
基于点击化学进行靶点鉴定的具体步骤与方法-UDP糖丨MOF丨金属有机框架丨聚集诱导发光丨荧光标记推荐西安齐岳生物
浙江大学黄品同教授团队在肿瘤靶向治疗领域再获重要进展:超声空化清除蛋白冠屏障重启纳米药物主动靶向高效治疗实体瘤_血管_辐照_细胞
抗肿瘤靶向药物丨小分子化合物 or 单克隆抗体?- MedChemExpress-技术交流-技术文章-MedChemExpress
深度丨「点击化学与生物正交」诺奖之外,大有可为!|化学|生物|细胞|药物|-健康界
北大新突破!Nature刊发刘志博团队报道靶向共价放射性药物 —中国教育在线
癌症靶向治疗的三大优点与三大缺点_药物
什么是肿瘤的靶向治疗
肺癌分子靶向治疗-典型案例-漯河市中心医院
靶向治疗有哪些肿瘤_39健康网_癌症
靶向治疗丨肿瘤靶向治疗药物概述__凤凰网
高效靶向智能响应抗肿瘤药物递送获新进展—论文—科学网
一种点击化学介导的靶向方法与流程
《自然综述》杂志发表附属仁济医院长篇述评,总结癌症联合靶向治疗策略的背景、优势与挑战_交大智慧_上海交通大学新闻学术网
“点击化学”获诺奖:让化学更实用 合成化学、药物设计、免疫学都需要它_澎湃号·媒体_澎湃新闻-The Paper
肝癌的靶向治疗药物!
肿瘤的靶向治疗——从药物发现到临床应用的“旅程”_舒尼_抗癌_激酶
中科院化学所肖海华研究员团队:靶向肿瘤进化的创新纳米药物_中国聚合物网科教新闻
靶向治疗可以吃哪些药物_39健康网_癌症
【513】值得收藏!乳腺癌领域获批药物盘点——靶向治疗篇 整理:肿瘤资讯 来源:肿瘤资讯 乳腺癌的治疗在最近几十年历经了巨大的变革。从最初的 ...
“点击化学”获诺奖:让化学更实用 合成化学、药物设计、免疫学都需要它
免疫疗法是怎么回事-圣诺医
靶向治疗的好处 靶向治疗的优势有哪些_有来医生
靶向化疗药物图片素材-正版创意图片602030842-摄图网
化疗和靶向治疗和免疫治疗有什么区别_全球肿瘤医生网
《科学》:实锤!科学家首次证实,在靶向药治疗压力下
药物靶点发现及研究的多种创新技术应用 2022年6月10日/医麦客新闻 eMedClub News/--药物大多通过与人体内“靶标”分子的相互 ...
癌症肿瘤的基因检测和靶向治疗是怎么回事,靶向治疗吃靶向药必需要做基因检测吗_全球肿瘤医生网
肺癌的分子靶向治疗_word文档在线阅读与下载_无忧文档
什么是靶向治疗-有来医生
“抗肿瘤靶向纳米药物的创制与临床转化”评述及肿瘤光动力治疗用纳米药物研究进展-东南大学江苏生物实验室
Based on this image's title: “靶向治疗!获诺奖的 “点击化学” 原来可以这么用 - MedChemExpress - 知乎”