细胞活力检测方法大盘点 - MedChemExpress - 知乎
CCK-8,让细胞活性检测 So Easy! - MedChemExpress - 知乎
细胞衰老标志物及检测方法! | MedChemExpress - 知乎
细胞凋亡——如何检测?| MedChemExpress - 知乎
胞葬作用 (Efferocytosis) :程序性死亡细胞临终前最后一站 - MedChemExpress - 知乎
细胞冻存与复苏避坑指南 | MedChemExpress (MCE) - 知乎
小胶质细胞清除-CSF1R 抑制剂“操纵”小胶质细胞| MedChemExpress - 知乎
抗体偶联药物——抗肿瘤细胞 | MedChemExpress - 知乎
GMP 小分子 | 细胞命运的指路牌——小分子调控干细胞疗法 - MedChemExpress - 知乎
细胞自噬:2023 中标热点! | MedChemExpress - 知乎
神经干细胞移植 “逆转” 神经损伤 - MedChemExpress - 知乎
重组蛋白/细胞因子的实验操作 | MedChemExpress - 知乎
Cytokines 细胞因子 | MedChemExpress - 知乎
细胞凋亡通路 | MedChemExpress - 知乎
免疫细胞化学/免疫荧光 (ICC/IF) 实验操作全流程! 一看就懂噻~ | MedChemExpress (MCE) - 知乎
铜死亡丨解锁细胞死亡新方式 - MedChemExpress - 知乎
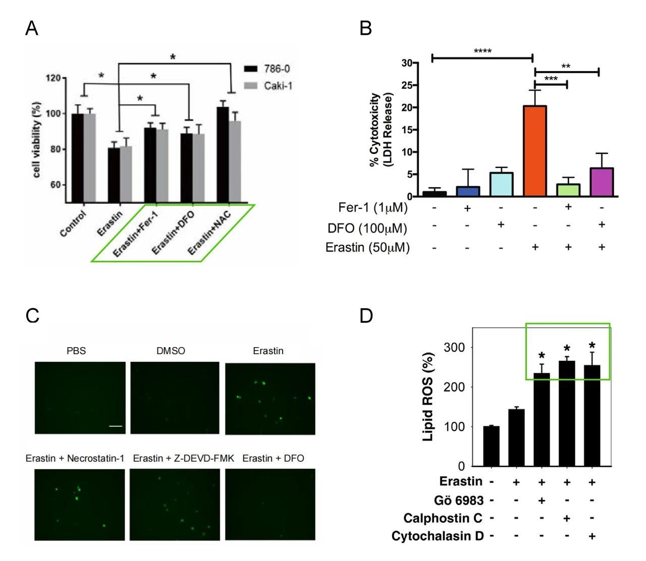
铁死亡细胞实验相关抑制剂、激动剂 | MedChemExpress - 知乎
GMP小分子——干细胞治疗的「秘密武器」| MedChemExpress (MCE) - 知乎
细胞侵袭,血管生成,"胶" 你做实验! | MedChemExpress (MCE) - 知乎
肿瘤微环境,如何影响癌症空间和细胞异质性? - MedChemExpress - 知乎
小胶质细胞与阿尔兹海默症| MedChemExpress - 知乎
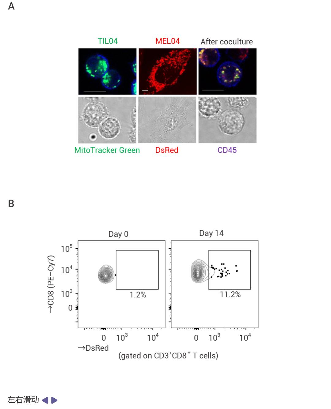
Science & Nature 双开花:改善过继性免疫细胞疗法的新手段 - MedChemExpress - 知乎
细胞实验中的对照给药 | MedChemExpress - 知乎
细胞焦亡——细胞的第 N 种死法 | MedChemExpress (MCE) - 知乎
Nature 重磅 | 光合作用可增强哺乳动物细胞合成代谢功能 - MedChemExpress - 知乎
Nature | RASA2-KO——让过继性 T 细胞持久更有效 - MedChemExpress - 知乎
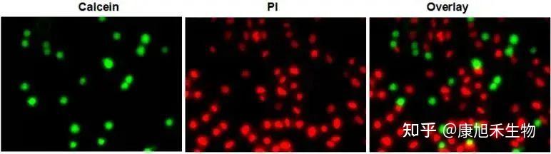
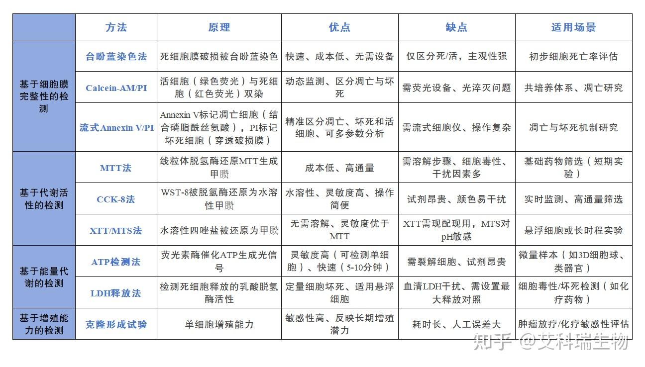
实验干货 5大类12种细胞活力/增殖检测实验方法大盘点! - 知乎
细胞活力检测方法大盘点∶ MTT CCK-8 ATP 发光检测法才是新晋 C 位 | MCE - 知乎
细胞活力检测方法大PK:谁是你实验的最优解? - 知乎
细胞活力检测方法大盘点,CTG法放大招? - 知乎
细胞活力检测尽掌握,分组、数据分析技能全囊括!MedChemExpress(MCE) - 知乎
细胞活性检测概述 (Determining Cell Vitality) - 知乎
一网打尽!快速了解细胞活性、增殖与毒性检测常用方法! - 知乎
"谁"能助您轻松检测细胞活力 - 知乎
如何检测细胞活力与细胞毒性? - 知乎
细胞活性检测 | 揭秘细胞活力的六大常用方法 - 知乎
干货分享 | ATP Luminescent 细胞活力检测试剂盒的应用 - 知乎
【芯片方法】芯片上细胞活力测定方法总结 - 知乎
干货学堂 细胞活力测定那些事 - 知乎
如何10min完成细胞活力检测 - 知乎
干细胞分类和应用-MedChemExpress - 知乎
细胞培养 | 如何判断细胞污染还是药物析出?-MedChemExpress - 知乎
细胞活力评估之CCK-8法 - 知乎
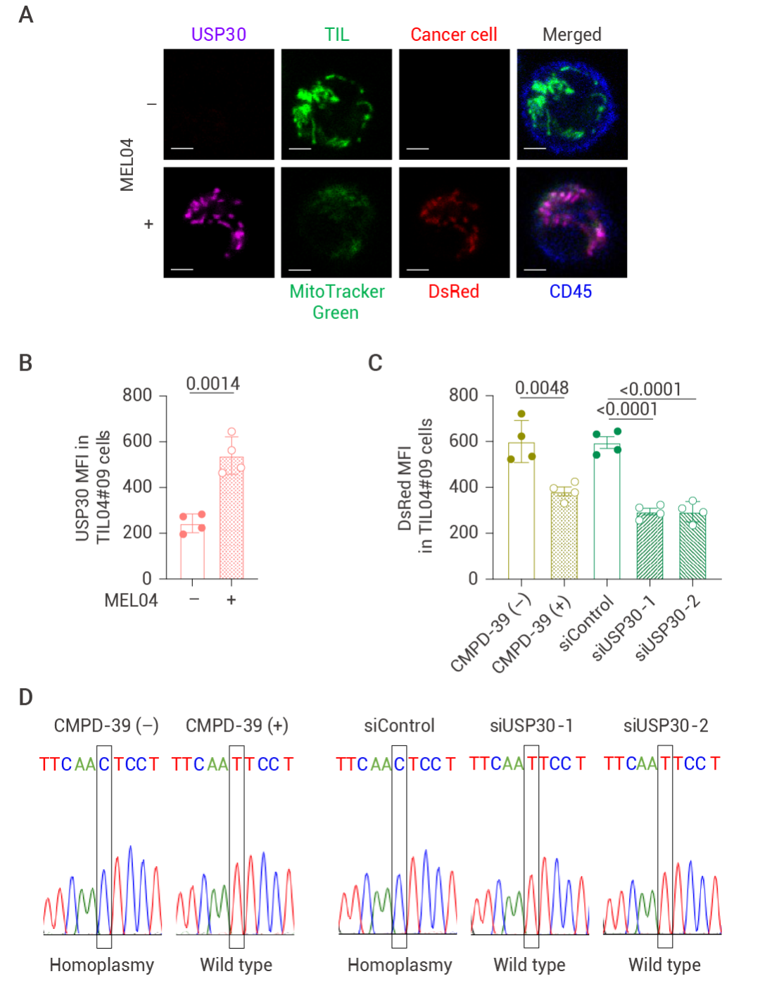
Nature 前沿∶ mtDNA 功能再升级! 癌细胞免疫逃逸 "新" 策略|MedChemExpress (MCE) - 知乎
信号通路: 细胞自噬&焦亡、铁&铜死亡 | MedChemExpress(MCE) - 知乎
巨噬细胞变形记:激活和分化指南 |MedChemExpress (MCE) - 知乎
细胞活性检测常用方法 - 知乎
评价癌细胞特征的功能检测指南 - 知乎
认识免疫:常见的免疫细胞+免疫分子 |MedChemExpress (MCE) - 知乎
细胞活力检测方法大盘点∶ MTT CCK-8 ATP 发光检测法才是新晋 C 位!-MedChemExpress(MCE中国)
细胞活力检测(MTT)
细胞活力检测方法大盘点,CTG 法放大招?- MedChemExpress-腾讯云开发者社区-腾讯云
Based on this image's title: “细胞活力检测方法大盘点 - MedChemExpress - 知乎”