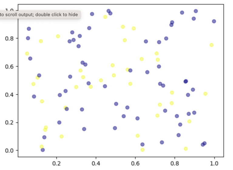
【matplotlib】散布図でそれぞれの点で違う色を使う方法[Python] | 3PySci
【matplotlib】X軸やY軸の数値を反転させる方法[Python] | 3PySci
【SciPy】integrate.quadを使って積分する方法[Python] | 3PySci
【matplotlib】plt.scatterを使ってバブルチャートを作成する方法[Python] | 3PySci
【matplotlib】凡例を横並びにする方法[Python] | 3PySci
#fortnite #fortniteclips #povfortnite #fypシ #fyp | TikTok
Amazon.com | Tory Burch Women's Reva Travel Ballet Flats, Pecan Praline ...
Película Accion #fyp #pelicula #viral | Mr.G Movies and Anime’s | Facebook
電腦零件買賣社團 桌機、筆電、顯示卡、處理器、主機板、記憶體、硬碟、電源供應器 (二手、新品) | 家裡箱子翻出來這些東西 | Facebook
بشرى لشباب القناة.. 1700 فرصة عمل في 26 شركة بملتقى توظيف السويس | مصراوى
목련2단지 이야기 | 모기단속반입니다 호갱노노에 “실거주”인증도 못하면서 고작 ”마트영수증“으
(1) Home / X | Beautiful dark art, Omniscient readers viewpoint ...
🟩XBOX🟩CAZADORES DE LOGROS🏆 | Alguien sabe cuando estará disponible la ...
Noticias Los Cabos Primero | QUEJA CIUDADANA | Facebook
Skyline Wohnung | 9. Etage Mit Blick über In Basel, Basel City ...
Unikl notebook s Intel Wildcat Lake: Vyzve MacBook Neo? | PCTuning.cz
Etusivu | Tamperelainen
Veste - Hillpack verte homme | Decathlon
Pagina 2 | Sinner: "Stagione incredibile anche senza quei tre mesi ...
配色組み合わせは3色・70:25:5比率で決まる|初心者向け実践パターン20選 | フリ転
【初心者から上級者まで】Matplotlibのカラー設定マスターガイド 10の実例とテクニック | ちょこっとプロ!
scatter(散布図)プロットでcolormapを使用する方法。[matplotlib] | カタログクリップ
Matplotlib 散布図の作成とカスタマイズ | LabEx
Matplotlib で散布図の色を設定する | Delft スタック
【python】matplotlibで散布図を描画する方法 | プログラミングLab
Python初心者でも簡単!matplotlibを使ったカラーバーつき散布図の描き方を徹底解説 | その日暮らしのブログ
matplotlib入門 散布図の作成 | Python学習講座
Button T-Shirt Tee Gift For Him Merch For Her Apparel For Friend ...
Cool Tio Gift Mexican Shirt Mexican Flag Shirt For Mexican Pride ...
Antinious Womens Sleeveless Round Neck Solid Summer Casual Dresses ...
Abuela Witch Grandma Abuela Witch Only More Awesome TShirt - Walmart.com
A TURQUOISE-GLAZED BOTTLE VASE
Ariat Men's Wexford Waterproof Boots
Oil storage nears capacity as Energy Ministry weighs Jet A-1 export easing
Army veteran accused of domestic terror plot considered an attack in ...
Banana Ball returns to Las Vegas for sold-out three-game series
More than 1,000 volunteers contribute to Clean Sweep Paragould
Comedian Nikki Glaser moved from LA back to St. Louis to get ‘away from ...
Ex-Trump officials warn inner circle shields him from reality
Mexico border fire: at least 38 die during protest at Jaurez migrant ...
HomeoPet UTI Plus OTC Medicine at Tractor Supply Co
Mexico to beef up security at tourist sites after shooting at pyramids ...
A Mother Who Never Gives Up TShirt - Walmart.com
1794-OE4 Allen-Bradley Analog Output I/O Module 20mA 24VDC
Le Petit Marseillais Baby Sweet Almond Moisturizing Cream 100ml Iceland
The 10 most beautiful activities to enjoy the indian summer in Quebec
Altmann Shirt Personalized Name Gifts T Shirt Name Print T Shirts ...
Busha Grandma Bushasaurus But More Awesome TShirt - Walmart.com
Customizing Plots with Matplotlib: A Comprehensive Guide (DS-UNIT 3 ...
'Quick-boil' Morphy Richards kettle worth £40 plummets to £2.50 in ...
Gardeners declare this £20 Amazon gadget the 'best tool ever' for pesky ...
🌙 আলহামদুলিল্লাহ 🌙 📖 অনলাইন কুরআন শিক্ষার বিশ্বস্ত প্রতিষ্ঠান আল-কিরাত ...
GRAN FINAL LIGA PROVINCIAL DE FUTBOL DE VIRÙ CLUB DEPORTIVO NUEVO CHAO ...
아카자가 현대에 태어났으면 아기 때 눈에 띄게 인형처럼 귀엽게 생겨서 유괴 당할까 봐 걱정 많이 했을 것 같음 머리도 핑크색이고 ...
라우마 성유물 결론 혹시 알려주실 수 있나요? - 원신 채널
🏠凯泰铭座|5月14日一拍开拍 💰56.56万拿下85.61㎡两室一厅 🏢2015年建成,钢筋混凝土框架结构,品质稳固 🎓片区对应星海小学 ...
공정위, 쿠팡 동일인에 김범석 지정…대기업집단은 10곳 늘어난 102곳
放久的腐乳到底能不能吃? 吃一口会不会等于吃毒? 真相在这里
pandasのDataFrameはPythonのデータ分析の中心的なツールとして使われてきたが、最近はPolarssしか利用していない ...
@pepepepe501000 Zennとかだとpythonの配色は残した上でdiff構文使えるんですけどesaはそれができないのが厳しいです ...
【簡単なカラーリング】 色合わせで悩んだら、次の事を実行すれば間違いありません。 ① 様々な色を使っても同じ濃度で色を合わせる ② 同じ色を ...
緑の配色なら、東京都ダッシュボードのカラーパレットが良き。 デジタル庁のをもとに再構築。カラーユニバーサルにも配慮。 これもPowerBI用 ...
あれれ👀 数日前にコストコで買ったミネトンカモフモフソックス🧦 親指がこんにちはしてる〜😂 縫い目が浅かったのね。 以前のものより丈は短く ...
私はこうやって色選んでるよ 色相ごとにバリューが異なるので、明度や彩度を上げ下げして調整する
进来挑选 MATLAB 颜色图 (colormap) - 知乎
色相環とか見るとわかりやすいと思いますが 例えばパープルであればグリーンと対になる色になるのでグリーン系の塗装の場所にフィルタリングなり ...
논뷰로 뜨는 인스타 핫플 4곳은?
2つの世界線が見えてくる
色分け完了! https://t.co/wWbv90NaJ2
El recuerdo de Àngel Llàcer que emociona tras la imitación de Sole ...
R语言ggplot2|玩转Manhattan图-你有被要求这么画吗?-CSDN博客
伊朗戰爭:美國在中東地區「偷雲」的虛假說法是如何流傳的?
Una strada colorata in Cina dove i bambini scoprono divertimento senza fine
ЛЕБЕДЕВ А.И. — Журнал ВАК «Гуманитарные, социально-экономические и ...
储户1800万存款被银行员工挂失后转走炒股 涉事员工喝农药轻生 银行至今未赔付:等司法定论_新浪财经_新浪网
321向着明亮的那方走。的抖音 - 抖音
MSN
Fahri Dahri: HISTORIA E NJË SHKOLLE
H G 的抖音 - 抖音
تيكسييرا: لا أعلم مستقبلي مع فريق الوحدة
Matplotlib 柱形图:老板,这柱不是我画的,是数据自己长的-CSDN博客
三分钟云课实践速通--概率统计--python版_python_zhangrelay-DAMO开发者矩阵
Chiariello dubbioso: "È De Bruyne lui l’uomo da cui ripartire l’anno ...
ASN di PPU Pertanyakan Efektivitas dan Pengawasan saat WFH Setiap Jumat ...
Strikt_Art - www.mistress-spardame.dk
持假槍闖銀行搶劫1000萬 林姓嫌犯收押禁見
Seu pênis é grower ou shower? Entenda a diferença entre os tipos
Hereford United Football Club :: Histórico de jogos Taça de Inglaterra ...
Carnet de route vers l'Italie #3 : Cannes pleure son festival, Nice met ...
Pythonから眺める絵画④ースーラージュからー「ミディアム(素材)」の再発見ー|おざわ ようこ
いろいろな色 - 服の色:色彩学で読み解く「着ること」のアルゴリズム|kzn
Lucas Bergvall hjälte för Tottenham – Liverpool rasande
¡De cabeza al triunfo! Independiente del Valle le ganó a Libertad y es ...
ミリゴのハイエナ、G数だけで打ってませんか?差枚で変わる狙い優先度の全て|閉店ハンター
鱼书-Matplotlib-CSDN博客
Натяжитель ремня для автомобилей FORD, FIAT, CITROEN, PEUGEOT 2190 ...
数据分析 matplotlib
Matplotlib 散布図 カラーマップ – Matplotlib 点 色 – TSCPU
[Matplotlib] 散布図のカスタマイズ – スーパー初心者からはじめるDeep Learning
matplotlib plot 色分け: matplotlib color 種類 – ITXKRQ
【python】matplotlibの散布図で分類別に色を変える方法(colormap活用法)|Aru's テクログ(Aruaru0)
【matplotlib】散布図を作成する方法【マーカー、ラベル、色分け方法など】
[matplotlib] 68. 散布図上でクリックした点の色を変える – サボテンパイソン
【Streamlit】レイアウトに関するウィジェットst.sidebar、st.columns、st.tabs、st.expanderの使い方 ...
【python】matplotlibの散布図で分離別に色を変える|カラーマップ(colormap)の使い方|Aru's テクログ(Aruaru0)
Based on this image's title: “【matplotlib】散布図でそれぞれの点で違う色を使う方法[Python] | 3PySci”