Favorable Preclinical Profile of IDX21437, a Novel Uridine Nucleotide ...
(PDF) Favorable Preclinical Pharmacological Profile of a Novel ...
PRECLINICAL CHARACTERISATION OF MIV-802, A NOVEL URIDINE NUCLEOTIDE HCV ...
Table 2 from Favorable Preclinical Pharmacological Profile of a Novel ...
Figure 1 from Favorable Preclinical Pharmacological Profile of a Novel ...
Favorable Preclinical Pharmacological Profile of a Novel Antimalarial ...
Pharmacokinetics and Safety of IDX21437, a Novel HCV Nucleotide Prodrug ...
(PDF) P0688 : Preclinical characterisation of MIV-802, a novel uridine ...
PRECLINICAL CHARACTERISTICS OF ACH-3422: A POTENT URIDINE NUCLEOTIDE ...
(PDF) Preclinical Profile of Gadoquatrane: A Novel Tetrameric ...
Frontiers | Preclinical profiles of SKB264, a novel anti-TROP2 antibody ...
(PDF) Preclinical profiles of SKB264, a novel anti-TROP2 antibody ...
(PDF) Preclinical PK investigation of a novel IDO1/TDO dual inhibitor ...
Discovery and preclinical profile of YK-2168, a differentiated ...
Uptake of radiolabeled uridine and a panel of purine and pyrimidine ...
The base pairing of ( a ) uridine with adenosine and pseudouridine with ...
PK profile of uridine after single doses of NucleomaxX® and pure ...
Uridine nucleotide levels in tubers with altered expression of the ...
A novel PSMA-targeting radiopharmaceutical shows favorable ...
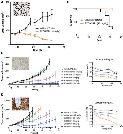
Preclinical Profile of BYON3521 Predicts an Effective and Safe MET ...
Levels of serum uridine after the intravenous administration of the ...
Vitamin D Regulation of the Uridine Phosphorylase 1 Gene and Uridine ...
Schematic representation of uridine synthesis and its transport into ...
Uridine inhibits the release of pro-inflammatory mediators by human ...
Some of the uridine core containing biologically active agents ...
Uridine diphosphoglucuronosyltransferase (UGT) 1A1 single nucleotide ...
(PDF) Safety, pharmacokinetics and antiviral activity of AT-527, a ...
(PDF) Novel dimeric dual-modality FAP-targeted agents with favorable ...
SITC 2023: *DM001, a Novel TROP2xEGFR Bispecific ADC, Demonstrates ...
Incorporation of exogenous precursors into uridine and ribonucleic acid ...
Utilization of uridine for the salvage synthesis of uracil nucleotides ...
Comparison of PK profiles of uridine following NucleomaxX H ...
AACR 2024: A novel EGFR×HER3-targeting bispecific antibody drug ...
Uridine Binding and Transportability Determinants of Human ...
5‐Ethynyluridine: A Bio‐orthogonal Uridine Variant for mRNA‐Based ...
Structures of uridine and pseudouridine and base-pairing to adenosine ...
Overview of preclinical efficacy model and patient genomic profiles (A ...
(PDF) Comparison of uridine and N1-methylpseudouridine mRNA platforms ...
UV spectra for standards of adenine, cytosine, guanine, and uridine ...
A: Uridine nucleotide conjugated with Digoxigenin (digoxigenin-UTP) B ...
Uridine triphosphate (UTP) nucleotide molecule , is used for the ...
Local but Not Systemic Administration of Uridine Prevents Development ...
AACR 2023: HMBD-501 – a novel Fc engineered, exatecan-based next ...
Enhancing Tumor Targeting Efficiency of Radiolabeled Uridine (via ...
Pharmacokinetic properties of selected uridine derivatives | Download ...
Comparison of uridine and N1-methylpseudouridine mRNA platforms in ...
Uridine promoted the direct routing of newly synthe- sized uridine ...
Effects of substituting nonnatural nucleotides for the 5'-most uridine ...
Discovery and Preclinical Pharmacology of NX-2127, an Orally ...
Synthesis, preclinical evaluation and pilot clinical translation of [Ga ...
Profiling pathway‐specific novel therapeutics in preclinical assessment ...
Effect of uridine treatment on the protein expression of... | Download ...
A Novel Urine DNA Predictor for Noninvasive Early Diagnosis and ...
Frontiers | Uridine and its role in metabolic diseases, tumors, and ...
Uridine Alleviates Sepsis-Induced Acute Lung Injury by Inhibiting ...
Abnormalities in Uridine Homeostatic Regulation and Pyrimidine ...
Pyrimidine nucleoside and/or nucleotide metabolism in mammalian cells ...
Agonist and Antagonist Profiles of Uridine-Nucleotide-Stimulated P2Y ...
(PDF) Uridine and its role in metabolic diseases, tumors, and ...
Uridine, a Therapeutic Nucleoside, Exacerbates Alcoholic Liver Disease ...
Uridine Depletion and Chemical Modification Increase Cas9 mRNA Activity ...
The discovery of IDX21437: Design, synthesis and antiviral evaluation ...
Incorporation of Pseudouridine Into mRNA Yields Superior Nonimmunogenic ...
(PDF) Understanding preclinical and clinical immunogenicity risks in ...
Uridine Derivatives: Synthesis, Biological Evaluation, and In Silico ...
(PDF) Uridine Derivatives: Synthesis, Biological Evaluation, and In ...
Frontiers | mRNA vaccine with unmodified uridine induces robust type I ...
Evidence of target inhibition in AML blasts a,b, Change in baseline (a ...
Robust growth on uridine at 37°C requires the lon promoter mutation ...
In vivo treatment efficacy of the SKB264 in gastric carcinoma PDX ...
The uridine rescue is influenced by uridine concentrations and by the ...
Comprehensive analysis of rG4-forming mRNAs in mouse brain tissue. (A ...
The mRNACalc webserver accounts for the N1-methylpseudouridine ...
Uridine Review: Foundational Nootropic for Brain & Cell Health
(PDF) N1-methyl-pseudouridine is incorporated with higher fidelity than ...
N1-methylpseudouridine found within COVID-19 mRNA vaccines produces ...
Idenix IDX437/IDX719 Development Program