Cell 重磅 | 吗啡和芬太尼的变身!| MedChemExpress - 知乎
Cell 重磅 | 阿片类镇痛药有望减少副作用 - 知乎
Cell 重磅 | 蛋白基因组学揭示高级别浆液性卵巢癌化疗耐药性机制 - 知乎
Cell 重磅 | 蛋白基因组学揭示高级别浆液性卵巢癌化疗耐药性机制 - PTMBio - 博客园
Cell | 重磅!高彩霞团队再取基因编辑进展,从千碱基到百万碱基,一次性精准编辑成功率超26%! - 知乎
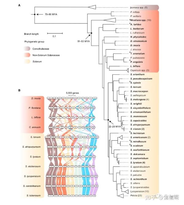
Cell重磅 | 选对参考基因组有多重要?这项研究颠覆了对物种遗传分析的认知! - 知乎
Cell 重磅!补齐基因编辑技术蓝图最后一块拼图,开发出线粒体基因编辑新工具 - 知乎
Cell 重磅丨不依赖泛素蛋白酶降解途径的新型 PROTAC - MCE - 知乎
Cell 重磅!| 中国农业科学院深圳农业基因组研究所研究员黄三文团队绘制首个马铃薯有害突变二维图谱 - 知乎
Cell 重磅 | Morphine 和 Fentanyl 的变身!| MedChemExpress-技术前沿-资讯-生物在线
Cell重磅综述:治疗性抗体的最新研究进展汇总 - 知乎
Cell重磅-基因家族进化分析新亮点 - 知乎
Cell重磅:发现肿瘤“破防区”,T细胞由此进入,促进免疫治疗成功 - 知乎
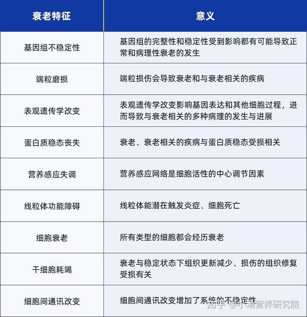
深度解读——Cell重磅综述:衰老的十二大标志 - 知乎
Cell 重磅发布 | 单细胞代谢组学技术突破瓶颈,三大核心优势破解肿瘤等复杂疾病代谢密码 _腾讯新闻
Cell重磅:人工生命更近一步!酿酒酵母基因组合成计划新成果 - 知乎
Cell重磅 | Stereo-seq助力杜鹏课题组解析妊娠早期子宫微环境的建立和稳态维持 - 华大时空
《CELL》重磅:表观遗传变化是哺乳动物衰老的主要驱动因素 - 知乎
Cell重磅:合成受体“开关”助力细胞治疗,可切割受体模块化设计精准调控基因表达 - 知乎
Cell重磅综述:首次报道衰老(Aging)的十二大标志! - 知乎
《Cell》重磅发布:衰老标志更新至14个:精准老年医学引领健康长寿新未来 - 知乎
Cell重磅:樊嘉院士、高强教授联合发表!中性粒细胞又有新状态了! - 知乎
Cell重磅文章|可模块化改造的RNA输出系统,细胞间递送mRNA,动态检测细胞群体 - 知乎
文献详解丨Cell重磅:单细胞转录组学揭示风湿性关节炎患者免疫图谱 - 知乎
Cell 重磅发布 | 单细胞代谢组学技术突破瓶颈,三大核心优势破解肿瘤等复杂疾病代谢密码_SpaceM_检测_样本
Cell重磅!Hans Clevers团队成功建立首个人类胎儿大脑衍生类器官 - 知乎
CELL重磅-单细胞测序揭示早期动物神经元基因的进化 - 知乎
Cell重磅 | 中国学者多单位合作,首次系统揭示肺腺癌分子全景图谱 - 药时代DrugTimes
Cell重磅丨对抗超级细菌!新型抗生素Clovibactin可有效杀灭多种顽固耐药菌! - 知乎
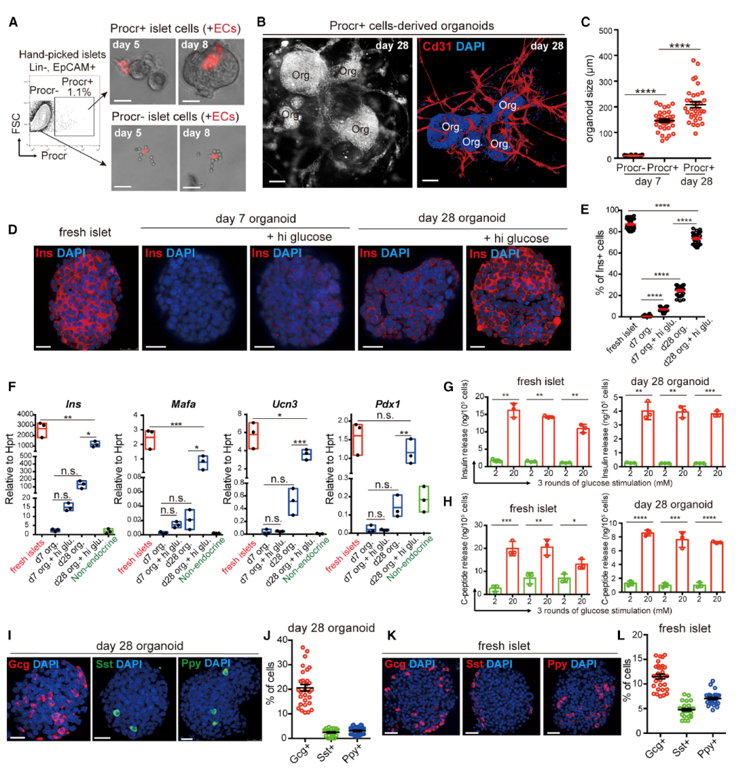
单细胞测序应用|Cell重磅:胰岛也有干细胞 - 知乎
Cell重磅:蛋白质摄入不是越多越好,中年控量或有抗衰潜力 - 知乎
Cell重磅:衰老教科书大改写!12个权威衰老标识发布,新增3个! - 知乎
Cell重磅:从癌症幸存者身上发现了超级T细胞,多管齐下,全面清除癌细胞 - 知乎
Cell重磅:浙江大学顾臻团队揭示“肥大细胞”抗癌新策略,让肿瘤“过敏”增强免疫疗效 - MedFind
Cell:重磅!首次绘制出酵母基因组编码蛋白在完整细胞周期中的精密运动与分布图谱 - 生物研究专区 - 生物谷
Cell重磅 | 中国科学院遗传与发育生物学研究所解析广谱抗根肿病基因“卫青”的分子机制_油菜_植物
Cell:重磅!科学家开发出全球自组装的人类心脏类器官! - 干细胞&iPS专区 - 生物谷
《Cell》重磅:利用肥大细胞天然特性,实现抗原导向的癌症精准免疫治疗 - MedFind
Cell重磅||研究破解BR激素调控植物根尖生长的分子机制! - Book学术
Cell 重磅| 新型蛋白质组学分析技术可以原位、动态、3D水平揭示蛋白质结构变化与生物学过程
Cell重磅:刘如谦开发新型类病毒载体,安全高效进行体内基因编辑 - 药时代DrugTimes
Cell重磅 | 破解百余年来遗留的生物学问题,中科院遗传所李红菊研究组揭示植物受精失败后,如何“自救”以确保繁衍_花粉管_胚珠
《Cell》重磅揭秘:乳腺癌骨转移为何常伴贫血?癌细胞“偷铁”新机制与治疗新靶点 - MedFind
Cell重磅,何川/潘涛团队开发新技术,揭示snoRNA促进蛋白分泌新机制 - 动物造模-疾病动物造模-科研机构基础医学实验服务-生物医疗科研 ...
Cell重磅:母鼠「腸-乳腺軸」對後代免疫的關鍵性影響 - 每日頭條
Cell重磅综述:新增两个!衰老标志扩展到十四个|干细胞|细胞|基质|稳态|失调_新浪新闻
Cell重磅综述:衰老的十二大特征-MedSci.cn
Cell重磅:华人团队首次从iPSC构建出高度血管化的肺和肠道类器官,一作已回国加入中科院
Cell重磅:章冰/高强团队等利用泛癌蛋白基因组学分析,绘制癌症治疗靶点全景图_研究_药物_肿瘤
Cell重磅!华大等团队取得时空算法重大突破,将全面支撑发育、疾病等研究
Cell重磅!黄海所、华大等机构发布迄今最大动物基因组参考序列_生物科技_健康一线资讯
Cell重磅:徐勇等发现并揭示导致人类肥胖和产后抑郁的全新基因突变_研究_行为_神经元
Cell重磅:我国学者发现新型程序性细胞死亡方式——spectosis,为溶血相关疾病治疗打开新思路_生物科技_健康一线资讯
【重磅综述】Cell重磅综述|全面解析衰老与癌症的关系_澎湃号·政务_澎湃新闻-The Paper
Cell重磅综述:首次创造性提出衰老的十二个标志-MedSci.cn
Cell重磅:余建华团队发现并解析ILC2细胞的抗癌机制,可对抗各种肿瘤,改变细胞治疗格局_生物科技_健康一线资讯
Cell重磅 |首次发现孕妇体内IgM抗体可高效中和寨卡病毒_研究_影响_婴儿
Cell重磅!华大等团队发布时空算法工具,高精度生命全景时空研究迈进新阶段_Spateo_细胞_空间
CELL重磅-单细胞测序揭示GBM异质性的关键因素_研究
Cell重磅:揭秘干细胞是如何形成人类大脑的|干细胞|大脑|揭秘|研究|-健康界
Cell重磅:华人团队开发新型镇痛药物,效果突出且避免成瘾等副作用_生物科技_健康一线资讯
Cell重磅癌症专刊!Carl June全新深度好文:让T细胞免疫疗法更“牛”-MedSci.cn
Cell重磅发现:运动能抗癌,关键在于肠道菌群_研究_微生物_免疫
Cell重磅综述,研究血管内皮细胞能做这么多方向!
Cell重磅发布:2018年十大最佳论文/综述出炉
【Cell】重磅!揭示基因的顺式调控区域控制基因的多效性,打开了通往大量新基因和变异体的大门_差异
Cell重磅!微软开源首个AI肿瘤免疫模型,仅需几美元成本,一键看穿癌症底细!
Cell重磅:华人团队发现,这种常用抗抑郁药物,能够帮助免疫系统对抗癌症
斯隆凯特琳癌症研究所发表Cell重磅综述!一文带你读懂肿瘤转移!_细胞_治疗_器官
Cell重磅:新型类病毒颗粒VLP递送系统,高效递送各种基因编辑工具,用于遗传疾病和癌症治疗_生物科技_健康一线资讯
Cell重磅| Azure Sapphire助力揭示突触多样性的蛋白图谱_Azure中国
Cell重磅综述:衰老的十二大特征@MedSci
Cell重磅:AI破解自闭症诊断密码,重复行为比社交缺陷更能揭示自闭症,或将改写临床标准_生物科技_健康一线资讯
Cell重磅发现:打疫苗就像买房,位置很重要!_生物科技_健康一线资讯
Cell重磅发布15万人体微生物基因组!超大规模宏基因组研究揭示数千计人体微生物新物种 凡迪基因 凡迪基因 基因科技
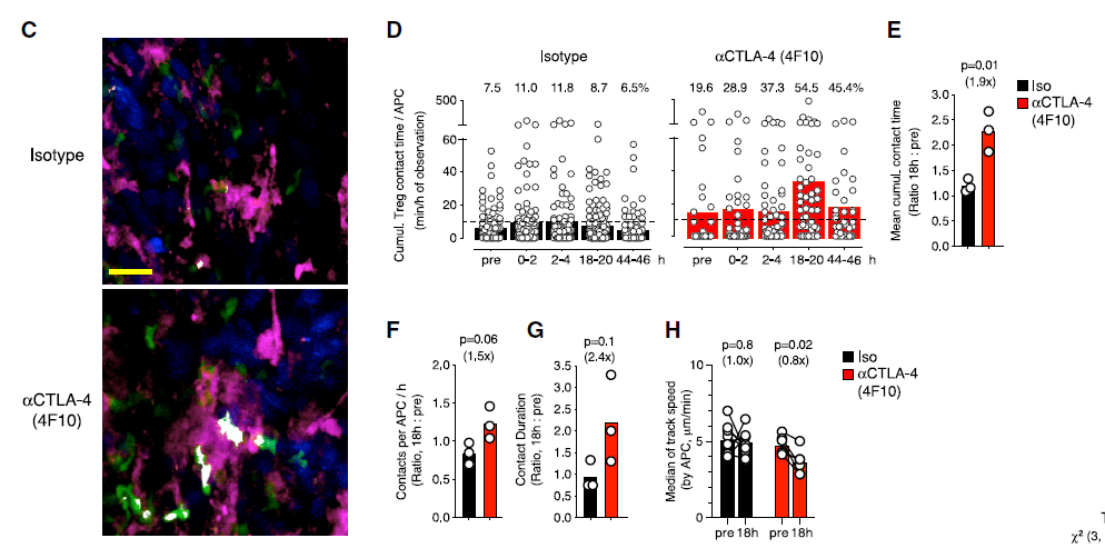
Cell重磅发现:肿瘤免疫疗法会自我限制其疗效,通过激活Treg细胞,降低免疫治疗效果_研究
Cell重磅发布15万人体微生物基因组!超大规模宏基因组研究揭示数千计人体微生物新物种
Cell重磅:蝙蝠能携带大量病毒的原因—已经进化出能够耐受大量病毒序列的机制_细胞_宿主
Cell重磅! 万建民院士团队阐明籼稻粳稻杂种不育分子机理,破解水稻生殖隔离之谜_研究_基因
Cell:重磅!南方医科大学朱心红团队揭示丘脑-初级听觉皮层环路调控应激抵抗性_腾讯新闻
Cell重磅综述:衰老的十二大特征(3万字全景解读)|生物学与医学|DNA|细胞|小鼠|线粒体_新浪新闻
Cell重磅发现:癌症患者易暴瘦,幕后黑手是肝脏_健康研究中心_因子_生物钟
Cell重磅:增强神经元自噬,清除大脑毒蛋白,逆转阿尔兹海默症,还能抗衰老_阿尔茨海默
Cell—重磅!PIKFYVE激酶是多种ALS类型的治疗靶点-MedSci.cn
30岁了! CELL重磅综述:JAK-STAT通路全面解读!-干细胞&免疫细胞&外泌体&再生医学领域垂直媒体细胞世界
Cell重磅综述:全面解析衰老的十二个标志|蛋白质|线粒体|干细胞|基因组|-健康界
CELL重磅|百迈客Hi-C助力榕-蜂共生体系基因组破译!-搜狐大视野-搜狐新闻
或将改写教科书!Cell重磅:香港中文大学最新研究成果,咽峡炎链球菌感染也可能致胃癌!_pylori_炎症_评分
Cell:重磅!下一代更智能的细胞疗法出炉!表达模块化SNIPR受体的CAR-T细胞可高效杀死实体瘤,同时减少毒副作用-MedSci.cn
Based on this image's title: “Cell 重磅 | 吗啡和芬太尼的变身!| MedChemExpress - 知乎”