Neuron | 陈涛/李云庆/卓敏团队联合发现疼痛共情发生的神经环路、突触和分子机制 - 脑医汇
科学网—Neuron——最新研究描画了杏仁核精细的解剖学和分子遗传学图谱 - 陈之春的博文
科学网—Neuron——下丘脑介导的雄性攻击性行为受到社会因素的调控 - 陈之春的博文
科学网—Neuron——科学研究表明损伤轴突再生需要线粒体提供能量 - 陈之春的博文
科学网—Neuron——如果每天24小时的生物节律可以改变,你会? - 陈之春的博文
科学网—Neuron—科学家通过条件性敲除技术揭示Neurexins的突触整合功能 - 陈之春的博文
科学网—Neuron—科学家记录活体动物皮层神经元活动的磁场信号 - 陈之春的博文
科学网—Neuron——研究发现是多巴胺在帮我们每天做出行动的选择 - 陈之春的博文
科学网—Neuron——科学家开发活体动物大脑的3D显微结构成像技术 - 陈之春的博文
科学网—Neuron——研究发现神经变性过程中“阴”和“阳”的相克相生 - 陈之春的博文
科学网—Neuron——新研究揭示纹状体PV神经元对MSNs的调控神经环路机制 - 陈之春的博文
科学网—Neuron:蛋白质组学揭示阿尔兹海默症突触减少的分子机制 - 朱盼盼的博文
科学网—Neuron——DRN多巴胺能神经元是促觉醒神经元 - 陈之春的博文
科学网—Neuron——科学家发现在海马和内嗅皮层进行深部脑刺激损害记忆力 - 陈之春的博文
科学网—Neuron——TDP43调控SCA31中重复扩增RNA的异常折叠和扩增翻译 - 陈之春的博文
科学网—Neuron——HTT损害细胞核的完整性和核质输出功能 - 陈之春的博文
科学网—Neuron——科学家发现新的轴突神经变性逆转因子 - 陈之春的博文
科学网—Neuron—IGF1介导了嗅觉社会学习记忆中僧帽细胞的突出可塑性过程 - 陈之春的博文
科学网—Neuron—隔区胆碱能神经调控觉醒过程中星胶NMDAR依赖的门控阀 - 陈之春的博文
科学网—Neuron——科学家把人的神经祖细胞移植到阿尔茨海默病小鼠大脑中 - 陈之春的博文
科学网—Neuron——研究阐明阿片肽受体如何特异性调控腹隔核局部神经环路 - 陈之春的博文
科学网—Neuron——浦肯野细胞GluA3可塑性介导了小脑的运动学习功能 - 陈之春的博文
科学网—Neuron—缩宫素能神经元对VTA和SNc多巴胺能神经元具有不同的作用 - 陈之春的博文
科学网—Neuron——脆性X综合征中过表达的mRNA可能起对抗疾病的作用 - 陈之春的博文
科学网—Neuron——学者使用光遗传学改变突触后膜的组分和功能 - 陈之春的博文
Neuron | 朱英杰团队发现外侧隔核脑区调控奖赏和甲基苯丙胺成瘾的关键机制--中国科学院深圳先进技术研究院
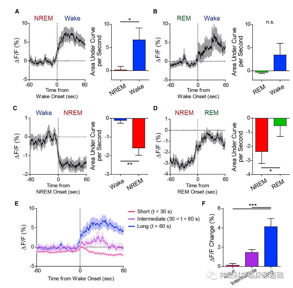
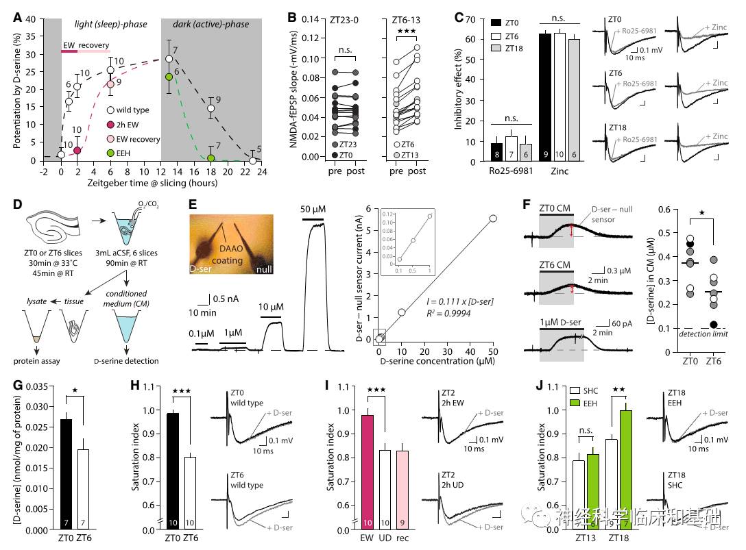
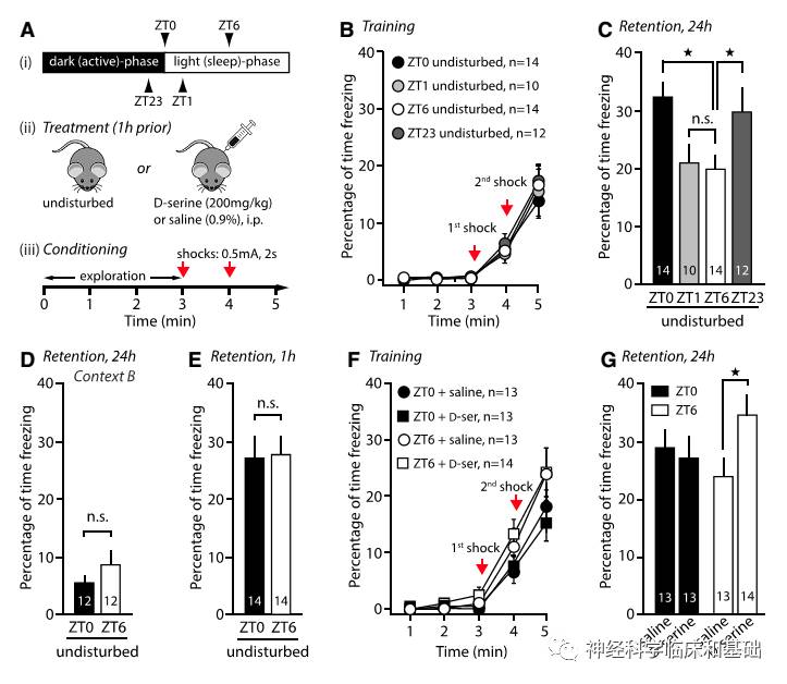
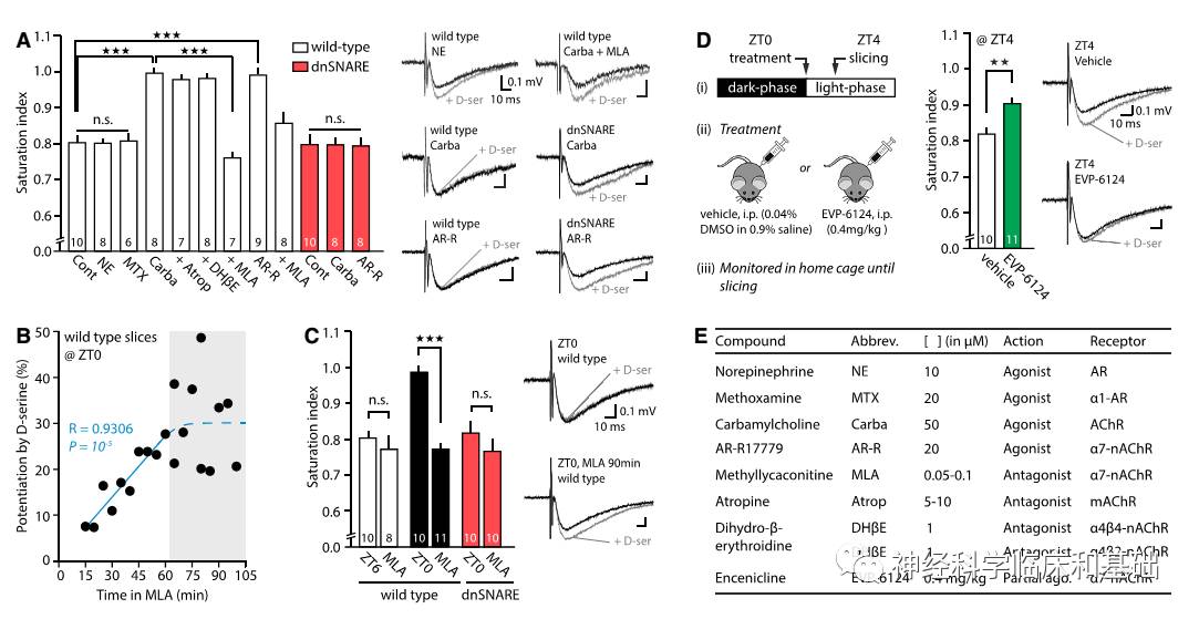
Neuron |中国科学院揭示调控昼夜节律稳定性的神经机制 - 知乎
重磅综述:最新、最全面的睡眠-觉醒调节机制 - 脑医汇
Cerebral Cortex丨北师大秦绍正课题组与陶沙组合作揭示人脑默认网络对认知发展中额顶网络发挥着“脚手架”促进作用 - 脑医汇
Ann Rev Neurosci最新综述:全面总结七种情绪的神经环路机制 - 知乎
Neuron:新皮质记忆机制新探索——自上而下的抑制性长程投射 - 知乎
Single Neuron Modeling: Simplified Models - 知乎
4.14 脑科学日报| Neuron: 线粒体融合对成人神经发生和脑回路完善至关重要|DNA|生物学与医学|细胞|谷氨酸|人类_新浪新闻
【Neuron】 新靶点!解析抑郁神经环路机制-和元上海
12.17 脑科学日报| Neuron:认知神经科学的神经群体学说|脑科学_新浪新闻
Neuron文献解读:前额叶抑制性中间神经元编码奖赏和恐惧相关价值信息_生物器材网
12.9脑科学日报| Neuron重磅:构建小鼠恶心呕吐相关脑区细胞图谱|翻译|哈佛大学_新浪新闻
Neuron:大脑特定神经网络精细调控过滤“无价值”的信息
Neuron综述|昼夜节律和情绪障碍:是时候看清真相了_这些节律变化有两种类型:相位失调和振幅失调-CSDN博客
Neuron:消极情绪影响母性行为的神经机制|幼崽|神经元|雌鼠_新浪新闻
洪浩/唐苏苏团队在Neuron发表抑郁症发生的新神经环路机制及调控靶点的研究成果
Science特刊:“没有一个神经元是孤岛”,4篇综述揭示大脑连接的意义
英诺助力清华大学最新科学成果在国际顶级期刊Neuron发表
基础医学院闫致强教授团队《Neuron》揭示TMEM63B是哺乳动物渴觉的高渗感受器-首医要闻-首都医科大学新闻网
Neuron:解锁小胶质细胞的新功能!研究发现小胶质细胞或可预防与年龄相关的脑部病变|胶质|细胞|丘脑
Neuron:大脑血流如何进行全局调配?中科院神经所杜久林团队报道新机制|全脑|脑科学|血管|神经元|细胞_新浪新闻