科学网—Cell 重磅丨不依赖泛素蛋白酶降解途径的新型 PROTAC - MCE - 蒲姣姣的博文
科学网—Nature揭示蛋白质降解新机制:FBXO31 如何识别蛋白 C 端酰胺并促进降解? | MCE - 蒲姣姣的博文
科学网—药物筛选在PROTAC中的应用_MedChemExpress(MCE 中国) - 蒲姣姣的博文
南开大学团队开发硫酸酯酶响应激活前体 Supra-PROTAC,可在肿瘤内原位组装,靶向降解 Bcl-xL 强效抑癌 - 知乎
南开大学杨诚/杨光团队JMC封面:利用PROTACs原理设计开发出可高效降解的FLT3-ITD蛋白降解剂 - 知乎
Cell 重磅丨不依赖泛素蛋白酶降解途径的新型 PROTAC - MCE - 知乎
Cell:新型PROTAC,首次实现细菌内靶蛋白降解,可作为新型抗菌剂 - 知乎
靶向蛋白降解技术“PROTAC”:“革命性”的靶向策略,重定义小分子药物! - 知乎
综述50多个靶标的PROTAC降解剂,这些科学问题亟需解决 - 药时代DrugTimes
Nature | ZBP1与细胞“自杀” - 黄灿华教授 实验室
科学网—承辛来团队利用PROTAC-O4I2 降解RNA剪接因子SF3B1抑制肿瘤生长 - 小柯生命的博文
科学网—Cell 重磅丨不依赖泛素蛋白酶降解途径的新型 PROTAC - MCE - 仇伟伟的博文
科学网—小分子降解剂——分子胶 - MedChemExpress - 仇伟伟的博文
PROTAC 介导的蛋白质降解的最新进展:从实验室到临床,ChemBioChem - X-MOL
靶向蛋白质降解:蛋白水解靶向嵌合体(PROTACS)走向成熟 - 脉脉
南开大学刘新奇团队揭示植物细胞通过囊泡降解途径来增强抗逆性的分子机制 - 知乎
PROTAC药物的代谢产物鉴定研究策略 - 知乎
【JMC】武汉大学台万一团队:克服PROTAC体内递送的障碍新策略—小分子-降解剂偶联物 - 知乎
【Nature论文拆解】Z核酸感应触发ZBP1依赖性的坏死性凋亡和炎症反应 - 知乎
靶向蛋白质降解:机制、策略和应用 - 知乎
解决“不可成药”和“耐药”,Nature总结PROTAC发展四大趋势! - 知乎
Nat Comm | 可逆共价基团显著提高PROTAC分子在细胞内的累积与靶向参与作用 - 知乎
新药候选分子共价抑制剂②:多种氨酸残基的共价修饰策略 - 知乎
【转载】Angew. Chem. | 共价型PROTAC介导ZBP1降解实现高效抗炎治疗 - Book学术
ACS Chem. Biol. | 抗体-PROTAC偶联物: 细胞靶向的蛋白质降解新技术 - 知乎
南开大学郑伟教授:AlphaFold并不完美,学术界尚有「弯道超车」的机会 - 智源社区
火爆研发领域:靶向蛋白降解技术 - 知乎
【直播预告】PROTAC技术作为化学蛋白敲降工具的开发及应用 & 从中药金箔到金类抗肿瘤药物研究——AMM青年论坛 - 知乎
蛋白降解新突破:清华陈晔光团队等首次开发出靶向β-catenin的PROTAC多肽,有效抑制结肠癌 - 知乎
靶向 EGFR 的 PROTAC 盘点 - MCE|靶向|盘点|抑制剂|科研|-健康界
Nat. Chem. Biol. 【综述回顾】| 双功能临近诱导小分子调控细胞进程的统一性原理 - 知乎
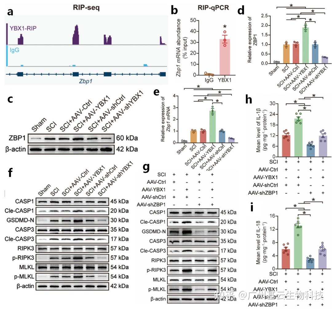
《Adv Sci》解读:泛凋亡!TRIM56调节YBX1泛素化降解,改善脊髓损伤中ZBP1介导的神经元PANoptosis - 知乎
PROTAC——靶点选择与设计 | MedChemExpress - 知乎
Acta Pharmaceutica Sinica B: PROTAC技术作为鉴定二萜类化合物靶标的新工具 - 知乎
降解剂与抑制剂的十大区别 - 知乎
一文读懂:蛋白降解靶向嵌合体 (PROTAC)|蛋白|靶向|分子|降解|配体|-健康界
结合PROTAC和分子胶,清华大学饶燏团队开发双重蛋白降解剂|细胞淋巴瘤|降解剂|BTK|连接酶|TPD|蛋白|-健康界
药物筛选在PROTAC中的应用_MedChemExpress(MCE 中国)-腾讯云开发者社区-腾讯云
IF=60.6!饶燏团队综述:PROTACs构效关系优化之路|连接酶|降解剂|抑制剂|蛋白|基团|-健康界
清华大学饶燏/李海涛/李丕龙团队联合建立:基于靶向蛋白降解技术PROTAC的BRD4相分离研究新方法-清华大学医学院
跳出抑制剂局限!PROTAC 用降解修饰解锁蛋白调控新维度|功能|蛋白|PROTAC|降解|调控|-健康界
Immunity | 许代超团队发现氧化型左旋核酸作为ZBP1的新型配体驱动阿尔茨海默病神经炎症 --中国科学院生物与化学交叉研究中心
汪铭课题组在靶向蛋白质降解方面取得重要进展—新闻—科学网
Nat. Commun | 华东师范大学徐志爱教授团队开发区域选择型PROTAC纳米平台用于时空可调的蛋白质降解和肿瘤高效治疗医药新闻 ...
双机制降解剂研究新突破 | 清华大学药学院饶燏团队在《Cell Research》发表新型双机制降解剂在淋巴瘤治疗中的应用研究-清华大学药学院
清华大学饶燏/李海涛/李丕龙团队联合建立:基于靶向蛋白降解技术PROTAC的BRD4相分离研究新方法-清华大学药学院
南开化学Nature+1,再创顶刊纪录!
南开大学新能源团队最新科研成果Nature发表-先进能源材料化学教育部重点实验室
清华大学研究团队提出基于靶向蛋白降解技术的表观遗传调节因子相分离研究新方法-清华大学
南开团队Nature发文 破解抗结核药物贝达喹啉及其衍生物作用机理-南开要闻-南开大学
中宏网:南开大学新能源团队最新科研成果Nature发表-媒体南开-南开大学
致病蛋白体内降解实现了程序控制—新闻—科学网
Cell | 中国科学院化学研究所汪铭团队开发靶向蛋白降解新技术:首次实现活体内时空可控的靶向蛋白质降解_腾讯新闻
科研团队找到废弃塑料生物降解新方法—新闻—科学网
基于机器学习加速发现高性能可降解塑料替代新方法—论文—科学网
J. Med. Chem. | 深圳大学医学部李国锋等报道靶向蛋白质降解的高通量筛选研究成果_科研动态_科学研究_药学院
收藏 | 靶向膜蛋白!PROTAC及其他降解策略全方位综述_研究_药物_的作用
用共价 PROTAC 靶向降解 ZBP1 用于感染的抗炎治疗,Angewandte Chemie International Edition ...
【爱国奋斗南开人】赵新:为夯实科技自立自强根基贡献南开力量-南开要闻-南开大学
科研速递!我校教师胡宇斯联合南开大学团队开发SELEX-HTCFQ新平台,筛选DNA适配体增强ADAR1以精准抑制免疫病理-新闻网
【技术交流】文章精选 | 南开大学孙红文团队 —— 传统不可降解微塑料和可降解微塑料对土壤微生物及氮循环功能的影响|微生物_新浪财经_新浪网
一文读懂:蛋白降解靶向嵌合体 (PROTAC)_PROTAC药物研发-美迪西生物医药
河南大学开发基于纳米颗粒的靶向蛋白降解通用策略,有望颠覆靶向蛋白降解工具研发格局_腾讯新闻
南开大学化学学院——中科院理化所双边学术交流会圆满召开
最新突破!科学家发现常压下镍氧化物的高温超导电性—新闻—科学网
优化PROTAC的新策略:可逆共价- X-MOL资讯
Nature子刊:降解活性提高300倍的三价PROTAC降解剂|PROTAC|蛋白|分子|研究|三价|-健康界
超越传统方法:PROTAC技术开启中药及天然产物靶点鉴定新途径医药新闻-ByDrug-一站式医药资源共享中心-医药魔方
上科大联合团队开发基于深度学习的PROTACs降解药效预测方法
对抗甲流新方案!南开大学团队,取得新突破!_病毒_策略_核蛋白
金奖获奖概率仅万分之1.08!这个南开师生团队做到了!
【2025年中科院天津工生所PU塑料降解新突破:双突变体酶引领循环经济新赛道】 🌈2025年7月19日消息,据中国科学院天津工业生物技术研究所 ...
连接到清除策略实现目标蛋白质降解的按需终止—小柯机器人—科学网
南开大学,Science+1!-元素有机化学全国重点实验室
吕志跃团队揭示天然免疫传感器Zbp1通过调控巨噬细胞炎症表型介导广州管圆线虫感染所致的中枢神经系统炎症-中山大学新闻网
汇总:治疗癌症的169个PROTAC分子与80个靶点 引言蛋白水解靶向嵌合体 (PROTAC)是用于一种靶向蛋白质降解的工程技术。具有两个共价 ...
双星闪耀,PROTAC光环下的分子胶最新研究进展|降解剂|蛋白质|分子胶|化合物|淋巴瘤|药物|靶向|癌症|剂量|-健康界
技术 | 活细胞中PROTAC和分子胶靶向降解的实时监测方法医药新闻-ByDrug-一站式医药资源共享中心-医药魔方
癌症治疗新方法:可开发出降解“无成药性”癌症蛋白的化合物_学术前沿_振东健康网
【Chem Soc Rev】总结PROTAC降解剂的靶标和组织选择性医药新闻-ByDrug-一站式医药资源共享中心-医药魔方
靶向蛋白降解策略用于神经退行性疾病治疗的最新进展与挑战_技术_致病_tau
Cell子刊:上海药物所徐石林团队开发PROTAC降解剂,靶向METTL3-METTL14复合物,治疗白血病_生物科技_健康一线资讯
津云:南开大学团队研获新型光学"密码锁"-媒体南开-南开大学
中宏网:南开大学团队研获新型光学“密码锁”-媒体南开-南开大学
Cell Chemical Biology | 可逆和不可逆共价化学在靶向蛋白降解中的作用_靶标
南开科研人员参研成果《科学·机器人学》发表-综合新闻-南开大学
今天,南开大学开学啦!-南开要闻-南开大学
Nat. Commun. |新型靶向 SMARCA2蛋白的PROTAC降解剂:癌症治疗的新思路_药智新闻
生命学院李丕龙课题组合作开发利用降解凝聚体的新型蛋白质靶向降解技术-清华大学