Java Collections Deep Dive: Lists, Sets, Maps — When to Use
Java Collections Framework: Working with Lists, Sets, and Maps
DocsAllOver | Exploring Java Collections Framework: Lists, Sets, Maps ...
Mastering Java Collections Framework: Lists, Sets, and Maps Explained ...
Generics with Collections in Java: Lists, Sets, and Maps | prgrmmng.com
Java Collections Framework: Lists, Sets and Maps
Exploring Java Collections Framework: Lists, Sets, Maps, and More #java ...
How to Use the Java Collections Framework – A Guide for Developers
Collections Framework in Java
Java Collections Framework | Collections in Java With Examples | Edureka
Java Collections Collections Framework In Java Java java collection ...
Java Collections Framework Video Tutorial
Collections in Java | Collection Framework | 100% Free Java Tutorials
Java Collections Framework (JCF) Tutorial
How to effectively use Java Collections Framework | LabEx
Java Collections Framework Tutorials
Java Collections Framework | Wideskills
Mastering Collections Framework in Java
Java Collections Framework y su estructura - Arquitectura Java
Collections in Java Design Patterns – Leveraging Lists, Maps, and Sets ...
[PPT] - The Java Collections Framework Definition Set of interfaces ...
Java Collections Framework | Iterator, Collection and List - Part 1
PPT - Java Collections Framework PowerPoint Presentation, free download ...
Java Collections Framework - AppuntiSoftware.it
Java Collections Hierarchy Tutorial
JAVA EE: Java : Collection Framework : Collection Hierarchy of Set,List ...
Java Collection Framework List Set Map Dw Dev Blog
Introduction to JAVA COLLECTIONS - NashTech Blog
Collections Java
Java Collection Framework Tutorial in Java With Example 2024
JBK Tutorials | Collection Framework in Java
Collections Java Types Of Collections In Java Naukri Code 360
Java Collections Tutorial [Complete Guide with Example]
Java Collections Framework: List, Set, Map, Iterator Examples ...
Java collection framework tutorial
Java Collections Cheat Sheet
Understanding Collection Framework Hierarchy in Java | prgrmmng.com
How To Use Java Collections at Terry Stephen blog
Collection Framework in Java | Java-Collection-Framework
A Comprehensive Guide To The Java Collections Framework: Performance I ...
Java Collections Framework: List, Set, and Map Explained - Full-Stack
Map Collections in Java with Examples - Dot Net Tutorials
Java Collection Framework JAVA EE: Java : Collection Framework
The Collection Framework - Java Programming Tutorial
Java Tutorials - Collection Framework
Java Collection Framework - javabytechie
Collection Framework in java | PPT
Top 30 Java Collection Framework Interview Questions
What is Java Collections Framework?
Java Generics in Collections – Explained with Examples | prgrmmng.com
Collection vs Collections vs Collection Framework in Java: Key ...
Key Differences Between List, Set, and Map in the Java Collections ...
Collection Framework in Java
Java Collection Framework - List / Set / Map
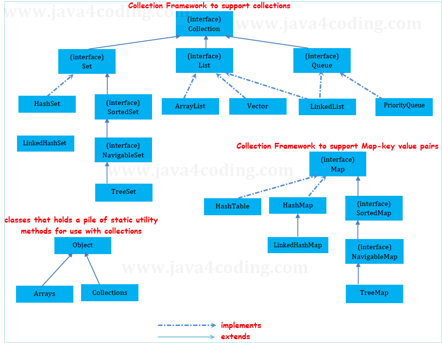
Collection Framework in Java - java4coding
Collection Framework in Core Java | Core Java Tutorial
Types Of Collections Java at Seth Obrien blog
Java Collection Framework
Java Collection(List, Set, Map)
Java Collection Map Cheat Sheet Java Java Tutorial Map Index Java
Java List, Set, And Map Interfaces – peerdh.com
Collection Hierarchy in Java - Scientech Easy
Explore the Collection Hierarchy of Set, List, Queue, and Map in Java
Java Map Collection Tutorial and Examples
Collection Framework Tutorial - InstanceOfJava
Java Collection Map Cheat Sheet Java Java Tutorial Map
Java Collection Map Cheat Sheet
Choosing the Right Java Collection | Baeldung
Java Collection Cheat Sheet
JAVA EE: March 2015
Collections in Java: A Complete Beginner's Guide
Java Set Vs List: A Comparative Analysis
Complete Java Collection tutorial for the beginner – Home
Java - List, Set, Map
Difference between Set, List and Map in Java - Interview question | Java67
Collections in Java: A Complete Tutorial and Examples – SitePoint
Using Lambdas with Collections API in Java: Mastering List, Map, and ...
system-design-101/data/guides/java-collection-hierarchy.md at main ...
Map Interface Extends Collection Interface at Blair Martin blog
How to create Immutable List, Set, and Map in Java? List.of(), Set.of ...
자료구조 - JCF(Java Collection FrameWork)
Getting to Know the Collection Hierarchy - Dev.java
Based on this image's title: “Java Collections Framework Tutorial: Lists, Sets, Maps”