国自然热点 | 肠道菌群代谢物-MedChemExpress - 知乎
国自然热点 | “增强子”的重要标记——H3K4me1 - 知乎
国自然热点 | RNA结合蛋白调控机制研究方法(三)_iRIP-seq - 知乎
国自然热点 | 铁死亡机制及检测方法 - 知乎
国自然热点 | 一文看懂染色体外环状DNA - 知乎
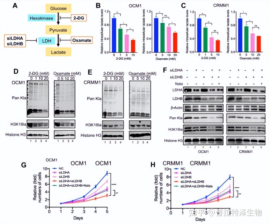
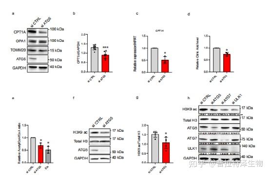
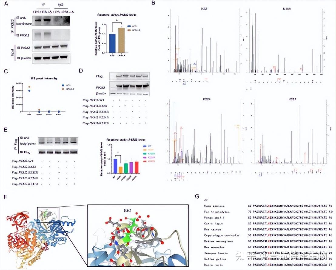
2024国自然热点剖析 | 新晋热点乳酸化修饰,确定不蹭一下? - 知乎
国自然热点:类器官,且看这篇高分综述如何解析?! - 知乎
国自然热点文献——可变剪切(三) - 知乎
国自然2024研究趋势,剖析这些热点可以从哪些方向入手? - 知乎
别再错过2023!近5年国自然最火的8个热点,精选文献都翻译好了! - 知乎
【国自然热点】第九弹:乳酸化修饰代谢调控机制!一文吃透该热点几大研究思路! - 知乎
【国自然热点文献】之乳酸化(二) - 知乎
医学领域国自然 2024 年热点预测(含 2023 最新国自然热点分析) - 知乎
国自然热点:2022年线粒体相关高分科研思路分享! - 知乎
国自然热点:血管拟态你知道怎么研究吗? - 知乎
国自然热点:线粒体质量控制之「线粒体自噬」 - 知乎
国自然有哪些热点可以蹭?2024十大国自然热点剖析预测,助你一击即中 - 知乎
国自然热点文献——可变剪切 - 知乎
【国自然热点文献】之乳酸化(三) - 知乎
国自然热点:蛋白修饰、铁自噬、线粒体自噬 - 知乎
国自然热点|超详细!铁死亡信号通路汇总|一文搞懂铁死亡 - 知乎
国自然热点|动植物泛基因组研究思路 - 知乎
国自然热点文献精选(免费获取),2025年十大热点潜力已现,精准把握科研命脉,助你评审路上脱颖而出! - 知乎
国自然热点:Nature发表挖掘线粒体蛋白功能的数据库资源 - 知乎
速看!近5年国自然热点汇总详解及2024年热点预测 - 知乎
【国自然热点】第一弹:线粒体氧化应激!一文吃透该热点的10大研究思路! - 知乎
近5年国自然热点汇总及2023年热点预测,收藏不亏! - 知乎
国自然热点:线粒体——免疫与炎症调控的核心枢纽 - 知乎
重磅!2024年国自然热点预测 - 知乎
国自然热点之类器官文献思路 - 知乎
研究没思路?一文带你快速了解国自然热点「自噬」 - 知乎
国自然热点「肠道菌群」该如何研究?为你提供简单易上手的研究思路,还不赶紧收藏? - 知乎
国自然热点分享:关于「中性粒细胞」,你了解多少 - 知乎
国自然2024年热点预测!干货!干货! - 知乎
【国自然热点】第四弹:内质网应激!一文讲透该热点8大最新研究思路! - 知乎
国自然热点|口腔菌群与疾病关联研究的多组学解决方案 - 知乎
基金委发布2026 年国自然热点重要通告 - 知乎
国自然热点——铜死亡研究论文分析 - 知乎
国自然热点|超级增强子“super”在哪?cell重磅发现:新型DNA调控元件——促进子 - 知乎
必追的国自然热点③!强强联合——线粒体与新型酰化修饰 - 知乎
【国自然热点文献】之线粒体(三) - 知乎
国自然 2025 年热点预测(内含 2024 年中标热点盘点) - 知乎
【国自然热点】第二弹:线粒体凋亡、线粒体自噬!一文吃透该热点的9大研究思路! - 知乎
通过多篇10+高分文献结果揭示国自然热点中性粒细胞胞外诱捕网(NETs)相关实验 - 知乎
国自然热点 “免疫调控” 研究之真菌菌群驱动胰腺癌分泌IL-33并促进2型免疫 - 企业动态 - 丁香通
一文带你快速了解国自然热点「增强子」,2022年中标50多项 - 知乎
国自然热点 “相分离&翻译组学” 研究文献解读之FXR1发生相分离激活FXR1颗粒中存储mRNA的翻译,驱动精子生成 - 企业动态 - 丁香通
2022年国自然中,「线粒体」依然是热点!一文带你快速了解「线粒体」研究 - 知乎
国自然热点研究方向解析,第一名你绝对想不到! - 知乎
【国自然热点文献分享】之炎性小体(高分) - 知乎
国自然热点:期待以久的外泌体思路终于上线啦 - 知乎
国自然热点文献——血管生成(高分) - 知乎
国自然热点|泛基因组研究创新趋势 - 知乎
国自然热点|多组学引领肠道菌群-器官轴的研究 - 知乎
国自然热点:超详细!一文带你轻松读懂DNA甲基化【实用干货】 - 知乎
国自然热点!线粒体自噬机制和检测方法 - 知乎
国自然热点 | 肠道菌群代谢物,划重点!| MedChemExpress (MCE)-技术前沿-资讯-生物在线
国自然热点:可变剪切该如何研究 - 丁香园
国自然 2024 年热点预测(含 2023 最新国自然热点分析!) - 丁香园
国自然 2025 年热点预测(内含 2024 年中标热点盘点) - 丁香园
图文详解 | 国自然热点之“代谢重编程”的相关概念及特征_细胞_磷酸_途径
国自然热点追踪——线粒体功能障碍的调控机制以及在各疾病中的进展 - 上海达为科生物科技有限公司
直播预告 | 国自然热点:巨噬细胞极化的研究思路 | MedChemExpress (MCE)-公司动态-MedChemExpress LLC
科研选题 | 你与国自然热点还差一份《2023研究前沿》报告,戳这里告别迷茫_肿瘤细胞_氨基酸代谢_非靶向代谢_脂质_多组学代谢流检测分析 ...
国自然热点|图形泛基因组构建方法 - 武汉贝纳科技服务有限公司
国自然热点课题 | 线粒体功能检测方法全解析
2025国自然热点 | 中性粒细胞胞外诱捕网(NETs)该如何研究-技术前沿-资讯-生物在线
国自然热点|泛基因组研究基础篇 - 武汉贝纳科技服务有限公司
国自然热点“肠道菌群”之 以微生物群为靶向的噬菌体可缓解高产酒精肺炎克雷伯菌引起的非酒精性脂肪性肝病 - 企业动态 - 丁香通
2022年国自然40大热点出炉!这个细胞要火__财经头条
国自然热点前沿技术研究思路全解析
必追的国自然热点:细胞衰老你知多少?
国自然热点——外泌体研究进展盘点-公司新闻-上海优宁维生物科技股份有限公司
国自然热点|2022年组蛋白修饰文章精选回顾_表征组蛋白修饰的包括哪些-CSDN博客
5篇IF值20+的高分文章了解国自然热点“免疫调控”研究思路_国自然免疫平衡-CSDN博客
国自然热点:MDSC靶向策略---人工消灭“乌合之众”_细胞_增殖_因子
Nature子刊Oncogene:国自然热点之“外泌体糖基化”研究该如何开展?来看看中山大学研究套路_腾讯新闻
国自然热点:黄芪新发现,逆转心肌梗死后重构,改善心功能_干货分享_代谢组学_空间代谢组学_离子组学_蛋白质组学_多组学-阿趣生物官网
国自然热点:2022年线粒体相关高分综述速递|细胞器_新浪新闻
国自然热点-泛素化修饰研究思路解读(1)_com_蛋白质_分子
重磅!2025年国自然项目指南,发布时间确定!|标书|发布时间|自然_新浪新闻
国自然热点:黄芪新发现,逆转心肌梗死后重构,改善心功能_行业资讯_百趣生物-代谢组学-蛋白质组学-转录组测序-多组学联合分析
Based on this image's title: “国自然热点 | 肠道菌群代谢物-MedChemExpress - 知乎”