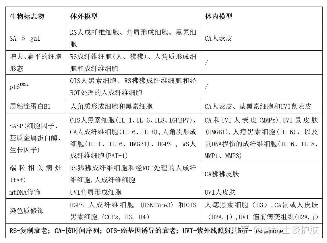
细胞衰老标志物及检测方法! | MedChemExpress - 知乎

细胞衰老标志物及检测方法! | MedChemExpress - 知乎

More to explore

Based on this image's title: “细胞衰老标志物及检测方法! | MedChemExpress - 知乎