Etavopivat (FT-4202) | CAS 2245053-57-8 | AbMole BioScience ...
(1R,2R)-2-PCCA hydrochloride | CAS 1609563-71-4 | AbMole BioScience ...
Enlicitide chloride (MK-0616 chloride) | CAS 2407527-16-4 | AbMole ...
Asundexian (BAY-2433334) | CAS 2064121-65-7 | AbMole BioScience ...
Tertomotide hydrochloride (GV1001) | CAS 922174-60-5 | AbMole ...
NADP | CAS 53-59-8 | AbMole BioScience | NADP Price
BI-4924 | CAS 2244452-09-1 | AbMole BioScience | BI-4924 Price
LDC7559 | CAS 2407782-01-6 | AbMole BioScience | LDC7559 Price
PF-05105679 | CAS 1398583-31-7 | AbMole BioScience | PF-05105679 Price
COA of Pantoprazole sodium hydrate | Certificate of Analysis | AbMole ...
IJMS | Topical Collection : Computational, Structural and Spectroscopic ...
Approval Summary | Clinical Cancer Research | American Association for ...
Why Do I Faint When I Get Blood Taken? | SiOWfa15: Science in Our World ...
IJMS | Free Full-Text | Epigenetics of Aging and Alzheimer’s Disease ...
Ziftomenib | C33H42F3N9O2S2 | CID 138497449 - PubChem
ziftomenib | Ligand page | IUPHAR/BPS Guide to PHARMACOLOGY
AMG-510 (Sotorasib) | KRAS G12C Inhibitor from AbMole – shop.tataa
ER-Tracker Red | AbMole BioScience | ER-Tracker Red Price
CAS 2134675-36-6 (Ziftomenib) - BOC Sciences
A 395 2089148-71-8 3D-BA166576 | Cymit Química S.L.
CAS: 143390-89-0 - Kresoxim-methyl | Cymit Química S.L.
CID 67439677 | C22H35N5O7 | CID 67439677 - PubChem
CID 56773934 | C21H35NO6S | CID 56773934 - PubChem
CAS: 125643-61-0 - Antioxidant 1135 | Cymit Química S.L.
Modepro India | Products
CAS: 2437569-58-7 | CymitQuimica
ZIFTOMENIB OPPORTUNITY AND INTRODUCTION TO KOMET-007 ...
eCase - Menin Inhibitors in Leukemia: Module | CCO
Ziftomenib Receives FDA Approval for Acute Myeloid Leukemia With NPM1 ...
Mavorixafor trihydrochloride | Scientist.com
Clinical Pharmacokinetics of Leflunomide | SpringerLink
Activity of menin inhibitor ziftomenib (KO-539) as monotherapy or in ...
G231 G - Pill Identification Wizard | Drugs.com
367 - Pill Identification Wizard | Drugs.com
DailyMed - KOMZIFTI- ziftomenib capsule
Small Molecules and Immunotherapy Agents for Enhancing Radiotherapy in ...
Structural Investigations on 2-Amidobenzimidazole Derivatives as New ...
Integrated Bioinformatics-Based Subtractive Genomics Approach to ...
New Imatinib Derivatives with Antiproliferative Activity against A549 ...
Novel inhibitors of cholesterol degradation in Mycobacterium ...
Vasoactivity of AG014699, a clinically active small molecule inhibitor ...
Nutraceutical Approaches to Dyslipidaemia: The Main Formulative Issues ...
In Vitro, In Silico, and In Vivo Assessments of Pharmacokinetic ...
Multidimensional in vivo hazard assessment using zebrafish. - Abstract ...
Marizomib (Salinosporamide A) Promotes Apoptosis in A375 and G361 ...
美国APExBIO中文官网 - KU 55933|ATM inhibitor,potent and selective|CAS# 587871 ...
CLINICAL DEVELOPMENT PLAN Mollie Leoni, M.D. – Executive VicePresident ...
Cancer Cell Metabolism Database ~~ Bioinformatics and Systems Medicine ...
Mechanisms and Clinical Implications of Human Gut Microbiota-Drug ...
Strategies to Target ADAM17 in Disease: From Its Discovery to the iRhom ...
Medchemexpress LLC HY-114419A 5mg , Zetomipzomib (maleate) CAS:2170983 ...
Abmole M4839 CCK8试剂盒500T 价格_品牌:M4839-丁香通官网
The in vitro pharmacology of ZM 241385, a potent, non-xanthine A2a ...
Ceftazidime-Avibactam: a Novel Cephalosporin/β-lactamase Inhibitor ...
Secondary Metabolites of Endophytic Actinomycetes: Isolation, Synthesis ...
Ziftomenib Monograph for Professionals - Drugs.com
Advances in the Development of Non-steroidal Mineralocorticoid-receptor ...
Kura Oncology menin-MLL1 inhibitor
"180726"
AZD2389
Amino Acid Biosynthesis Inhibitors in Tuberculosis Drug Discovery
HRO761
Current Trends in Clinical Trials of Prodrugs
KT-474
SID 273362086 - PubChem
Slide 36
美国APExBIO中文官网 - BODIPY 581/591 C11
Journal of Medicinal Chemistry Vol. 65 No. 23 - ACS Publications
graphical abstract
slide43
美国APExBIO中文官网 - Cobimetinib|Selective MEK inhibitor|CAS# 934660-93-2
北京大学医学部—试剂管理平台
Q-BioLiP BL494311
azosemide (CHEBI:31248)
Diabetic Kinome Inhibitors—A New Opportunity for β-Cells Restoration
Metabolism - BioCrick
PF-07220060
Slide 14
AbMole科研小讲堂丨Romidepsin:HDAC1/2抑制剂在在癌症、分化与损伤修复中的多重作用-腾讯云开发者社区-腾讯云
Image Based Question-65531 - New
Second-Generation Antimitotics in Cancer Clinical Trials
Slide 16
Click to View Image
Targeting Breast Cancer: An Overlook on Current Strategies
Aristopharma's All Product
Puromycin(嘌呤霉素)的作用机制及在转染筛选、动物造模中的应用_生物器材网
LOGO
【AbMole科研快报】人肠道器官下基因组尺度CRISPR筛查识别TGF-β的抑制因素-自主发布-资讯-生物在线
ChemBridge-7981284_报价/价格/性能参数/图, Abmole_生物器材网
【AbMole】TFEB-NF-κB炎症信号轴DHT对DIC的抗炎作用_腾讯新闻
(GRAPHIC)
Lipofectamine™ Transfection Reagent
SIPPE试剂耗材采购平台
Products
Aminoglycoside Archives • Zifam Myanmar
Part:BBa K2933104 - parts.igem.org
Part:BBa K2933164 - parts.igem.org
Giving atropisomers another chance
566 Pill Images (White / Round)
B 335 Pill Images (Pink / Round)
首页
CHAPTERS GROUP AG Bonds — Corporate Bond Rates — TradingView — India
Authorities identify suspect killed in Highway 101 standoff
BI 1467335-药品详情-NextPharma®数据库-ByDrug-医药魔方数据库
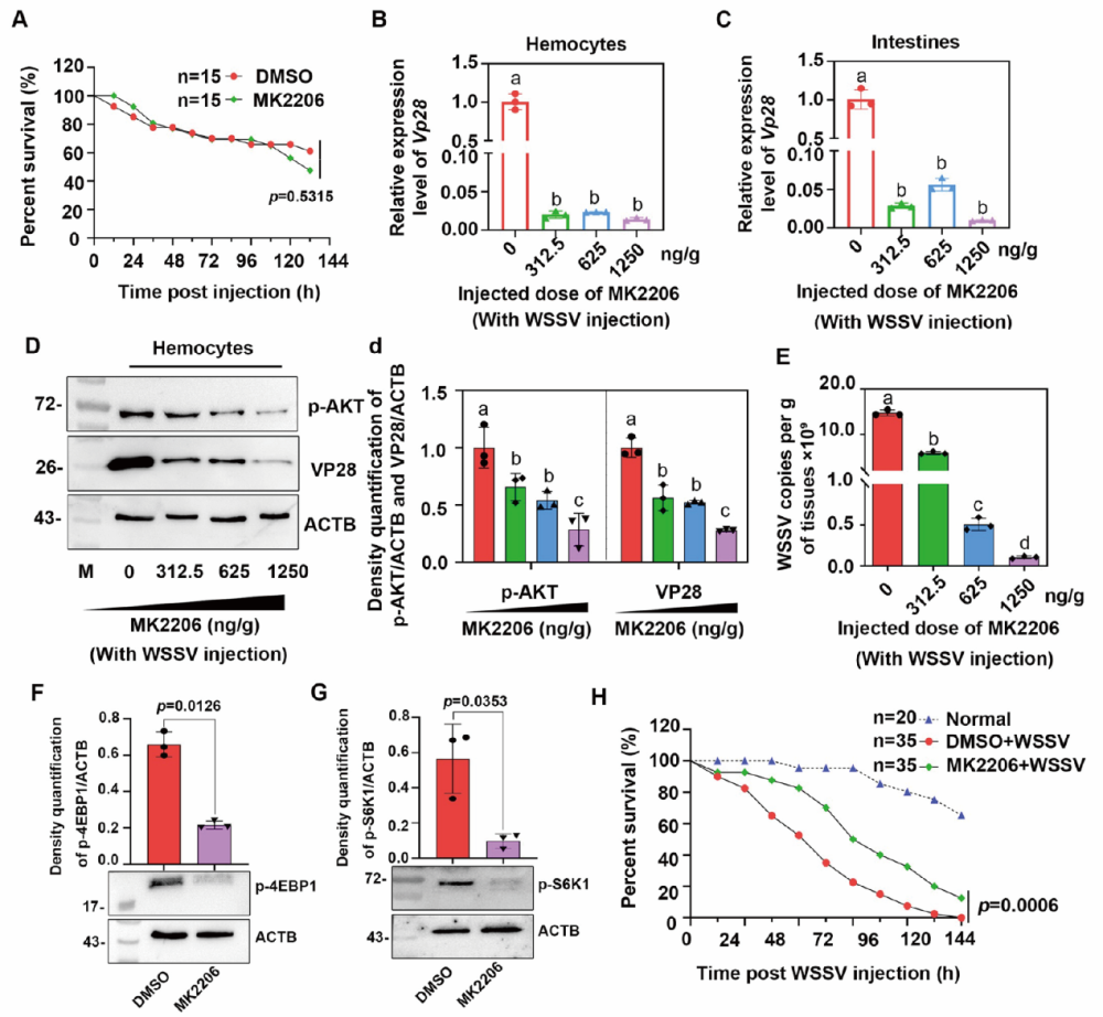
AbMole科研-白斑综合征病毒激活mTORC1聚合免疫球蛋白受体介导的对虾感染促进其复制_腾讯新闻
AbMole科研-AZD3759通过协同阻断表皮生长因子受体和Janus激酶-1增强非小细胞肺癌的辐射效应_腾讯新闻
Qingdao IniKem BioPharmaTech. Co., Ltd-Home