活性氧 ROS 检测,实用 Tips - MedChemExpress - 知乎
干货分享 | 活性氧 ROS 检测攻略大全!| MedChemExpress (MCE) - 知乎
活性氧 ROS 检测,实用 Tips - MedChemExpress_ros空白组-CSDN博客
科学网—干货分享 | 活性氧 ROS 检测攻略大全!| MedChemExpress (MCE) - 仇伟伟的博文
铁死亡,究竟该如何检测?- MedChemExpress - 知乎
细胞活力检测方法大盘点 - MedChemExpress - 知乎
CCK-8,让细胞活性检测 So Easy! - MedChemExpress - 知乎
干货分享 | 活性氧(ROS)检测知多少 - 知乎
活性氧(ROS)检测的实战攻略,建议收藏! - 知乎
活性氧ROS检测攻略大全 - 知乎
实验小助理 的想法: 初见ROS | ROS实验原理 活性氧检测(Reac… - 知乎
细胞活性氧(ROS)检测实验步骤 - 知乎
AbMole小课堂 | 活性氧(ROS)检测探针H2DCFDA:原理及应用全解析 - 知乎
收藏:ROS活性氧的来源和检测方法介绍 - 知乎
活性氧检测无阳性怎么办?ROS探针大揭秘 - 知乎
细胞活性氧(ROS)检测攻略 - 知乎
干货分享 | 活性氧 ROS 检测攻略大全!| MedChemExpress (MCE)_raw 264.7测定ros-CSDN博客
活性氧ROS检测原理及检测步骤 - 知乎
活性氧检测知多少 - 知乎
活性氧自由基(ROS)是好是坏? - 知乎
细胞活性氧(ROS)检测实验详细流程 - 知乎
ELISA专题 | 活性氧簇(reactive oxygen species,ROS) - 知乎
AAT Bioquest活性氧(ROS)染料:实时可视化与定量检测的核心工具 - 知乎
活性氧ROS的流式检测 - 知乎
干货分享 | 活性氧 ROS 检测攻略大全!| MedChemExpress (MCE)-腾讯云开发者社区-腾讯云
干货分享 | 活性氧 ROS 检测攻略大全!| MedChemExpress (MCE)-商家动态-资讯-生物在线
活性氧(ROS)检测---荧光探针法 - 知乎
纳米材料催化过程中活性氧(ROS)种类及生成路径的详细解析 - 知乎
活性氧自由基会致衰?解读衰老与活性氧自由基的关系 - 知乎
活性氧(ROS)检测试剂盒的操作步骤 - 知乎
Nature综述:中山大学团队阐述靶向肿瘤活性氧(ROS)的原理与策略 - 知乎
MitoSOX Red介绍& ROS检测全攻略:从原理到选品,一文掌握 - 知乎
活性氧 (ROS) 的检测和分析:缓冲成分不是旁观者,Analytical Chemistry - X-MOL
铁死亡检测的关键指标,收藏! - 知乎
活性氧ROS荧光探针 - 知乎
个人经验分享 | 活性氧(ROS)检测试剂盒 - 知乎
李记生物试剂|活性氧(ROS)检测试剂盒原理与操作步骤 - 知乎
碧云天活性氧(ROS)检测试剂盒protocol - 知乎
ROS-ID®缺氧/氧化应激检测试剂盒——ENZO热销产品 - 知乎
DCFH-DA;活性氧ROS荧光探针 - 知乎
CellROX Deep Red Reagent 活性氧检测探针,实验步骤 - 知乎
【实验步骤】活性氧(ROS)检测(1O2,·OH) - 知乎
活性氧ROS的测定 - 知乎
(1)活性氧的概念~学缠系列 - 知乎
活性氧检测试剂盒(DHE探针法) - 知乎
科研干货 | 一文搞懂流式活性氧(ROS)实验_肺癌_肺癌检查 - 好大夫在线
胞内&体外一网打尽,活性氧(ROS)荧光检测试剂盒解决方案 - 每日生物评论
活性氧(ROS)检测方法:个人型新一代流式细胞仪 - 生物通
活性氧(ROS)篇:包含总ROS和多种活性氧离子检测试剂大全 - 西安百萤生物科技有限公司
流式应用之活性氧(ROS)检测 - 好大夫在线
活性氧ROS含量检测全指南:原理、步骤、方法及细胞实验方案 - 应用指南 - 亚科因生物(Abbkine)
活性氧检测试剂盒 ROS Assay Kit [PH0630 Phygene]
实验必看!浅谈活性氧 (ROS) + 荧光检测攻略_MedChemExpress_石蜡切片ros染色-CSDN博客
活性氧ROS检测:荧光探针法详解
细胞活性氧(ROS)检测攻略
实验必看!浅谈活性氧 (ROS) + 荧光检测攻略-MedChemExpress(MCE中国)
ROS活性氧检测的原理, 检测的机理是什么?-UDP糖丨MOF丨金属有机框架丨聚集诱导发光丨荧光标记推荐西安齐岳生物
Elabscience_活性氧(ROS)流式细胞仪检测操作指南_高清1080P在线观看平台_腾讯视频
线粒体活性氧ROS检测(流式版)Protocols分享
活性氧ROS检测
活性氧(ROS)的类型和检测方法_生物器材网
实验必看!浅谈活性氧 (ROS) + 荧光检测攻略 (内含 23 种) | MCE
细胞活性氧(ROS)检测_检测机构丨中析研究所「分析检测中心」_第三方检测报告
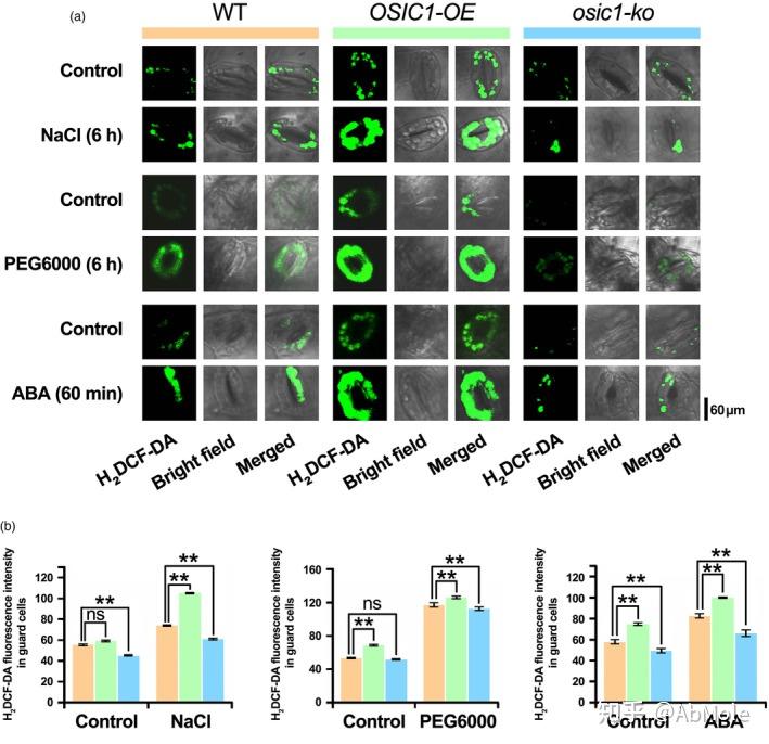
植物活性氧(ROS)检测方法
首页-中研生物科技(惠州)有限公司
赛维尔生物服务|产品_Servicebio_武汉赛维尔生物科技有限公司
细胞ROS活性氧检测全攻略
详情
活性氧检测试剂盒(ROS) – 美仑生物
活性氧(ROS)检测介绍【活性氧检测外包】
ROS-ID®活性氧/活性氮检测试剂盒_ros-id缺氧试剂盒-CSDN博客
ROS检测方法全攻略:从原理、方案到DCFH-DA常见问题解析
同仁化学ROS Assay Kit -Photo-oxidation Resistant DCFH-DA-货号:R253耐光型活性氧(ROS ...