【文献解析】胆固醇介导胃癌对阿帕替尼诱导铁死亡的耐药性 - 生知库
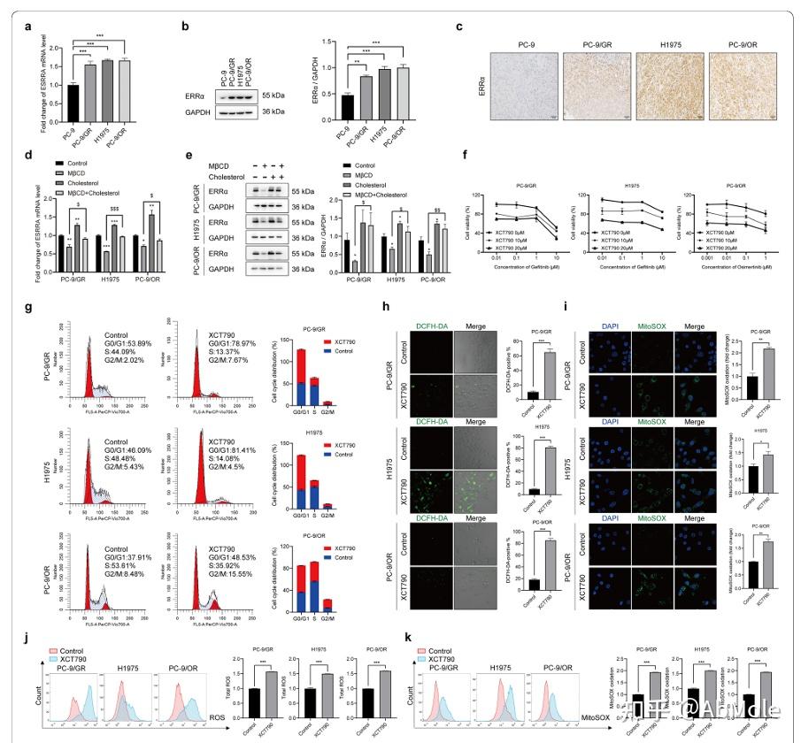
AbMole| 胆固醇介导的ERRα重新表达:非小细胞肺癌EGFR-TKIs耐药性的关键因素 - 知乎
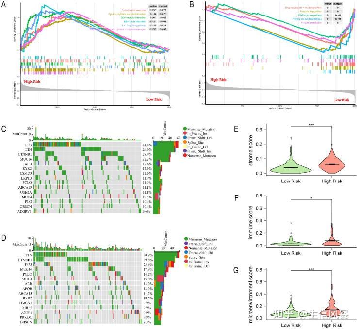
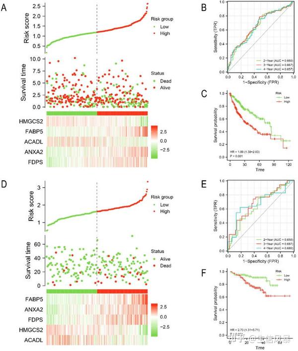
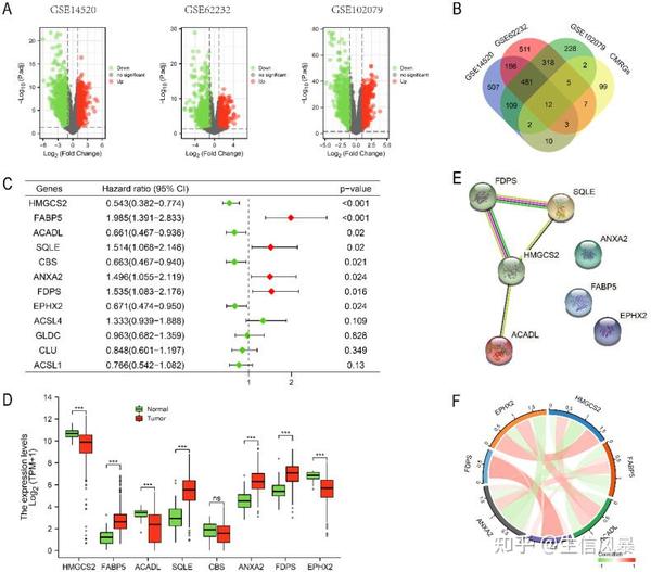
新方向!6+胆固醇代谢相关预后模型生信思路解析 - 知乎
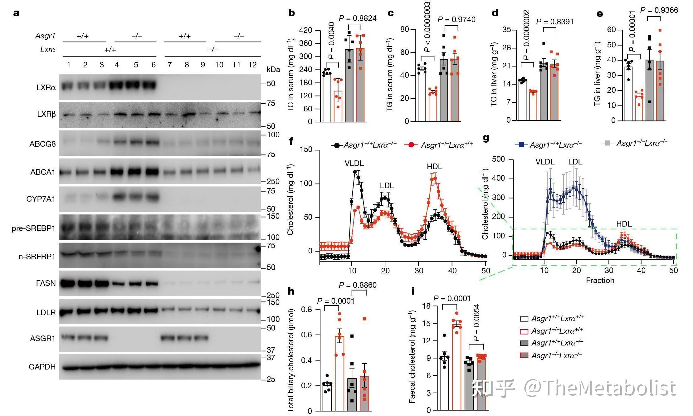
代谢学人--Nature: 驱逐胆固醇,Asgr1有奇效! - 知乎
文献解读|胆固醇通过改变蛋白冠的组成来调节对纳米颗粒的生理反应 - 企业动态 - 丁香通
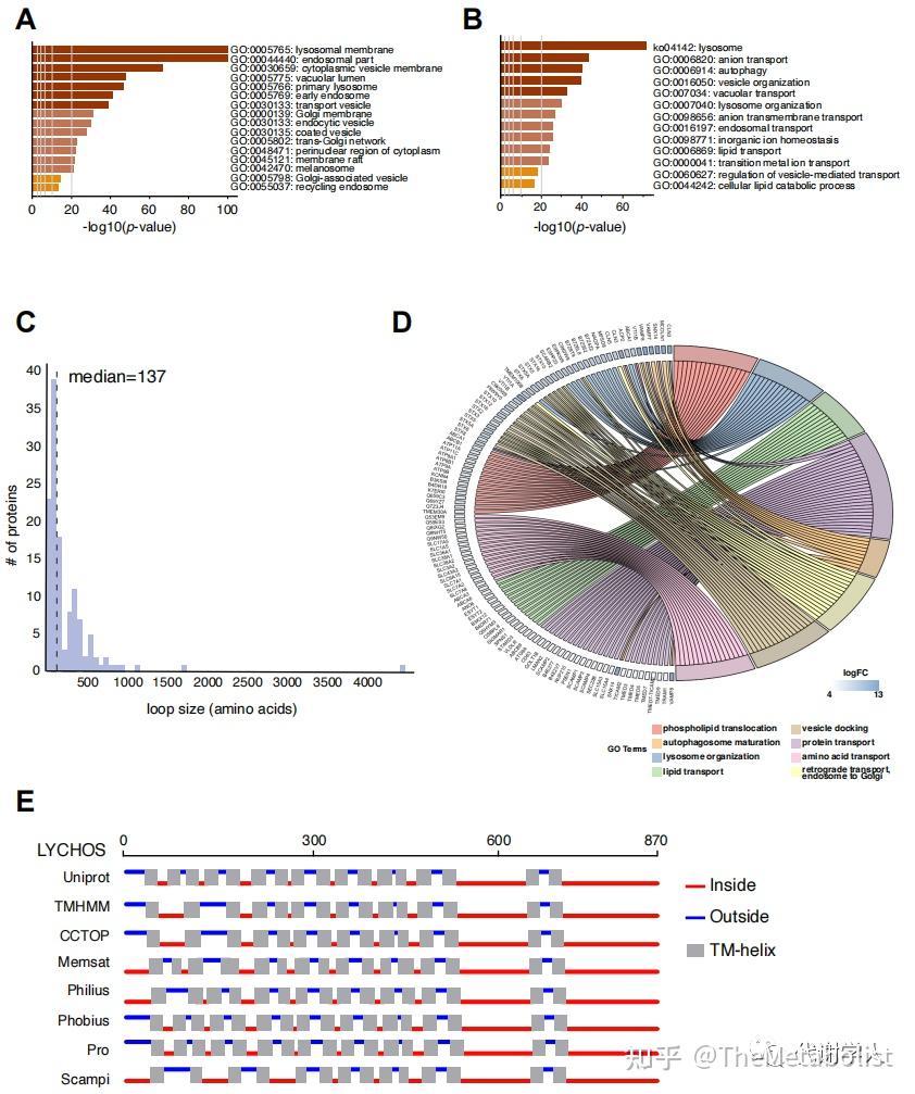
代谢学人--Science:LYCHOS--胆固醇的神秘感受器 - 知乎
T细胞耗竭与胆固醇代谢的关系:或可应用于肿瘤免疫治疗 - 知乎
Nature Communications:胆固醇/氧化胆固醇分析产品助力揭示胶质母细胞瘤中胆固醇代谢损害抗肿瘤免疫的机制 - 知乎
Cancer Cell | 宋保亮院士:胆固醇缺乏抑制免疫细胞抗肿瘤作用 - 知乎
《自然》子刊:中国科学家揭示胃癌响应化疗及靶向治疗的特征! - 知乎
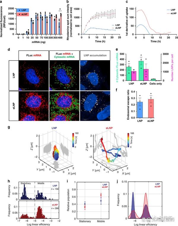
LNP中胆固醇类似物的替换研究 - 知乎
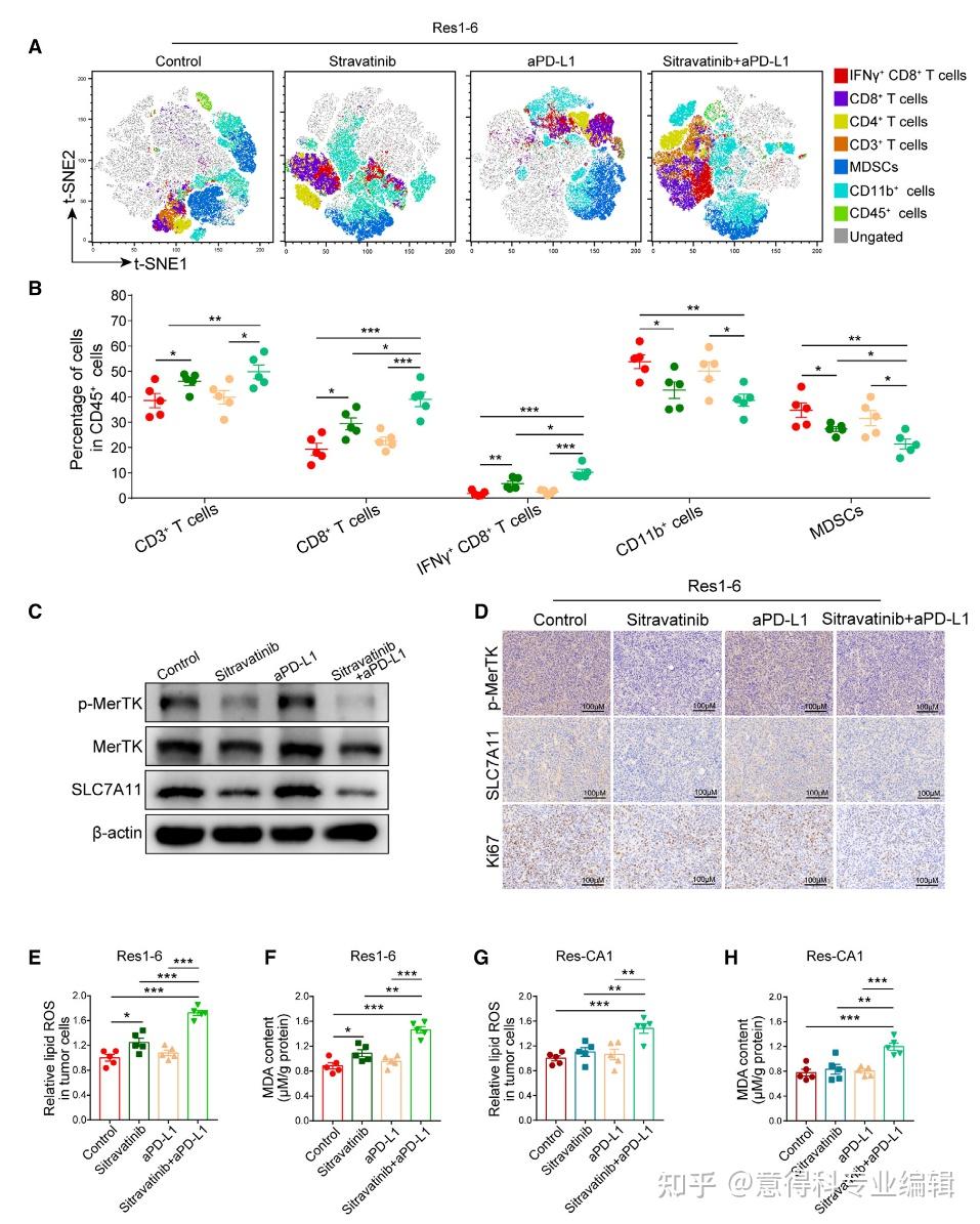
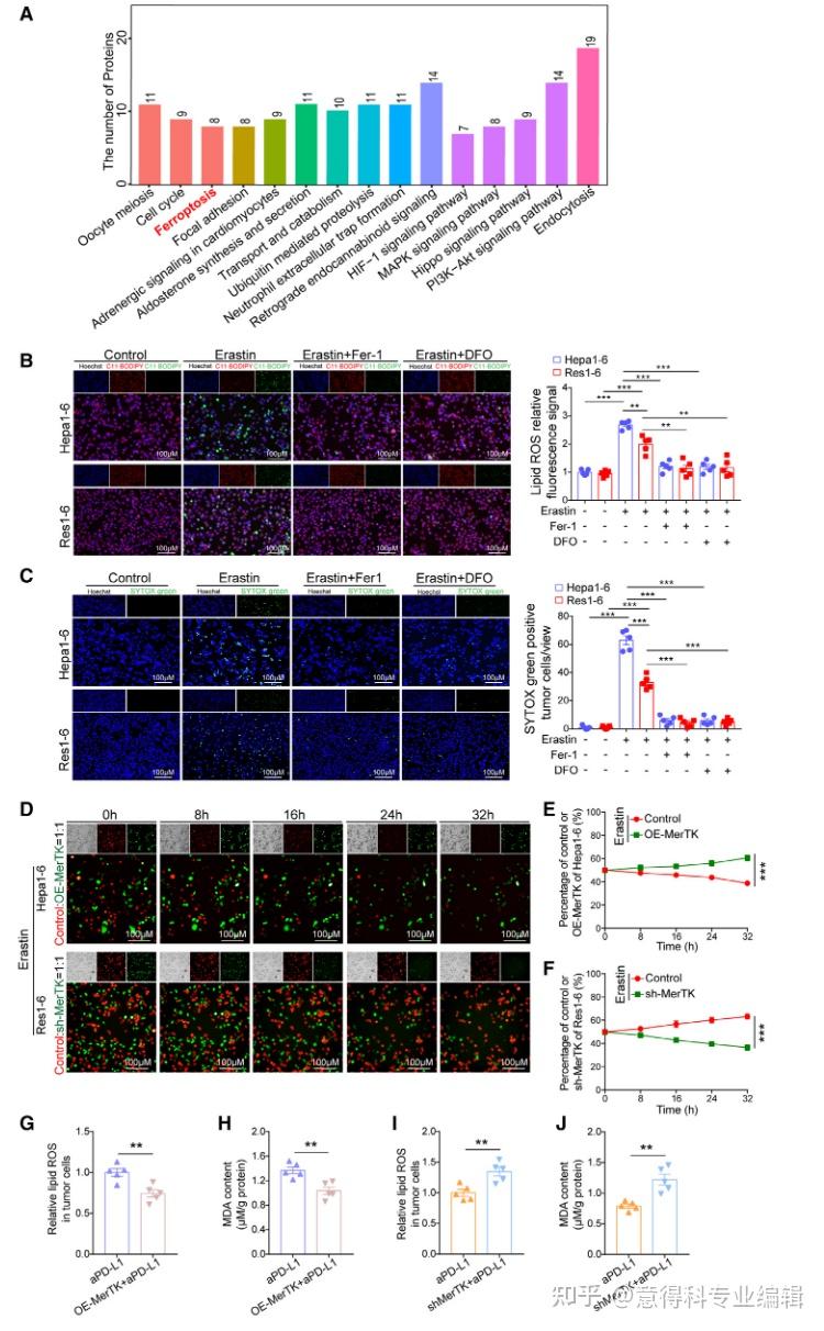
CELL子刊!耐药性+铁死亡免疫治疗新策略复旦大学董琼珠/陆路团队揭示抑制MerTK可促进肝癌细胞铁死亡并增强PD-L1治疗反应 - 知乎
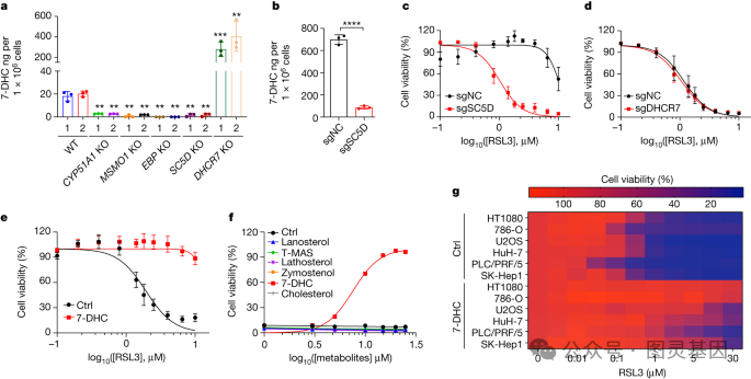
Nature | 同济王平教授团队:胆固醇合成途径调控铁死亡 - 知乎
胆固醇介导的铁死亡抑制揭示了辅酶 Q 和角鲨烯的重要作用,Communications Biology - X-MOL
阿帕替尼的使用说明书,胃癌患者专属! - 知乎
Cell Stem Cell:破解胃癌的代谢密码!阻断胆固醇通路可使小鼠肿瘤生长减缓65% - 干细胞&iPS专区 - 生物谷
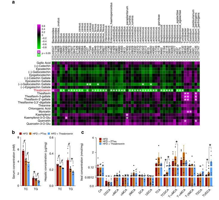
百趣代谢组学文献分享:茶褐素可促进胆固醇降解 - 知乎
在一项全基因组关联研究中,KLKB1 和 CLSTN2 与 HDL 介导的胆固醇流出能力相关,Atherosclerosis - X-MOL
文献61-美国成年人中非高密度脂蛋白胆固醇与高密度脂蛋白胆固醇比值与骨质疏松症风险之间的关联:基于 NHANES 数据的分析 - 知乎
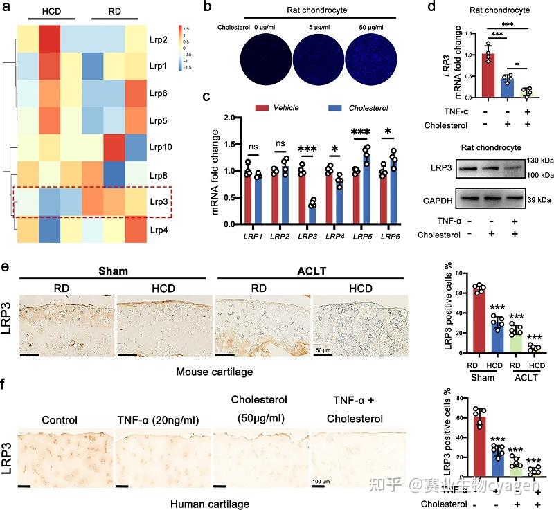
北医三院研究团队解析胆固醇代谢异常导致骨关节炎的机制 - 知乎
高密度培养诱导的静止癌细胞揭示了胆固醇介导的存活和肺转移特性,British Journal of Cancer - X-MOL
「Nature子刊」基于蛋白质组学揭示了胃癌潜在的治疗策略 - 知乎
胆汁酸介导的细胞内胆固醇转运促进肠道胆固醇吸收和NPC1L1回收,Nature Communications - X-MOL
氧化胆固醇暴露对结肠炎的不利影响是通过调节肠道微生物群介导的,Journal of Hazardous Materials - X-MOL
铁死亡文献分享|这8篇论文给你打开研究思路 - 知乎
胃癌肝转移患者最长生存期是多久? - 知乎
TFEB 通过调节胆固醇代谢来控制整合素介导的内皮细胞粘附,Angiogenesis - X-MOL
JECCR:复旦中山医院团队破解胃癌对nab-紫杉醇耐药之谜 - 知乎
医学文献丨萎缩性胃炎与胃癌前病变诊疗研究的关键问题及其对策 - 知乎
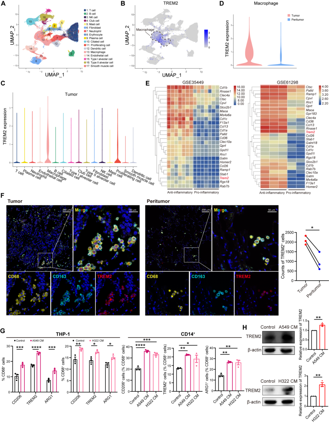
郑大一附院张毅教授/杨黎教授Adv. Sci.:TREM2介导的巨噬细胞胆固醇外流通过限制CD4⁺T和NK细胞抑制抗肿瘤免疫作用 - 知乎
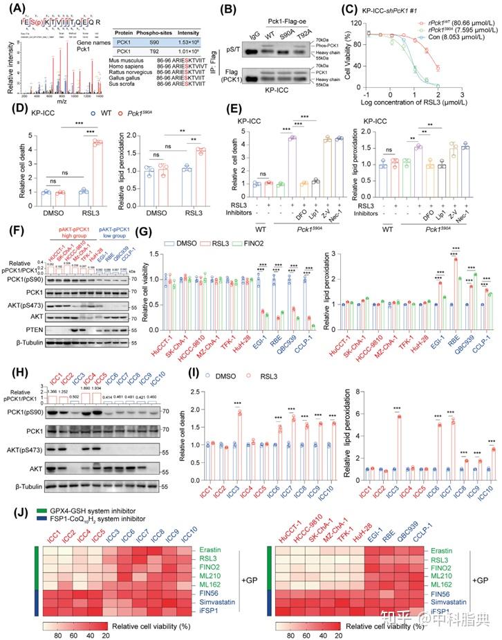
Cancer Communications:张万广等揭示AKT过度激活型肝内胆管癌的铁死亡及化学免疫治疗抵抗的新机制 - 知乎
云南农业大学杨生超教授团队解析了雪胆甲素的生物合成途径和关键三萜中间体的高效异源生产过程 - 知乎
胆囊特异性疏水性胆汁酸-FXR-MUC1 信号轴介导胆固醇胆结石形成,Advanced Science - X-MOL
肝癌、胃癌控制率84%!PD-1抗体+阿帕替尼治疗小细胞肺癌 - 知乎
Autophagy︱刘金保/陈鑫团队发现铜促铁死亡新功能 - 知乎
文献分享 | Science:胆汁酸合成阻碍肝癌期间肿瘤特异性T细胞应答 - 知乎
Adv Sci︱中山大学李宁宁/牟永告/何裕隆团队揭示IDH突变型胶质瘤中PERK介导的胆固醇外排决定小胶质细胞抗癌极化表型 - 知乎
代谢学人--Nature Metabolism:胆固醇代谢紊乱,RBFOX2来理清 - 知乎
胃癌克星·享誉世界!季加孚教授如何成为中国胃癌防治战场的开拓者与领军人,为万千胃癌患者点亮希望之光 - 知乎
Trends Microbiol | 韩国中央大学贾保磊等综述肠道微生物组介导的胆固醇水平降低的机制...-CSDN博客
文献解析|胆固醇积累——肿瘤细胞的脂质过氧化防御新策略
铁死亡与慢性胃炎和胃癌的研究进展
胃癌耐药重大发现!Cell发表樊代明院士团队最新成果-健康界
文献解析|同济王平教授团队:揭示胆固醇合成途径对铁死亡的调控机制
客户案例 | PNAS:β-arrestin 1在介导胃癌细胞代谢和增殖中的双重作用_肿瘤细胞_氨基酸代谢_非靶向代谢_脂质_多组学代谢流检测 ...
文献解读|胆固醇通过改变蛋白冠的组成来调节对纳米颗粒的生理反应-会议论文集-资讯-生物在线
脾多肽联合阿帕替尼治疗晚期胃癌的临床研究-MedSci.cn
高胆固醇血症大鼠自由基代谢紊乱及阿托伐他汀的干预作用_word文档在线阅读与下载_无忧文档
Nature Immunology: 胆固醇合成介导的脂质稳态影响B细胞免疫应答-中科脂典
Gastric Cancer:高密度脂蛋白胆固醇对食管癌和胃癌风险的差异影响-MedSci.cn
文献解析|揭示胆盐水解酶催化胺结合胆汁酸的形成机制
Cardiovasc Res 华中科技大学董念国教授团队发现主动脉瓣钙化新机制:FOXS1介导胆固醇转运障碍与炎症激活-MedSci.cn
铁死亡介导的抗肿瘤免疫治疗研究进展
瑞芬太尼全麻对胃癌手术患者血流动力学、血糖、皮质醇及儿茶酚胺的影响_word文档在线阅读与下载_免费文档
颜宁团队开年再发顶级论文,解析胆固醇代谢核心调控结构,为心血管药物开发提供更精准的靶点 “颜宁老师在胆固醇代谢调控这一研究领域已经持续深耕近 ...
颜宁主要通讯让给博后Cell发文解析胆固醇运输过程
代谢组学文献解读:高胆固醇饮食与脂肪肝相关肝癌的关系|胆固醇|脂肪肝|肝癌|饮食|-健康界
阿帕替尼二线治疗晚期胃腺癌的病例一例-MedSci.cn
硫酸胆固醇介导的离子对促进亲水性阳离子米托蒽醌的自纳米组装,Journal of Colloid and Interface Science ...
《自然评论》重磅综述:一文读懂胃癌治疗现在和未来!_腾讯新闻
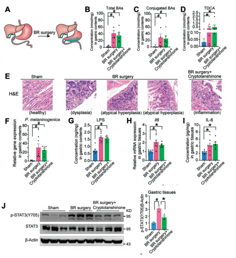
Advanced Science | 胃胆汁酸-微生物促进胆汁反流性胃癌发生新机制_肿瘤细胞_氨基酸代谢_非靶向代谢_脂质_多组学代谢流检测 ...
Arenobufagin 对 PCSK9 介导的胆固醇代谢的调节诱导肿瘤相关巨噬细胞极化,从而抑制肝细胞癌进展,Phytomedicine ...
生科院林爱福课题组在Nature Metabolism发文揭示RNA介导的细胞器接触点分子机器及其胆固醇代谢调控机制
恒瑞创新药卡瑞利珠单抗联合阿帕替尼和化疗新辅助治疗胃癌研究成果登上Nature子刊 内容来源:爱医时空 近日,山东大学齐鲁医院刘联教授团队开展 ...
BMC Med:阿帕替尼治疗二线或以上化疗失败后的晚期胃或胃食管交界部腺癌患者的安全性和有效性(AHEAD):一项前瞻性,单臂,多中心,IV期 ...
文献解析:揭秘胆汁酸在全身代谢和免疫稳态中的调控作用_生物器材网
文献解析|复旦大学詹成等团队在Nature Communications上发表研究——靶向“铁死亡”为癌症治疗带来新机遇
李宁宁/牟永告/何裕隆团队AS:IDH突变型胶质瘤中PERK介导的胆固醇外排决定小胶质细胞抗癌极化表型_研究_恶性肿瘤