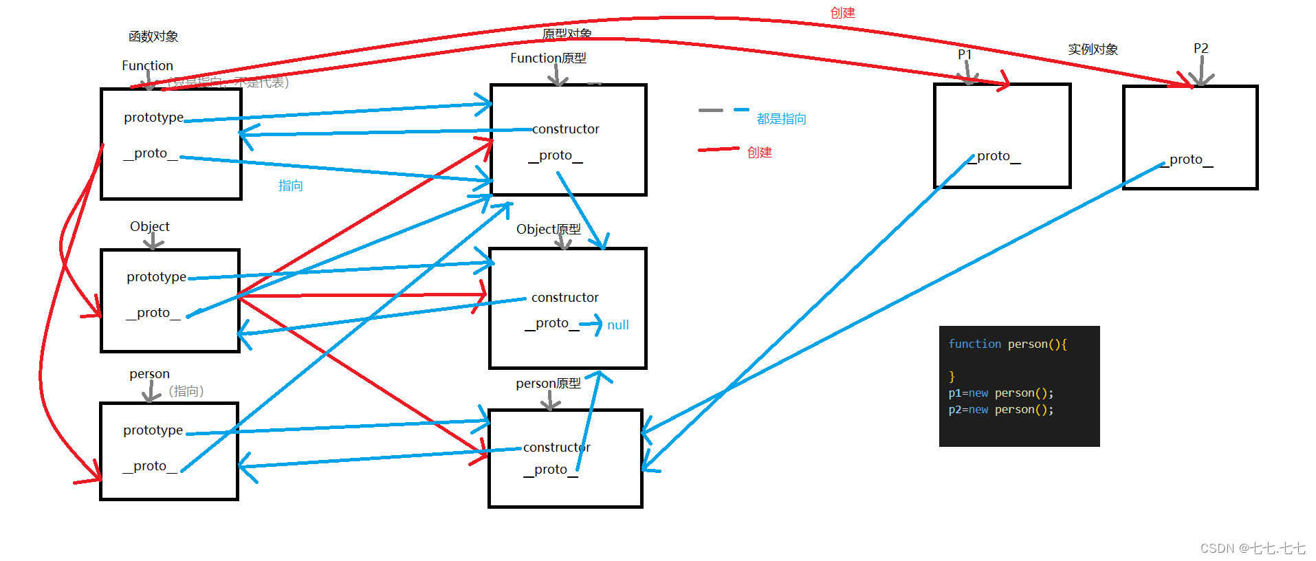
JavaScript高级,ES6 笔记 第三天(原型、原型对象、原型链、 constructor 编辑等)_javascript ...
前端JavaScript入门到精通,javascript核心进阶ES6语法、API、js高级等基础知识和实战 —— JS进阶(三)_js中常用 ...
js 之 原型 (prototype、constructor、__proto__、继承、原型链)_prototype.constructor ...
图文解说 javascript中 原型和原型链 构造函数 组合使用方法 - 知乎
原型、原型对象和原型链_原型原型链原型对象的关系-CSDN博客
JavaScript高级-原型与原型链、原型属性问题-CSDN博客
一文秒懂JavaScript构造函数、实例、原型对象以及原型链 - 开发技术 - 亿速云
JS 原型对象 对象原型 原型链-CSDN博客
JS——原型、constructor属性、对象原型、原型继承、原型链_js的constructor-CSDN博客
ES6学习笔记(五)——深入面向对象(原型对象、对象原型、原型链)_es6 面向对象-CSDN博客
带你搞懂JavaScript中的原型和原型链 - 知乎
一篇文章彻底搞懂原型和原型链(图解+代码)_一文看懂js原型链-CSDN博客
Javascript原型链详解,一文带你彻底搞懂js原型、原型对象及原型链_js原型链的理解-CSDN博客
javascript(第三篇)原型、原型链、继承问题,使用 es5、es6实现继承,一网打尽所有面试题_原型链继承中的引用类型共享问题-CSDN博客
JavaScript原型与原型链:对象的家族传承系统-CSDN博客
图解javascript原型链 - 知乎
深入学习JavaScript系列(五)——原型/原型链 - 知乎
JavaScript原型对象、原型链、继承 - 知乎
原型、构造函数与实例对象详解:原型链示意图,-CSDN博客
JavaScript 原型与原型链_原型 原型链-CSDN博客
JavaScript 原型对象与原型链详解-CSDN博客
javascript理解原型对象、构造函数、实例之间的关系(图解)_javascript中object构造函数方法的对应关系-CSDN博客
前端JavaScript篇之对原型、原型链的理解、原型修改、重写、原型链指向_prototype重写-CSDN博客
js原型与原型链详解(万文总结,一文搞懂原型链!)_js原型链-CSDN博客
JavaScript原型链简介 - 知乎
JavaScript - 构造函数,原型-原型链、相关解析-CSDN博客
前端学习笔记202306学习笔记第三十六天-js-原型链练习题1-阿里云开发者社区
JavaScript——原型/原型链中的顶层对象(图解)_原型链顶层-CSDN博客
前端学习笔记202306学习笔记第三十六天-js-原型链练习题4-阿里云开发者社区
原型对象、原型链超详细讲解(附图解)_原型对象和原型链-CSDN博客
一图读懂JavaScript原型对象和原型链 - 知乎
一张图带你搞懂构造函数、实例对象、原型对象、原型链之间的关系以及使用!_js 中构造函数,实例对象图解-CSDN博客
JavaScript高级——原型链继承-CSDN博客
JavaScript-高级(学习笔记)_js高级-CSDN博客
5分钟带你搞懂 构造函数、原型对象、实例对象、原型、原型链_简述一下对原型,构造函数以及实例的理解-CSDN博客
JS原型及原型链详解 - 知乎
javascript(第三篇)原型、原型链、继承问题,使用 es5、es6实现继承,一网打尽所有面试题
原型链 - JavaScript Guidebook
JavaScript原理篇——理解对象、构造函数、原型、继承-CSDN博客
JavaScript高级 笔记_局部对象和全局函数-CSDN博客
JavaScript原型对象和原型链_请简单介绍什么是原型对象-CSDN博客
JavaScript中原型和原型链详解_javascript原型,原型链-CSDN博客
《原型链重置版》一万多字让你读懂JavaScript原型对象与原型链的继承,探秘属性的查找机制! (3)-阿里云开发者社区
前端学习笔记202306学习笔记第三十六天-js-什么是原型链2-CSDN博客
JavaScript原型对象-CSDN博客
前端学习笔记202306学习笔记第三十六天-js-隐式原型和显式原型2-CSDN博客
详解JavaScript中的对象、原型链、constructor、super以及this。 - 哲语鬼 - 博客园
JavaScript面向对象和原型学习-CSDN博客
Javascript:原型对象(prototype)中的constructor属性、及其应用_原型对象的constructor指向-CSDN博客
js原型链之:原型对象、构造函数、实例对象之间的关系_js原型上绑实例对象-CSDN博客
JavaScript——原型链-CSDN博客
JavaScript中构造函数、原型对象、对象原型的关系以及原型链(超详细)-CSDN博客
JavaScript之原型与原型链(图解) - 知乎
JS原型链整理_js 原型链 查找 超类-CSDN博客
js进阶笔记之原型,原型链
JS原型及原型链详解_js原型像生活中的什么规律-CSDN博客
js原型&原型链的理解_js原型和原型链的理解-CSDN博客
JavaScript对象创建与原型链详解及原型链污染分析-CSDN博客
JavaScript——面向对象继承原理及原型原型链详解_javascript prototype 基于原型链面向对象开发原理-CSDN博客
前端JavaScript入门到精通,javascript核心进阶ES6语法、API、js高级等基础知识和实战 —— JS基础(四)-CSDN博客
彻底搞清楚 JavaScript 的原型和原型链_Object
图解JavaScript原型:原型链及其分析 01 | JavaScript图解 - blhmfL3c - 博客园
前端学习笔记202306学习笔记第三十六天-js-什么是原型链2-阿里云开发者社区
详谈JavaScript原型链 - 程序猿的程 - 博客园
javascript——原型与原型链,constructor-CSDN博客
快速读懂 JS 原型链 - 知乎
JavaScript——原型对象_构造函数和原型对象中的this都指向实例化的对象-CSDN博客
JavaScript之彻底理解原型与原型链 - 知乎
【前端】JavaScript 原型与原型链-CSDN博客
Javascript高级-原型和原型链_js继承机制的设计思想就是,原型对象的所有属性和方法,都能被实例对象共享。即如果-CSDN博客
JavaScript函数与原型对象详解-CSDN博客
图解JavaScript原型与原型链(初学者,你值得拥有)_js原型链图解-CSDN博客
javascript - 彻底搞懂JS原型与原型链 - 个人文章 - SegmentFault 思否
JavaScript原型与原型链详解-CSDN博客
[转载] JavaScript 的原型 - 知乎
JavaScript的原型对象、实例和构造函数的关系_js构造函数constructor-CSDN博客
前端学习笔记202306学习笔记第三十六天-js-原型链练习题1-CSDN博客
JS进阶 | ES6知识点解析 - 掘金
JavaScript原型与原型链 - 知乎
理解原型与原型链:JavaScript对象继承揭秘-CSDN博客
JavaScript深入了解对象的原型,原型链(附有详细图解)_原型对象在new构造器时才会产生吗-CSDN博客
前端 原型与原型链的解析_前端原型链的理解-CSDN博客
一文搞懂javascript原型与原型链 - 知乎
图解js原型、原型链、构造函数直接的关系(简单易懂)_构造函数原型原型链关系-CSDN博客
JavaScript 内置对象与原型链结构 - 知乎
前端学习笔记202306学习笔记第三十七天-js-原型链练习题1-CSDN博客
前端学习笔记202306学习笔记第三十七天-js-把公有的方法放到原型对象上-阿里云开发者社区
JavaScript之原型与原型链 - 知乎
JavaScript高级教程(javascript实战进阶)_javascript 高级教程-CSDN博客
JavaScript及(ES6)基础详细教学_javascript es6-CSDN博客
Javascript 原型链 - Evengod - 博客园
上帝视角一文理解JavaScript原型和原型链 - 知乎
Based on this image's title: “JavaScript高级,ES6 笔记 第三天(原型、原型对象、原型链、 constructor 编辑等)_javascript ...”