Nature | RASA2-KO——让过继性 T 细胞持久更有效 - MedChemExpress - 知乎
Nature 重磅 | 光合作用可增强哺乳动物细胞合成代谢功能 - MedChemExpress - 知乎
Nature Reviews Cancer | 一文了解杀伤T细胞详细分类及目前T细胞免疫疗法进展 - 知乎
Nature 重磅: 3D 人类皮层类器官(hCO) 与在体鼠脑的成功融合!- MedChemExpress - 知乎
Nature | CD4+ T细胞诱导的炎症细胞死亡控制肿瘤免疫逃避 - 知乎
Nature Immunology | 揭示tRNA m1A修饰促进T细胞扩增的机制 - 知乎
Science & Nature 双开花:改善过继性免疫细胞疗法的新手段 - MedChemExpress - 知乎
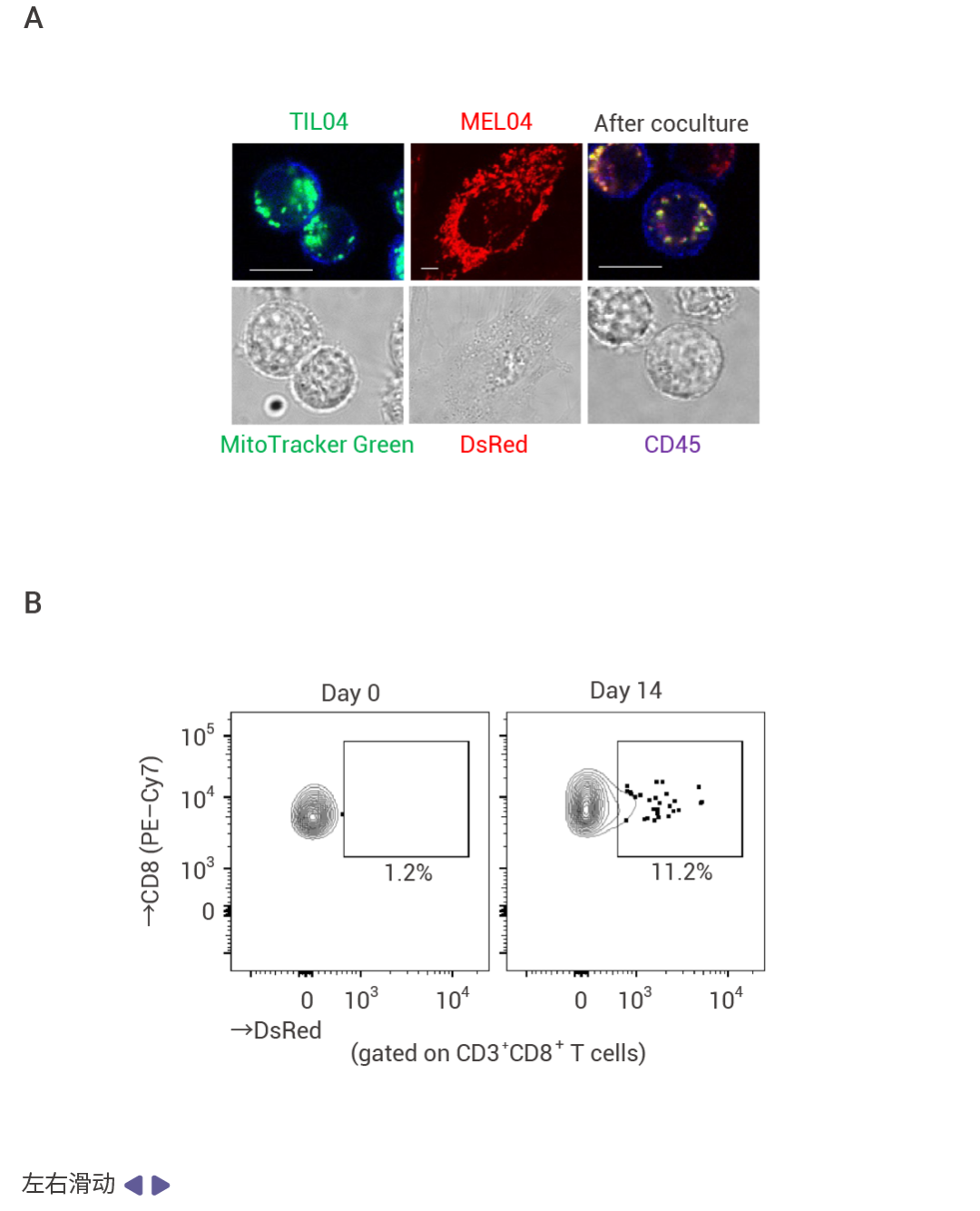
Nature 前沿∶ mtDNA 功能再升级! 癌细胞免疫逃逸 "新" 策略|MedChemExpress (MCE) - 知乎
Nature Alphabet Chart in Illustrator, PDF - Download | Template.net
Vector Nature Wallpapers - Top Free Vector Nature Backgrounds ...
10 Words to Describe the Beauty of Nature - Writing Tips Oasis - A ...
Beauty of Nature Essay - 100, 200 and 500 Words
80 Beautiful Poems About Nature - October 2025
Best Nature Wallpaper (54+ pictures) WallpaperSet - athensartreview
47 Breathtaking Nature Coloring Pages - Our Mindful Life
Nature Images For Html Background Color - Infoupdate.org
Native American Poems About Nature And Science - Infoupdate.org
nature前沿为2023年国自然提供研究思路:CAR - T细胞治疗新靶点RASA2带来了可持久击杀肿瘤的T细胞 - 知乎
『珍藏版』Nature综述 组织特异性巨噬细胞 - 知乎
Vincent van gogh nature morte hi-res stock photography and images - Alamy
Nature Wallpaper Aesthetic - Infoupdate.org
Funny Background Hd Wallpaper Nature Dark Free - Infoupdate.org
Spring Nature Scavenger Hunt Printable for Kids - Teach Beside Me
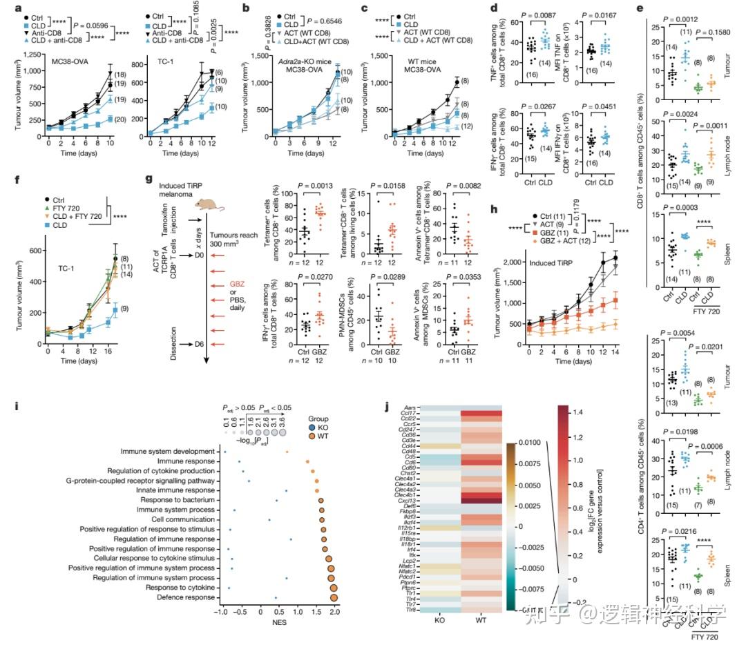
Nature|α2肾上腺素能受体激活引发的肿瘤免疫排斥反应 - 知乎
Free Printable Nature Coloring Pages - Totally Free Printables
Nature Love Wallpaper Full Hd Free - Infoupdate.org
Nature Wallpapers Ai Generated For Free Ai Generated - vrogue.co
Nature Border Png - Infoupdate.org
Nature︱比利时布鲁塞尔路德维希癌症研究所朱晶晶团队发现激活α2-AR的降压药可诱导强效抗肿瘤免疫应答 - 知乎
Nature Bingo (Free Printables) - The Best Ideas for Kids
Nature Drawing Ideas For Beginners With Pencil - Infoupdate.org
Nature Vs Nurture PowerPoint Presentation Slides - PPT Template
Nature子刊权威发布:免疫治疗耐药后,5种破解策略! - 知乎
Beautiful Nature Scenery Free Stock Photo | picjumbo
[100+] Nature Landscape Pictures | Wallpapers.com
Premium Photo | Spring and nature concept
What is Nature | Definition of Nature
[100+] Most Beautiful Nature Wallpapers | Wallpapers.com
Premium Photo | Nature wallpaper, beautiful nature wallpaper, 4k nature ...
Kinetic Sand Recipe You Can Make at Home - DIY Candy
Premium Vector | Print Design Nature Landscape Outline Coloring Page
Premium Vector | Print design nature landscape outline coloring page
🔥 [10+] Vector Nature Wallpapers | WallpaperSafari
Nature in 2023 | Short poems about nature, Poem about nature beauty ...
胡全银团队Nature Nanotechnology:个性化肿瘤疫苗新突破! - Book学术
Nature子刊:让癌细胞变硬可将过继性T细胞免疫疗法的疗效提高50% - 每日头条
What is it Like to Live in Berlin? 10 Facts & Guide - BitGlint
Watch Nature Cat Videos | PBS KIDS
Nature Coloring Pages Free Printable
3d Nature Wallpaper Stock Photos, Images and Backgrounds for Free Download
Nature Background Graphic by Fstock · Creative Fabrica
beautiful nature wallpaper hd wallpaper. AI-Generated 30258039 Stock ...
Nature Landscape Background Graphic by Craftable · Creative Fabrica
Nature Wallpaper
Nature Wallpaper Green Background Hd
Nature desktop wallpaper online
Nature Wallpaper High Definition ·① WallpaperTag
Nature Green Texture Green Leaf Spring Beautiful Powerpoint Background ...
Nature wallpaper, beautiful nature wallpaper, 4k nature wallpapers,hd ...
Best Nature Wallpaper For Living Room at Bob Bormann blog
Shining Landscape Ai Art Wallpaper Hd Nature 4k Wallpapers Images And ...
Beautiful Nature Background Hdwindows 11 Nature Themes
Ai Generated Nature Background, River, Sunrise, Sunset Background Image ...
illustration of the beauty of nature with a stunning double exposure ...
Nature Wallpaper Vivo
Nurture Vs Nature
A call to rethink human-nature relationship in the Anthropocene | Esade ...
Nature Blur Background Stock Photos, Images and Backgrounds for Free ...
How To Draw Nature Using Pencil
Four Elements Nature Symbols Earth Water Stock Vector (Royalty Free ...
Easy Nature Coloring Pages
Vector summer nature background with green leaves boder,Spring frame ...
Armchair Expert Nature Vs Nurture at Mildred Rohe blog
Nature Coloring Pages at tanpaisleighblog Blog
Natural Leaf White Beautiful Rural Nature Powerpoint Background For ...
Nature Vs Nurture Screencaps
Beautiful Nature USA
How To Draw Nature Step By Step For Beginners
Nature wallpaper background, Nature digital painting, Colorful nature ...
How To Draw Good Nature
24 Inspiring Bible Verses Celebrating God's Creation in Nature
Man Vs Nature Conflict Examples Creative Writing & Comprehension Made
Five Elements Of Nature Vector Art, Icons, and Graphics for Free Download
Nature and environment doodle art black white Vector Image
Fibonacci Sequence Spiral in Nature #10 Drawing by RAGANA Design ...
NATURE Vocabulary: English ESL worksheets pdf & doc
Coloring Pages Nature
Cards Like Return To Nature at Ian Milligan blog
Sunset Landscape Drawings
肿瘤缩小,7个月未再生长!《Nature 》子刊:TCR-T细胞免疫疗法精准打击癌细胞 2024年7月22日 医麦客新闻 eMedClub ...
Nature:让抗癌T细胞更有效、更持久!新靶点RASA2“有戏”_基因_Marson_研究人员
Fiche De Fonction Exemple
【Nature】T细胞中的RASA2消融可提高抗原敏感性和长期功能-《转》译-转化医学网-转化医学核心门户
Get The Kids Ready for School – Nature's Way®
Nature:让抗癌T细胞更有效、更持久!新靶点RASA2“有戏”医药新闻-ByDrug-一站式医药资源共享中心-医药魔方
Nature:新型化合物或能让纳洛酮更长效持久 有望更有效逆转阿片类药物过量的致死风险_生物科技_健康一线资讯
Models and co-culture experiments assess four mechanisms of ...