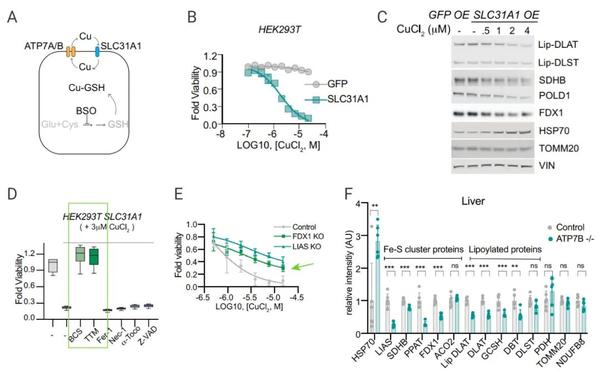
一文读懂铜死亡 | MedChemExpress - 知乎
细胞衰老标志物及检测方法! | MedChemExpress - 知乎
超级干货:蛋白/抗体标记 | MedChemExpress - 知乎
铁死亡细胞实验相关抑制剂、激动剂 | MedChemExpress - 知乎
细胞凋亡通路 | MedChemExpress - 知乎
mRNA 疫苗技术:对抗癌症新利器 | MedChemExpress - 知乎
Science 背靠背 | 溶酶体酶转运因子 LYSET - MedChemExpress - 知乎
动物给药方式汇总 | MedChemExpress - 知乎
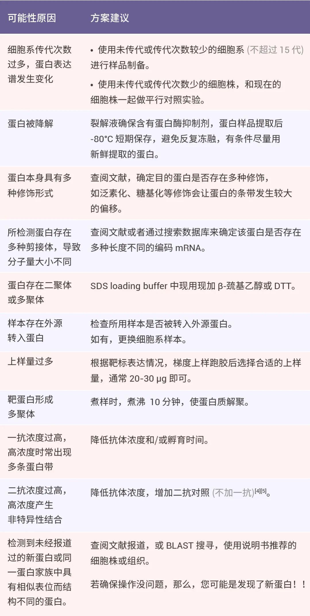
超详细:WB 常见问题及解决方案 | MedChemExpress - 知乎
那他珠单抗 | 189261-10-7 - MedChemExpress - 知乎
多肽——独特的药物 | MedChemExpress - 知乎
动物给药方式大汇总 (第二弹) | 给药方式怎么选 - MedChemExpress - 知乎
代谢组学基础实验篇 | MedChemExpress - 知乎
PROTAC与抗体偶联药物的结合 | MedChemExpress - 知乎
AACR 2023 复盘 | 指路癌症药物研发新方向 - MedChemExpress - 知乎
基因编辑技术 CRISPR/Cas9,“魔剪”一文通~ | MedChemExpress - 知乎
超详细 | 线粒体质量控制及机制 - MedChemExpress - 知乎
PROTAC——靶点选择与设计 | MedChemExpress - 知乎
超干货:解读实验标准品 | MedChemExpress - 知乎
重组蛋白、试剂盒、化合物库 暖冬礼 | MedChemExpress - 知乎
铜死亡丨解锁细胞死亡新方式 - MedChemExpress - 知乎
肿瘤细胞铜死亡| MedChemExpress (MCE) - 知乎
铁死亡,究竟该如何检测?- MedChemExpress - 知乎
科研助攻: 靶点药物筛选知多少?| MedChemExpress - 知乎
深度解析肿瘤模型 (一)| MedChemExpress - 知乎
一文读懂 KRAS- MedChemExpress - 知乎
细胞活力检测方法大盘点 - MedChemExpress - 知乎
类器官专题 | 实验常见问题答疑-MedChemExpress - 知乎
稳定同位素——如何玩转质谱内标定量 - MedChemExpress - 知乎
靶向治疗!获诺奖的 “点击化学” 原来可以这么用 - MedChemExpress - 知乎
动物实验 | 小鼠给药方式大汇总-MedChemExpress - 知乎
多肽药物有哪些?| MedChemExpress - 知乎
外泌体介绍 - MedChemExpress - 知乎
CGRP通过破坏mTOR-Raptor相互作用促进癌症进展 - MedChemExpress - 知乎
中药单体库 及 各种高通量药筛化合物库大汇总| MedChemExpress - 知乎
顶刊解读 | 又又又来新招数? 铜死亡 Buff 的超声波, 与癌细胞 "铜" 归于尽_MedChemExpress(中国) - 知乎
FDA 获批药物盘点! (2023 上旬)| MedChemExpress - 知乎
干货分享 | DSS 诱导结肠炎: 不同分子量差异有哪些?选对才能造好模!_MedChemExpress - 知乎
HLA-E: 免疫检查点 "新星"| MedChemExpress - 知乎
胞葬作用 (Efferocytosis) :程序性死亡细胞临终前最后一站 - MedChemExpress - 知乎
一文读懂 Notch 信号通路| MedChemExpress - 知乎
MedChemExpress - 知乎
💡一文读懂铜死亡!从铜代谢到癌症治疗,核心逻辑不迷路 - 知乎
一文带你读懂热点“铜死亡”! - 知乎
Cell Death Differ 观点︱铜死亡:受p53调节的代谢性细胞死亡 - 知乎
2024 年上半年 First-in-Class 产品汇总 |MedChemExpress - 知乎
深度解析肿瘤模型 (二)|MedChemExpress - 知乎
科学网—铜死亡的触发和检测方法及铜的稳态调节在抗肿瘤中的应用 - MedChemExpress - 蒲姣姣的博文
一文带你读懂热点“铜死亡” - TargetMol
一文带你读懂热点“铜死亡”!-药品研发-蒲公英 - 制药技术的传播者 GMP理论的实践者
一文带你读懂热点“铜死亡”!
一文读懂铜冶炼行业:冶炼工艺、精炼铜供需、冶炼厂利润__凤凰网
Based on this image's title: “一文读懂铜死亡 | MedChemExpress - 知乎”