YouTube | España: Anonymous atacó web del Tribunal Constitucional "en ...
Anonymous Perú atacó página web del Tribunal Constitucional
Anonymous reivindica un ataque a la web del Tribunal Constitucional ...
Ley Pulpín: Anonymous ataca portal del Tribunal Constitucional - Paperblog
Ley Laboral Juvenil: Anonymous anuncia ataques exigiendo derogatoria de ...
Anonymous ataca la web del Tribunal Constitucional español | Minuto30
España: Anonymous ataca la página web del Tribunal Constitucional – eju.tv
Anonymous atacó web del aeropuerto nipón de Narita | REDES-SOCIALES ...
JURISPRUDENCIA DEL TRIBUNAL CONSTITUCIONAL EN EL ÁMBITO LABORAL FUE EL ...
CONSTITUCION ESPAÑOLA Y LEY ORGANICA DEL TRIBUNAL CONSTITUCIONAL (20ª ...
PRESENTACIÓN DE LA NUEVA PÁGINA WEB DEL TRIBUNAL CONSTITUCIONAL ...
Anonymous tumba la web del TC en una campaña de apoyo al desafío ...
Realizar Un Análisis de La Ley 137-11 Orgánica Del Tribunal ...
Análisis de La Sentencia Del Tribunal Constitucional | PDF | Sentencia ...
Esquema sobre la composición y competencias del Tribunal Constitucional ...
Esquema TITULO IX DEL TRIBUNAL CONSTITUCIONAL | PDF | Gobierno de ...
Sentencia DEL Tribunal Constitucional - SENTENCIA DEL TRIBUNAL ...
Esquemas recursos TC - (LEY ORGÁNICA DEL TRIBUNAL CONSTITUCIONAL ...
Miembros del Tribunal Constitucional no deben ser elegidos por el ...
Anonymous atacó web del gobierno brasileño
Ley laboral juvenil: presentan demanda de inconstitucionalidad ...
Así fue la captura del hacker vinculado a Anonymous y que atacó los ...
MAGISTRADO DEL TRIBUNAL CONSTITUCIONAL GUSTAVO GUTIÉRREZ TICSE PRESENTA ...
TC: ¿Qué dispone la sentencia del Tribunal Constitucional sobre el ...
Rolando Jiménez: “Blindaje del Tribunal Constitucional prolongará la ...
LEY DE AMNISTÍA | Claves de la sentencia y aval del Tribunal Constitucional
Los nuevos miembros del Tribunal Constitucional toman posesión - El ...
Sentencia del Tribunal Constitucional sobre el Estatut de Cataluña ...
Tribunal Constitucional declara infundada demanda del Ministerio ...
Ley Laboral Juvenil: Este es el documento de la polémica norma ...
Tribunal Constitucional | Tribunal Constitucional anuncia la ...
Tribunal Constitucional | Tribunal Constitucional realiza histórica ...
Anonymous atacó web de Gian Marco
Tribunal Constitucional | Carta aclaratoria del Tribunal Constitucional
Tribunal constitucional declara infundada demanda de ...
¿Cuántos jueces tiene el Tribunal Constitucional y cada qué tiempo se ...
Tribunal Constitucional (Exposición) | PDF | Gobierno | Ley Pública
Así es la renovación de los magistrados del Tribunal Constitucional
Conoce los nuevos miembros del Tribunal Constitucional
Mini esquema CE: Consejo General del Poder Judicial y Tribunal ...
El futuro de la reforma judicial, en manos del Tribunal Constitucional
Anonymous atacó sitios gubernamentales de Venezuela: “Estamos unidos ...
Francisco Morales es el nuevo presidente del Tribunal Constitucional
Ficha de Aplicación 08 - Ley Laboral Juvenil Grupo7 | PDF | Derecho ...
Anonymous explicó por qué atacó web gubernamental de Ecuador
TRIBUNAL CONSTITUCIONAL Y SUNAFIL SUSCRIBEN CONVENIO DE COOPERACIÓN ...
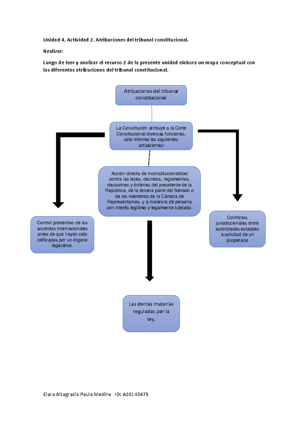
Unidad 4. Actividad 2. Mapa Conceptual sobre Atribuciones del Tribunal ...
Congreso verá este jueves 14 elección de nuevo magistrado del Tribunal ...
La "Ley Pulpín" llegó a Wikipedia: Crean entrada sobre la Ley Laboral ...
En torno al aforamiento de los magistrados del Tribunal Constitucional
Post: Anonymous hackeó al Tribunal Constitucional
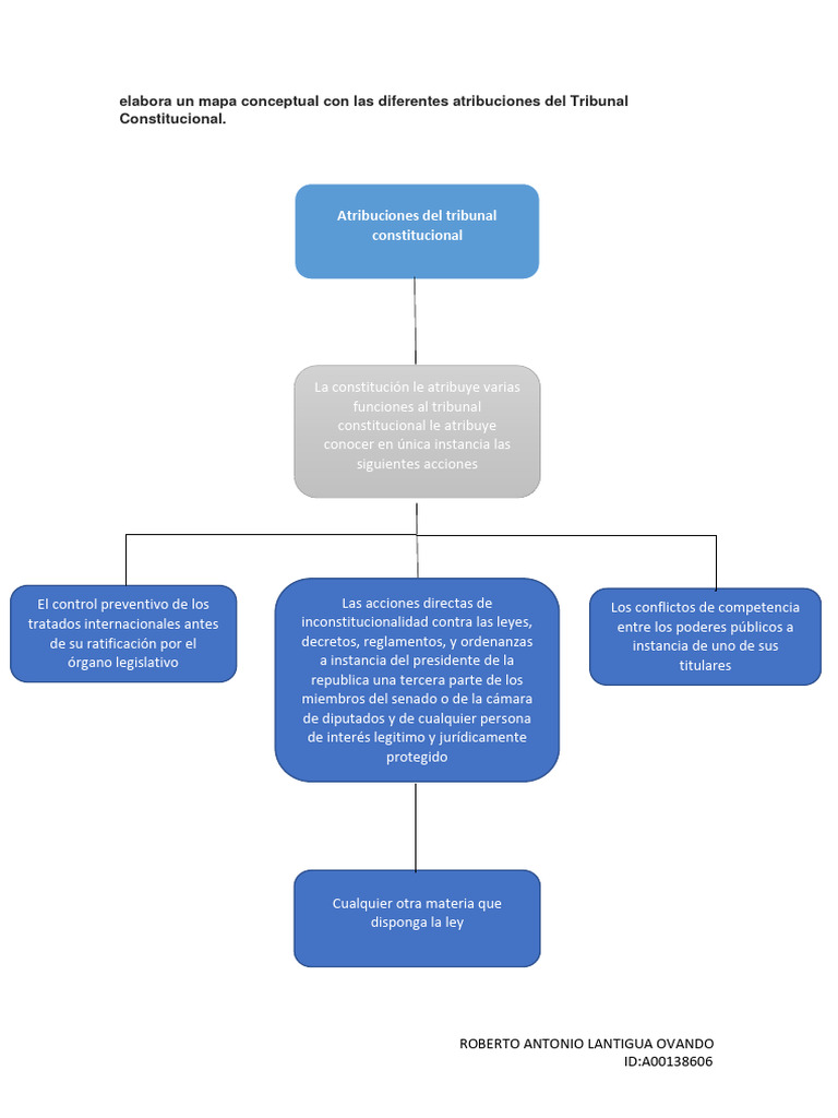
Elabora Un Mapa Conceptual Con Las Diferentes Atribuciones Del Tribunal ...
El gobierno asalta el Tribunal Constitucional, último reducto del ...
Tribunal Constitucional de Bolivia inhabilitó a Evo Morales para las ...
TRIBUNAL CONSTITUCIONAL REALIZÓ «DIÁLOGO DE CORTES» EN LA MACRO REGIÓN ...
Juramentados en Palacio nuevos miembros Tribunal Constitucional ...
Discurso del nuevo presidente del Tribunal Constitucional, Francisco ...
PRINCIPIO DE PROPORCIONALIDAD EN LA JURISPRUDENCIA DEL TRIBUNAL ...
Los letrados del Constitucional avalan la legitimidad de las CCAA para ...
03741-2004-AA - preciso - TRIBUNAL CONSTITUCIONAL EXP. N-2004-AAlTC ...
Tribunal Constitucional | TC pone a circular siete obras sobre derecho ...
Tribunal Constitucional - Reforma de Pensiones por solicitud de ...
Quiénes son los ministros del Tribunal Constitucional
Tribunal Constitucional | Inicio
Afirman que el Tribunal Constitucional esta “politizado” - Radio Onda Azul
Cambio en los despidos: el Constitucional considera nulos aquellos que ...
La ponencia del TC sobre la amnistía: "No responde a capricho o mero ...
Tribunal Constitucional de España
Bibliotecas – .:: Tribunal Constitucional Plurinacional
Anonymous atacó más de 60 sitios oficiales en Venezuela
Anonymous atacó en Bolivia
Juez Estévez presidirá el Tribunal Constitucional
Jueces sí pueden inaplicar una ley cuya constitucionalidad ha sido ...
Anonymous Venezuela ataco web de su gobierno - YouTube
Esquema Tribunal Constitucional | PDF | Constitución | Justicia
Leyes – .:: Tribunal Constitucional Plurinacional
Tribunal Constitucional | Publicaciones
Quiénes son los nueve vocales conservadores del Poder Judicial que ...
Tribunal Constitucional República Dominicana - GPTW CARCA
La Fiscalía pide 18 años de prisión a un 'hacker' de Anonymous que ...
Sentencia 1985 98 - STC 98/1985, de 29 de julio de 1985, El Pleno del ...
Anonymous atacó las webs de Senadores y Diputados de Mendoza
Anonymous atacó al régimen de Nicolás Maduro
Tenía problemas con otros trabajadores: esto es lo que se sabe del ...
Tribunal Constitucional Plurinacional de Bolivia - TCP
Portal do Tribunal Constitucional | Constituição
TC, esta vez por unanimidad: Inconstitucionales algunas medidas del ...
Microcurrículo Derecho Constitucional Ataco 2023-2 | PDF | Derechos ...
“SOMOS UN EQUIPO QUE VIENE TRABAJANDO DESDE HACE 27 AÑOS COMPROMETIDO ...
Poder Laboral Ataco | PDF | Justicia | Crimen y violencia
Esquemas Tribunal Constitucionalpdf | PDF
MAGISTRADO FRANCISCO MORALES SARAVIA JURAMENTÓ COMO NUEVO PRESIDENTE ...
Miftaraj: La seguridad nacional no se protege mediante conferencias ...
TC | Portal Web
Marianella Ledesma: “El Perú vive un retroceso en justicia y buscan ...
¿Qué amenazas ve con la aprobación de la ‘Ley de implementación del TLC’?
Anonymous ataca Femsa y Semarnat
Facultad de Derecho y Ciencias Políticas realizó conversatorio con ...
El TC insiste en que el voto telemático de Puigdemont y Puig en el ...
Centro Democrático advierte que el Pacto Histórico “atacó” al ...
Detalle de la actividad
Conoce el nombre que el Gobierno le puso al 2015 | Canal N
¿Constructivismo jurídico? | España
Magistrados-del-Tribunal-Constitucional.pdf