一文读懂 KRAS- MedChemExpress - 知乎
一文读懂 Notch 信号通路| MedChemExpress - 知乎
AACR 2023 复盘 | 指路癌症药物研发新方向 - MedChemExpress - 知乎
一文读懂铜死亡 | MedChemExpress - 知乎
一文读懂内质网自噬 | MedChemExpress - 知乎
深度解析肿瘤模型 (一)| MedChemExpress - 知乎
基因编辑技术 CRISPR/Cas9,“魔剪”一文通~ | MedChemExpress - 知乎
一文搞懂什么是基于片段的药物开发! | MedChemExpress (MCE) - 知乎
MedChemExpress - 知乎
肠癌KRAS基因突变 - 知乎
靶点学习:KRAS - 知乎
什么是KRAS? - 知乎
一文了解肺癌KRAS突变 - 知乎
【干货】KRAS突变治疗总结 - 知乎
一文读懂伴随诊断,盘点FDA所有获批CDx产品 - 知乎
聚焦激酶:EGFR、KRAS - 知乎
CRISPR/Cas9助力攻克癌症肿瘤“大魔王”——KRAS - 知乎
KRAS靶向库——抗癌药物研发新曙光! - 知乎
一例KRAS G12C NSCLC患者对adagrasib的多克隆获得性耐药 - 知乎
四十年磨一剑 | 全球首款“不可成药”靶点KRAS G12C药物AMG510获批上市 - 知乎
信达生物KRAS抑制剂纳入突破性疗法,一文汇总KRAS进展 - 知乎
一文全梳理:最新KRAS靶向药物联合治疗方案临床进展! - 知乎
常见的致癌基因“KRAS” - 知乎
Science | KRAS新突破!小分子泛KRAS降解剂的抗癌潜力 - 知乎
攻克“最难缠”的KRAS基因突变:目前的获批药物和临床试验新药都有什么,一文全概括了! - 知乎
打破KRAS靶点“不可成药”难题?一文总结KRAS G12C/G12D靶向药物临床研究进展!3款已上市,多款临床招募中 - 知乎
全球首款KRAS突变用药——索托拉西布(AMG510) - 知乎
靶向KRAS的药物开发策略有哪些? - 知乎
FDA批准第二款KRAS抑制剂,一文汇总RAS靶点研发现状 - 知乎
Mol Cancer 丨 针对KRAS突变型癌症的药物治疗与耐药性 - 知乎
一文带你详述KRAS基因突变 - 知乎
礼来新一代KRAS G12C抑制剂:临床前数据亮眼,抗癌活性较AMG 510提高10倍 - 知乎
128—胃癌MET抑制剂治疗后耐药检测到KRAS扩增 - 知乎
一文详解4款已上市kras g12c靶向药:索托拉西布、阿达格拉西布、氟泽雷塞、格索雷塞用法用量、不良反应及处理方法! - 知乎
玩转KRAS - 知乎
八款KRAS新药介绍,肿瘤患者必看 - 知乎
新突破:全球首款KRAS抑制剂获批上市,“不可成药”靶点新生! - 知乎
KRAS突变胰腺癌:又一靶向药,获FDA加速许可进入临床 - 知乎
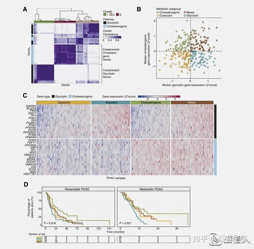
一文读懂肿瘤代谢常见分析思路 - 知乎
安德森癌症中心教授谈:KRAS突变的研究进展 - 知乎
助力Kras,p53癌基因研究,“药"更近一步! - 知乎
IF=56.9 一区!扼住KRAS耐药的咽喉!科学家发现癌细胞对KRAS抑制剂耐药的必经之路 - 知乎
FDA批准第一个KRAS靶向药 - 知乎
什么是恶性肿瘤中KRAS基因突变、检测方法、靶向及联合治疗策略以及未来临床诊疗的探索! - 知乎
KRAS靶向治疗的现状和未来方向 - 知乎
Science【前沿】|新型小分子降解剂:突破KRAS突变不可通用性成药治疗的关键 - 知乎
Science:科学家开发出了一种新型的KRAS解决策略 或有望克服“不可药用”的障碍 - 知乎
众多国产 KRAS 抗癌药获批临床,这意味着什么? - 知乎
Molecular Cell:KRAS突變腫瘤分子特徵和新的精準治療策略 - 每日頭條
从不可成药到研发成果“井喷”,细说KRAS - 药时代DrugTimes
靶向抗癌药的“圣杯 ”:KRAS靶点的成药之旅|KRAS|突变|药物|抑制剂|细胞|-健康界
KRAS靶向药物,又一款KRAS G12C抑制剂Adagrasib(中文名阿达格拉西布、MRTX849)登录中国-无癌家园
带你认识癌症靶点:KRAS-MedSci.cn
一文科普KRAS突变前世今生|你确定不来了解这个靶点么?|NSCLC|KRAS|靶点|突变|患者|-健康界
药明直播间|体外新药筛选系列(一):KRAS筛选助力靶向肿瘤药物研发_哔哩哔哩_bilibili
读书报告 | 鞘糖脂合成介导 KRAS 驱动癌症的免疫逃逸-MedSci.cn
研发前沿| 盘点近期KRAS PROTAC,顺便聊聊珃诺的CHAMP|PROTAC|CHAMP|KRAS|降解剂|化合物|胰腺癌|肿瘤|耐药|-健康界
一种KRAS点突变的肿瘤细胞及其应用
Based on this image's title: “一文读懂 KRAS- MedChemExpress - 知乎”