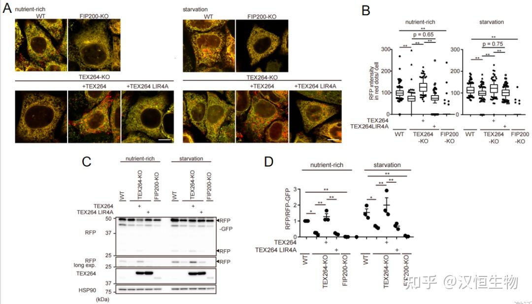
一文读懂内质网自噬 | MedChemExpress - 知乎
超详细 | 线粒体质量控制及机制 - MedChemExpress - 知乎
多肽——独特的药物 | MedChemExpress - 知乎
细胞衰老标志物及检测方法! | MedChemExpress - 知乎
GMP 小分子 | 细胞命运的指路牌——小分子调控干细胞疗法 - MedChemExpress - 知乎
Science 背靠背 | 溶酶体酶转运因子 LYSET - MedChemExpress - 知乎
靶向 TGF-β 信号通路 | MedChemExpress - 知乎
代谢组学基础实验篇 | MedChemExpress - 知乎
细胞凋亡通路 | MedChemExpress - 知乎
Hedgehog 信号通路与癌症 | MedChemExpress - 知乎
PCR 核酸检测试剂盒 | MedChemExpress - 知乎
PROTAC——靶点选择与设计 | MedChemExpress - 知乎
基因编辑技术 CRISPR/Cas9,“魔剪”一文通~ | MedChemExpress - 知乎
免疫抑制剂、拮抗剂、细胞因子抑制剂 | MedChemExpress - 知乎
mRNA 疫苗技术:对抗癌症新利器 | MedChemExpress - 知乎
一文读懂铜死亡 | MedChemExpress - 知乎
PROTAC 技术靶向降解 BTK | MedChemExpress - 知乎
细胞自噬:2023 中标热点! | MedChemExpress - 知乎
MMPL3 蛋白的晶体结构,MMPL3 抑制剂有望治疗结核病 | MedChemExpress - 知乎
Nature 重磅 | 光合作用可增强哺乳动物细胞合成代谢功能 - MedChemExpress - 知乎
当坏死性凋亡碰撞肿瘤免疫 | MedChemExpress - 知乎
T-ALL表观基因组谱图 | MedChemExpress - 知乎
靶向治疗!获诺奖的 “点击化学” 原来可以这么用 - MedChemExpress - 知乎
外泌体介绍 - MedChemExpress - 知乎
高分文献:解析长寿与抗衰老背后的机制 - MedChemExpress - 知乎
胞葬作用 (Efferocytosis) :程序性死亡细胞临终前最后一站 - MedChemExpress - 知乎
HLA-E: 免疫检查点 "新星"| MedChemExpress - 知乎
铜死亡丨解锁细胞死亡新方式 - MedChemExpress - 知乎
一文读懂 Notch 信号通路| MedChemExpress - 知乎
一文读懂 KRAS- MedChemExpress - 知乎
细胞活力检测方法大盘点 - MedChemExpress - 知乎
怎么做 Western blot?- MedChemExpress - 知乎
神经干细胞移植 “逆转” 神经损伤 - MedChemExpress - 知乎
铁死亡,究竟该如何检测?- MedChemExpress - 知乎
深度解析肿瘤模型 (一)| MedChemExpress - 知乎
Nature 重磅: 3D 人类皮层类器官(hCO) 与在体鼠脑的成功融合!- MedChemExpress - 知乎
Science & Nature 双开花:改善过继性免疫细胞疗法的新手段 - MedChemExpress - 知乎
科研助攻: 靶点药物筛选知多少?| MedChemExpress - 知乎
肿瘤微环境,如何影响癌症空间和细胞异质性? - MedChemExpress - 知乎
小胶质细胞与阿尔兹海默症| MedChemExpress - 知乎
超详细 | 速速了解什么是抗体偶联药物 ADC -MedChemExpress - 知乎
类器官专题 | 实验常见问题答疑-MedChemExpress - 知乎
MedChemExpress - 知乎
自噬干货分享系列之内质网自噬研究 - 知乎
综述|全面了解比线粒体更热的内质网自噬,来看这篇 - 知乎
一文带你了解:自噬概念与自噬分类 - 知乎
干细胞分类和应用-MedChemExpress - 知乎
细胞自噬,究竟怎么 "玩"? - MedChemExpress 生物.医药.天然产物
内质网自噬| MedChemExpress (MCE) 生物.医药.天然产物
IF:12 I Biolinkedin® Protein A/G磁珠(L-1004)参与内质网自噬机制的研究 - 上海翎因生物科技有限公司
Journal of Cell Biology | 王涛实验室揭示细胞自噬在内质网蛋白错误折叠引发的神经退行性疾病中的病理作用-清华大学生物 ...
酸感应离子通道 1a 通过调节内质网自噬促进小鼠酒精相关肝病,Acta Pharmacologica Sinica - X-MOL
Current Biology|北大陈建国组发现新的内质网自噬受体 - 每日头条
百奥斯生物 | 长衍病理
自噬干货分享系列之内质网自噬研究
自噬干货分享系列之【内质网自噬研究】-公司新闻-汉恒生物科技(上海)有限公司
Nature重磅综述:自噬在健康衰老和疾病中的作用
生命学院刘艳芬组揭示泛素化修饰调控内质网自噬新机制
JACC:CardioOncol:内质网选择性的自噬过程或能减缓抗癌药物所诱导的机体心脏毒性作用_生物科技_健康一线资讯
王立明课题组全面总结微自噬研究进展 为微自噬相关疾病治疗提供重要参考-湖南大学新闻网
陈明周教授团队揭示寨卡病毒感染调控内质网自噬的分子机制-湖北大学生命科学学院
内质网自噬研究工具
陈明周教授团队揭示寨卡病毒感染调控内质网自噬的分子机制-湖北大学新闻网
序列相似性家族134成员B介导的内质网自噬对内毒素/脂多糖诱导的小鼠树突状细胞凋亡的影响
Based on this image's title: “一文读懂内质网自噬 | MedChemExpress - 知乎”