【matplotlib】hist関数で複数のヒストグラムを同時に表示する方法とコツ[Python] | 3PySci
【matplotlib】ヒストグラムを表示する方法(hist関数)[Python] | 3PySci
【matplotlib】レーダーチャートの作成方法[Python] | 3PySci
【matplotlib】2軸グラフで表示する軸の値を指定する方法と軸の値を回転させる方法[Python] | 3PySci
【plotly】複数のグラフを一度にプロットする方法[Python] | 3PySci
【NumPy】np.convolveのmode(same、full、valid)を比較[Python] | 3PySci
【matplotlib】凡例を横並びにする方法[Python] | 3PySci
【plotly】ScatterやBarで複数のデータを並べる方法とScatterで散布図を表示する方法[Python] | 3PySci
【plotly】軸の値の範囲を指定する方法と軸を対数(log)にする方法[Python] | 3PySci
【matplotlib】途中で分断された(切れている)グラフを出力する方法[Python] | 3PySci
グラフ表示 | 3PySci
【plotly】グラフタイトルの設定[Python] | 3PySci
【plotly】軸ラベルの設定[Python] | 3PySci
【matplotlib】画像サイズの設定(figsizeにおけるピクセルとdpiとインチの関係)[Python] | 3PySci
【matplotlib】等高線図を表示する方法(plt.contour)[Python] | 3PySci
【matplotlib】X軸を2本にした場合の目盛りを傾ける方法[Python] | 3PySci
【matplotlib】散布図でそれぞれの点で違う色を使う方法[Python] | 3PySci
【matplotlib】pcolormeshで二次元カラープロットを表示する方法[Python] | 3PySci
【NumPy, SciPy】正規分布(ガウス分布)に従うランダムな値を取得する方法[Python] | 3PySci
Matplotlib で 2つのヒストグラムを同時にプロットする方法 | Delft スタック
matplotlib – hist でヒストグラムを作成する方法 | pystyle
【Matplotlib】ヒストグラムを表示する方法 (hist, hist2d, PercentFormatter) | 使える.py
Matplotlib | Pythonで綺麗な2次元散布図を描く方法(2. 理論編) | 天文学者のpython・音楽・お料理レシピ
【plotly】今すぐできる!2次元ヒストグラムの作図 | StudySpace
【Matplotlib】ヒストグラムを簡単に表示する方法を解説 (Axes.hist, pyplot.hist2d) | 実務で役立つ ...
PythonのMatplotlibでヒストグラムを描く方法[積み上げヒストグラム] | IT-Mayura
matplotlibで3次元空間に2次元ヒストグラムを表示する方法 | 艮電算術研究所
Pythonで多次元リストから2次元ヒストグラムを作りたい | teratail
2Dヒストグラムの一定範囲の平均値をとりたい | teratail
matplotlibで3次元空間に2次元ヒストグラムを表示する方法 | U-知能デバイス研究所
plt.hist の積み上げヒストグラムの位置関係と凡例の位置関係を同じにしたい。 | teratail
matplotlib – hist2d で2次元ヒストグラムを作成する方法 | pystyle
matplotlibでヒストグラムを表示する方法を解説 | エンスタ
【matplotlib】ヒストグラムの描画方法 ~ hist, hist2d, hexbin
2次元ヒストグラムを作成する
ヒストグラム_Matplotlib - Pythonの可視化
Python+matplotlibの二次元ヒストグラムhist2dでエントリー数が0のビンの色を白くする方法 - 物理の駅 Physics ...
Matplotlib ヒストグラム徹底攻略!|作成も見た目の設定も全解説 - YutaKaのPython教室
bitWalk's: 【備忘録】PySide2 と Matplotlib でヒストグラム
[matplotlib] 6.ヒストグラムの作成方法と詳細なパラメータ調整 – サボテンパイソン
matplotlib.pyplot.hist – ヒストグラム – TauStation
【Python】matplotlibでヒストグラム作成(まとめ)|努力のガリレオ
【matplotlib】ヒストグラムを作成【ビン数、横幅、正規化、複数】
Python: matplotlibの二次元ヒストグラムhist2dでエントリー数が0のビンの色を白くする方法-2 - 物理の駅 ...
[Python]Matplotlibで2次元ヒストグラムを作成する方法 #matplotlib - Qiita
【第15回】matplotlibを用いたヒストグラムの作成 - Pythonによるデータ分析・機械学習ブログ
【Jupyter Notebook】Matplotlibで2次元グラフを描こう【その4:ヒストグラム応用編】
PandasのPlot(matplotlib)
2次元配列のヒストグラムの使い方がいまいち
matplotlib pylab_examples_Examples 94_hist2d_demo
グラフの視覚化 — pandas 2.3.0 ドキュメント
[matplotlib 3D] 6. 2次元ヒストグラムの3D表示 – サボテンパイソン
【Jupyter Notebook】Matplotlibで2次元グラフを描こう【その3:ヒストグラム基礎編】
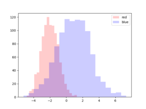
Based on this image's title: “【matplotlib】2つのヒストグラムをhist2dを使って2次元カラープロットで表示する方法[Python] | 3PySci”