The Ultimate Developer’s Guide to AES-GCM Encryption: Encrypt and ...
The Ultimate Developer’s Guide to AES-GCM: Encrypt and Decrypt with ...
Ultimate Guide to AES 256 Encryption: Strengthening Data Protection for ...
Ultimate Guide to AES Encryption and File Encryption Solutions
AES Video Encryption - The Ultimate Guide to Encrypted Video Streaming
The AES-GCM cryptographic algorithm model for data encryption ...
Implementing Local AES-GCM Encryption and Decryption in Java | by John ...
Advanced Encryption Standard AES: Ultimate Guide to Secure Data
AES-GCM encryption and decryption for Python, Java, and Typescript | by ...
encryption - AES GCM Difference between the IV and the Secret Key ...
Encrypt Files in Laravel with AES-256-GCM and Memory-Efficient ...
Figure 6 from Performance comparison of AES-GCM-SIV and AES-GCM ...
Figure 1 from Performance comparison of AES-GCM-SIV and AES-GCM ...
V5b: Authenticated encryption: AES-GCM Galois Counter Mode (Applied ...
(PDF) Bitstream encryption and authentication with AES-GCM in ...
AES-GCM Encryption Utilities for React Application | by Uchenna Awa ...
provides the classification of existing authentication schemes for IoT ...
Hybrid Image Encryption Using AES GCM and RSA | PDF | Encryption | Key ...
Figure 3 from Implementation of AES-GCM encryption algorithm for high ...
PPT - The Galois/Counter Mode of Operation (GCM) PowerPoint ...
AES-256-GCM field-level encryption in a .NET application refers to ...
How to Use Asymmetric Encryption with AES and GCM Mode in .NET - YouTube
Secure Hybrid Encryption Protocol Between Bank and Wallet Provider (RSA ...
AES 256 GCM and ECDH | Authenticated Encryption and Decryption | End-to ...
🛡️ Using AES Encryption (GCM) in Flutter to Secure Sensitive Data | by ...
Figure 9 from Implementation of AES-GCM encryption algorithm for high ...
SecurePasswordCrypt: Secure AES-GCM Encryption & Password Hashing for ...
Understanding AES Encryption 256-Bit: Your Ultimate Guide | SecureDrive
Kizuna: Encrypt and decrypt files using AES-256-GCM » EsGeeks
Guide to Advanced Encryption Standard (AES)
A Gentle Explanation of the Cyclic Attack on AES-GCM · The Sad Horse
Understanding IV and Authentication Tag for AES/GCM Encryption - Learn ...
GitHub - bozhu/AES-GCM-Python: A Python implementation of the ...
OpenSSL AES-GCM vs AES-CTR with HMAC-SHA512, or Encrypt-then-MAC vs MAC ...
AES-GCM - Xiphera
Galois / Counter Mode (GCM) Cipher | Wireless On the Go
AES-GCM | AES-GCM Authenticated Encrypt/Decrypt Core IP Core
Spring Boot AES GCM Encryption & Argon2 Hashing Guide
AES-256-GCM: The Gold Standard of Modern Encryption - Petadot Blog
How we optimized the AES-GCM-SIV encryption algorithm
AES Encryption Explained: How the Cipher Works
GitHub - kbagher/aes-gcm: A simple client-side web app for encrypting ...
AES-GCM Encryption · Ox
Doing AES Encryption Correctly in Your .NET Application | by Hiếu Lê ...
Authenticated Modes (GCM, CCM, Poly1305): Why Apps Prefer Them ...
AES GCM and AES GCM-SIV mode | Malosdaf
Encryption: Key Exchange Algorithms | by Serhii Bohutskyi | Medium
PAGE—Practical AES-GCM Encryption for Low-End Microcontrollers
Implementing MQTT Protocol in Your Flutter App: A Step-by-Step Example ...
AES-GCM Nonce Reuse | dvck13
Block Cipher Modes of Operation Explained: ECB vs CBC vs CTR vs GCM ...
The Advanced Encryption Standard(AES) | Technology | PUFsecurity
AES GCM Base64 Cross-Platform Encryption / Decryption | by Rajadurai M ...
(PDF) PAGE—Practical AES-GCM Encryption for Low-End Microcontrollers
Implementing AES-GCM Encryption in JavaScript
AES-GCM Encryption with C# - DEV Community
Webinar: Technical Introduction to Native Encryption on MongoDB | PPT
AES-256 vs AES-256-GCM: Why GCM Is the Standard for Modern Encryption
Aes Decryption Java _ AES GCM implementation with authentication Tag in ...
(PDF) USE OF AUTHENTICATED AES-GCM ENCRYPTION IN VPN
Figure A1. AES-Galois/counter mode (GCM) encryption with time ...
Symmetric vs. Asymmetric Encryption: | by Kamlesh Singh | Stackademic
DS28S60 Based Bidirectional Authentication Example Using Jupyter ...
Encryption and Storage of Secrets | Nevis documentation
Galois/Counter Mode (GCM) and GMAC - YouTube
Python GCM Encryption Tutorial - Nitratine
Hybrid Encryption (AES-GCM for data + RSA-OAEP-SHA256 for AES key) overview
Authenticated Encryption
internal structure of GCM
aes gcmモード – aes gcm python – ZOEY
Encryption Guide: AES, RSA, ECC & Post-Quantum Cryptography
AES GCM Encryption with PowerShell
AES-256(GCM) Encryption Decryption in Angular | by Mnjgupta | Medium
What is AES encryption? Learn how it keeps your data safe
Understanding AES Encryption Modes: AES-GCM, AES-CBC, AES-CTR
Инструкция aes
Implementation of AES GCM encryption | Download Scientific Diagram
TLSeminar
AES-256 Encryption Types: Modes, Best Practices & Pitfalls Explained
What is AES Encryption? All About Advanced Encryption Standard
AES Encryption Online. Cryptographic symmetric
What is AES-256 bit encryption - VPN Investigate
Technology
AES encryption on modern consumer architectures | PDF
Understanding Amazon S3 client-side encryption options | AWS Storage Blog
Execution time of AES-GCM. | Download Scientific Diagram
Modes of operation - SY0-701 CompTIA Security+
AlgoTuner Log – aes_gcm_encryption – o4-mini
Implementing Aes Encryption In C For Data Security – peerdh.com
2 Using GCM-AES for Tape Encryption
Hardware Security Core architecture | Download Scientific Diagram
EnvShare
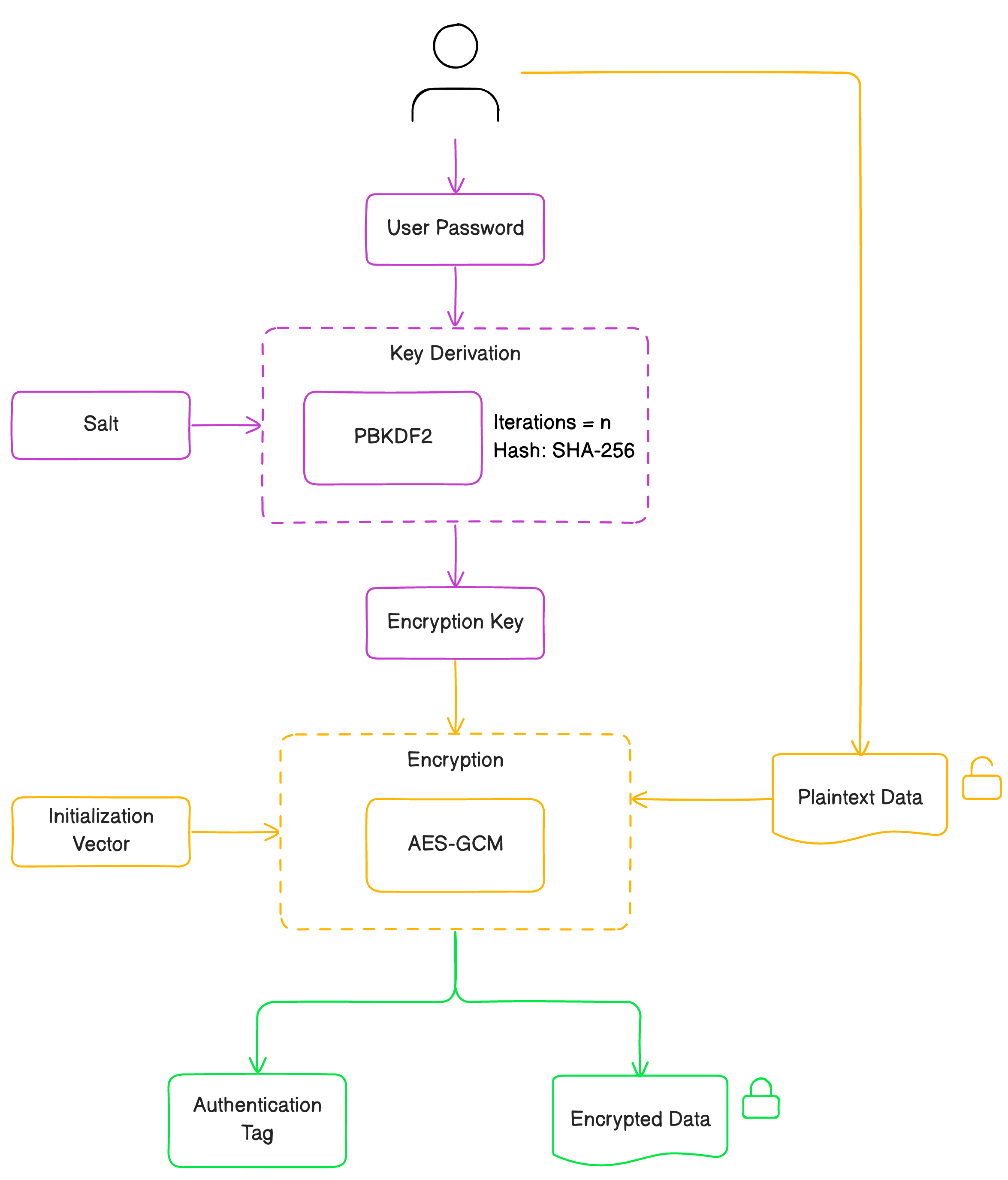
Based on this image's title: “The Ultimate Developer’s Guide to AES-GCM Encryption: Encrypt and ...”