史上最大奔驰GLC值得等吗?对比问界M8纯电四驱版答案很闹心
采用7座布局,起售价或涨至41万 全新奔驰GLC值得期待吗?_搜狐汽车_搜狐网
史上最大奔驰GLC全球首发,国产版本还要加长并推6座车型|奔驰GLC级_新浪财经_新浪网
另类对比!问界M5和奔驰GLC,居然有2点相似?_凤凰网汽车_凤凰网
最低配不到35万,现款奔驰GLC值得抄底吗? - 知乎
奔驰全新纯电GLC SUV来了,史上车身尺寸最大的GLC SUV,国产长轴距版明年上市 有6座车型_腾讯新闻
史上最大奔驰GLC全球首发,国产版本还要加长并推6座车型
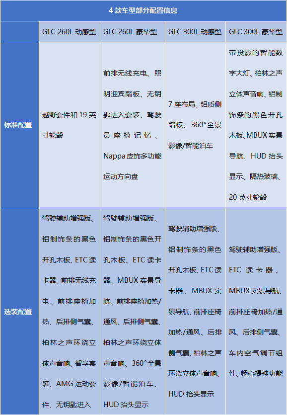
五六十万内中型SUV精选:奔驰GLC、林肯航海家、奥迪Q5L深度对比(全文)_奔驰GLC 2025款 GLC 260 L 4MATIC 动感型 ...
奔驰新老 GLC 对比新款和老款到底_奔驰GLC社区_易车社区
奔驰GLC值得买吗?空间大吗?_搜狐汽车_搜狐网
另类对比!问界M5和奔驰GLC,居然有2点相似?-手机新浪汽车
车展热榜|丰田bZ3/问界M5/奔驰GLC领衔,重磅上市新车盘点_搜狐汽车_搜狐网
奔驰glb与glc相比较,区别在哪里? - 太平洋汽车
迈巴赫gls对比问界M9,谁更值得入手? - 太平洋汽车
奔驰glc与奥迪q5l对比 - 太平洋AI选车专家
采用7座布局,或涨至41万 全新奔驰GLC值得期待吗?_易车
35w的奔驰glc和问界M8怎么选?_什么值得买
燃油和新能源的大对决,奔驰GLC、宝马X3和问界M5怎么选? -- 新闻信息
奔驰奔驰GLC知识库,奔驰GLC百科-易车知识库
设计功力的差距还是很大 问界M9对比奔驰GLS M9车头不够厚重、整车过于低矮修_问界M9社区_易车社区
奔驰全球CEO给我讲解全新纯电GLC,这你受得了吗?_腾讯新闻
50万内纯电SUV推荐:蔚来ES7、奔驰EQC与问界M8对比解析_鸿蒙智行 问界M8 2025款 增程 Max版 37kWh 5座版_汽车-中关村在线
奔驰GLC值得买吗?先看看口碑怎么样_车家号_发现车生活_汽车之家
三款百万内中型SUV深度对比,宝马X4、玛莎拉蒂Grecale、奔驰GLC谁更值得入手?_玛莎拉蒂 Grecale格雷嘉 2023款 2.0T ...
史上最大奔驰GLC全球首发,国产版本还要加长并推六座车型_汽车圈_澎湃新闻-The Paper
花5个亿改造能对抗奔驰吗?问界M7对比GLC|奔驰glc级|aito|奔驰GLC级|m7|glc_新浪新闻
问界M9和M8有哪些区别? - 太平洋汽车
都是2.0T,比老款养车少500元/月,奔驰GLC插混版值得等? - 知乎
30万预算选奔驰GLC还是问界M7?我们汇总了200+用户真实观点,结论在这_中大型SUV_什么值得买
奔驰GLC的首次保养是否免费呢-太平洋汽车百科
当奔驰GLC遇到全新问界M7,传统豪华与新豪华该如何选择?|鸿蒙智行|m7|奔驰GLC级|SUV|价值_新浪新闻
从加价2万到降幅超4万,30天卖11082辆,奔驰GLC值得入手么?_搜狐汽车_搜狐网
奔驰全新纯电GLC国内测试实车,从外形上看应该是七座配置。据悉,该车型将于明年在_奔驰GLC社区_易车社区
奔驰GLC值得买吗_车主指南
奔驰GLC对比全新一代雷克萨斯RX 同样40万预算 你会怎么选?-汽车之讯
40万内纯电5座SUV精选:问界M8到奔驰EQA,谁更值得入手?_鸿蒙智行 问界M8 2025款 增程 Max版 37kWh 5座版_汽车-中关村在线
奔驰glc以及宝马x3哪个更值得入手? - 太平洋汽车
奔驰GLC动感型和豪华型有什么区别? 奔驰GLC是一款非常受欢迎的中型豪华SUV_奔驰GLC社区_易车社区
想买车,奔驰GLC和奔驰E级哪个更值得购买? - 太平洋汽车
40万内中型SUV推荐:奔驰GLC领衔,比亚迪、林肯等五款实力车型解析(全文)_奔驰GLC 2026款 GLC 260 L 4MATIC 经典 ...
买辆SUV五一自驾游!这辆36万的奔驰GLC值得考虑吗? - 知乎
问界M9 vs奔驰GLS:1000万内谁是真正的“遥遥领先”?-新浪汽车
奔驰glc有4驱吗-有驾
奔驰又搞“新动作”!新GLC纯电两个月后首发,会成爆款吗-新浪汽车
理想 L8 与问界 M8 相比哪个更值得购买? - 太平洋汽车
50万内三款热门跨界SUV对比:起亚EV6、奔驰GLC轿跑、宝马X4谁更值得入手?_奔驰GLC轿跑 2026款 GLC 260 4MATIC ...
【问界M8社区】_问界M8社区车友会_易车论坛
15款SUV口碑:奔驰GLC综合表现最好,本田XR-V内饰“翻车”_搜狐汽车_搜狐网
高级车如何拿捏?全新雷克萨斯RX对比奔驰GLC - 知乎
奔驰GLC值得买吗?空间大吗?_凤凰网视频_凤凰网
全新奔驰GLC长轴距版预售43万起 正式售价或不低于40万,值得等吗?_搜狐汽车_搜狐网
豪华中型SUV横评,奔驰GLC对比宝马X3和奥迪Q5L-汽车之讯
铜陵问界M8优惠政策_铜陵问界M8购车补贴 - 太平洋汽车
100万内纯电5座SUV推荐:问界M9领衔,特斯拉、奔驰宝马等五款实力车型盘点(全文)_鸿蒙智行 问界M9 2025款 增程 Max版 ...
主力车型售价超过50万元!奔驰GLC值得买吗?_搜狐汽车_搜狐网
奔驰新GLC曝光!全系换搭2.0T动力,造型喜欢吗?_凤凰网视频_凤凰网
“海外版”奔驰GLC亮相,配置全面升级,竞争力强大_车家号_发现车生活_汽车之家
全新奔驰GLC价格是真不便宜,那它真的是贵有贵的道理吗?|汽车资讯|汽车视频|奔驰_新浪新闻
另类对比!问界M5和奔驰GLC,居然有2点相似?_搜狐汽车_搜狐网
奔驰新GLC曝光!内饰豪华,造型喜欢吗?_凤凰网视频_凤凰网
问界M8与M9深度对比:家庭出行选谁?豪华科技怎么挑?_新能源车_什么值得买
2023款奔驰GLC整体表现值得入手吗? - 知乎
【问界M9社区】_问界M9社区车友会_易车论坛
奔驰GLC值得购买吗?五一期间购买优惠力度会更大吗?_凤凰网视频_凤凰网
问界M8纯电版更多官图发布 搭载高压七合一电驱_太平洋汽车
奔驰GLC轿跑值得入手吗 配备2.0T+手自一体(AT)_易车
【图】全新梅赛德斯-奔驰 GLC 配备品牌史上最大尺寸屏幕_奔驰GLC论坛_汽车之家论坛
奔驰gle和glc相比哪个更值得入手? - 太平洋汽车
46 万提的问界 M9 与顶配奔驰 GLC 实际差距究竟有多大?_搜狐汽车_搜狐网
全新奔驰GLC长轴距版预售43万起 正式售价或不低于40万_太平洋号
问M8终于来啦!一文看懂问界4兄弟配置参数_问界M8社区_易车社区
问界M8在续航里程方面有怎样的表现? - 太平洋汽车问答
问界 M8 - 赛力斯华为联合设计 - AITO
【图】比问界M9便宜十多万!问界M8该怎么选?_汽车之家
豪华SUV对决:奔驰GLB与GLC全面对比_车家号_发现车生活_汽车之家
问界M8纯电开卖 余承东:全系100度宁德时代电池不混用_新能源车_什么值得买
新奔驰GLB vs. 二手GLC:哪个更值得30万购买?_易车
空间配置大比拼 奔驰GLB/奔驰GLC细节对比_易车
【问界M8】_新款问界M8_问界汽车问界M8报价及图片_配置–新浪汽车
问界M8纯电/吉利银河A7领衔 8月上市新车汇总_太平洋汽车
问界M8、M9:84小时总订单突破7万台-盖世汽车资讯
问界M8的品牌核心技术有哪些? - 太平洋汽车问答
产品力不足还涨价,谁给的勇气?聊一聊喜闻乐见的奔驰GLC|汽车资讯|德系|奔驰_新浪新闻
BBA中型SUV:奥迪Q5L优惠最大,奔驰GLC年前提车难?_凤凰网视频_凤凰网
盘点全球卖的最好的SUV,第一真不是本田CR-V! - 知乎
预算30来万,到底是买问界M7、领克09还是奔驰GLC?_搜狐汽车_搜狐网
与E级共线生产 国产新一代奔驰GLC首搭1.5T动力 内置最新MBUX系统_百科TA说
理想l8与问界m7实测对比 - 太平洋汽车
【鸿蒙智行2025款问界M8纯电版 Max+ 六座长续航版】报价_参数_图片 – 新浪汽车
奔驰全新GLC曝光!动力超宝马X3,价格满意吗?_凤凰网视频_凤凰网
8月上市新车汇总 问界M8纯电版/奥迪A5L Sportback领衔_易车
最低配不到35万,现款奔驰GLC值得抄底吗?_搜狐汽车_搜狐网
问界M7纯电款的电机功率和加速性能如何? - 太平洋汽车问答
新一代奔驰GLC 新增7座车型,车身更大/动力更强,你心动吗?_凤凰网视频_凤凰网
你确定要用问界M7来PK奔驰GLE和宝马X5么?_凤凰网视频_凤凰网
奔驰GLC轿跑SUV 优雅永不过时,经典永不流逝 精致始终如一,浪漫至死不渝 遇_奔驰GLC社区_易车社区
又一个S级同款内饰?全新奔驰GLC轿跑SUV谍照曝光,2.0T够吗?_搜狐汽车_搜狐网
奔驰GLC降价了吗?不到34w就能提? - 知乎
Based on this image's title: “史上最大奔驰GLC值得等吗?对比问界M8纯电四驱版答案很闹心”